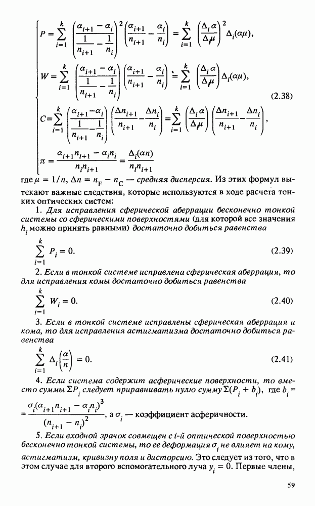
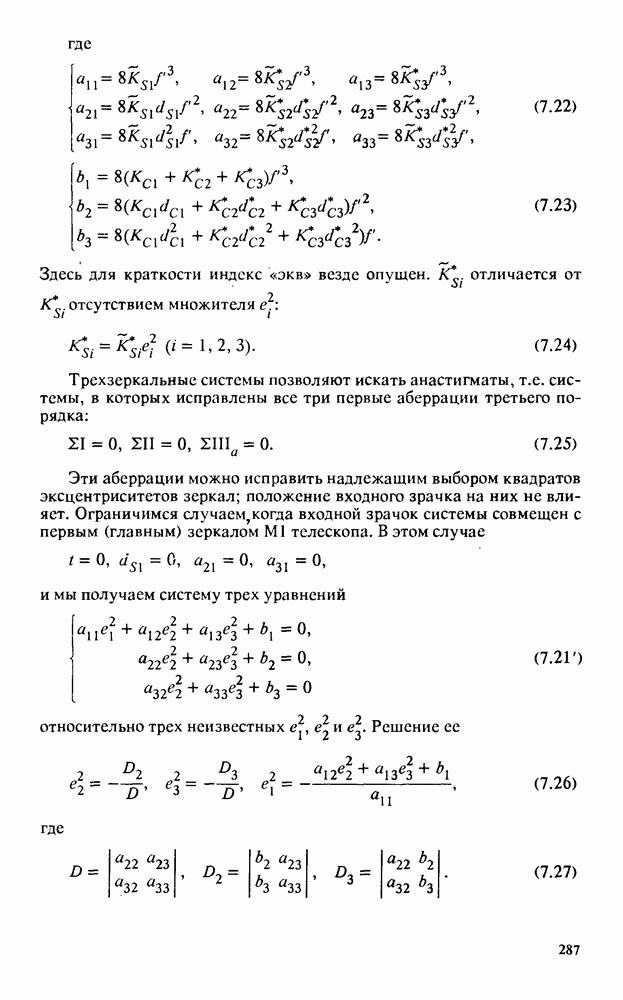
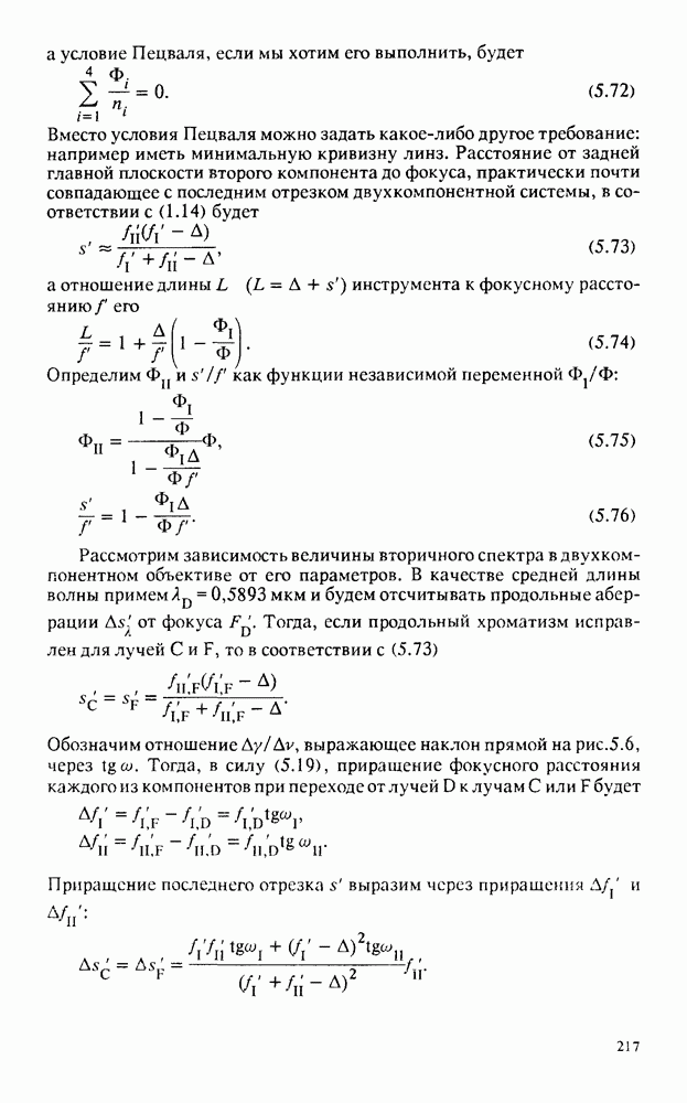
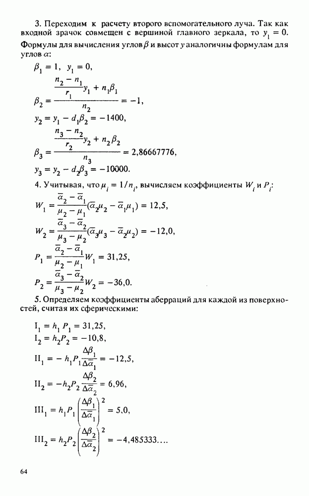
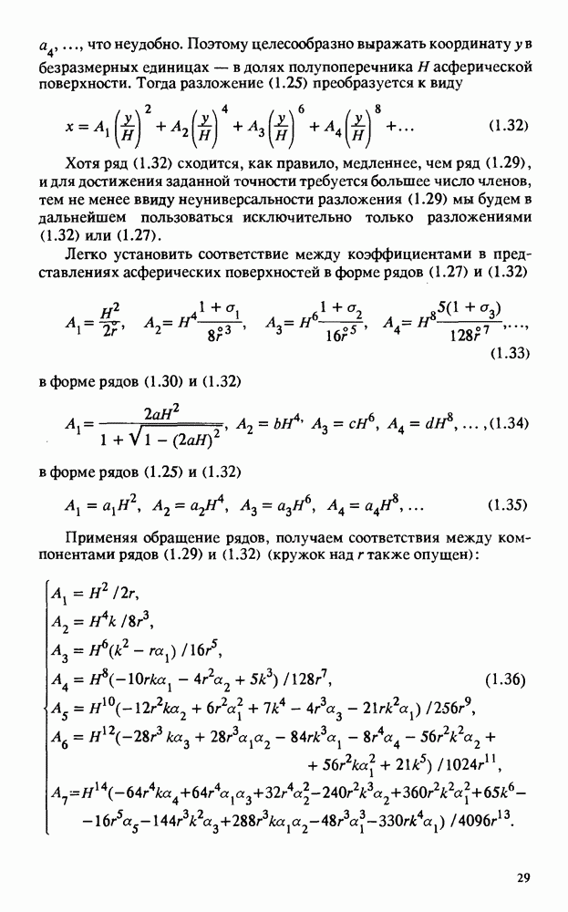
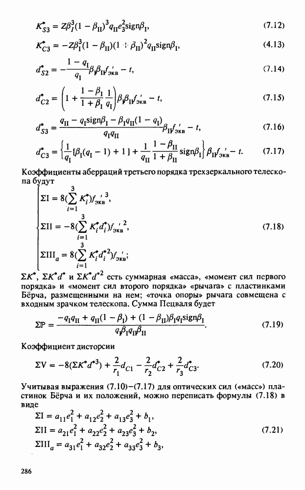
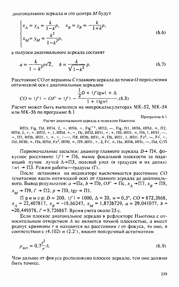
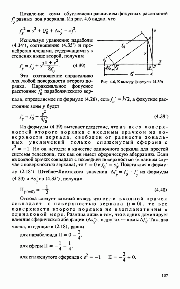
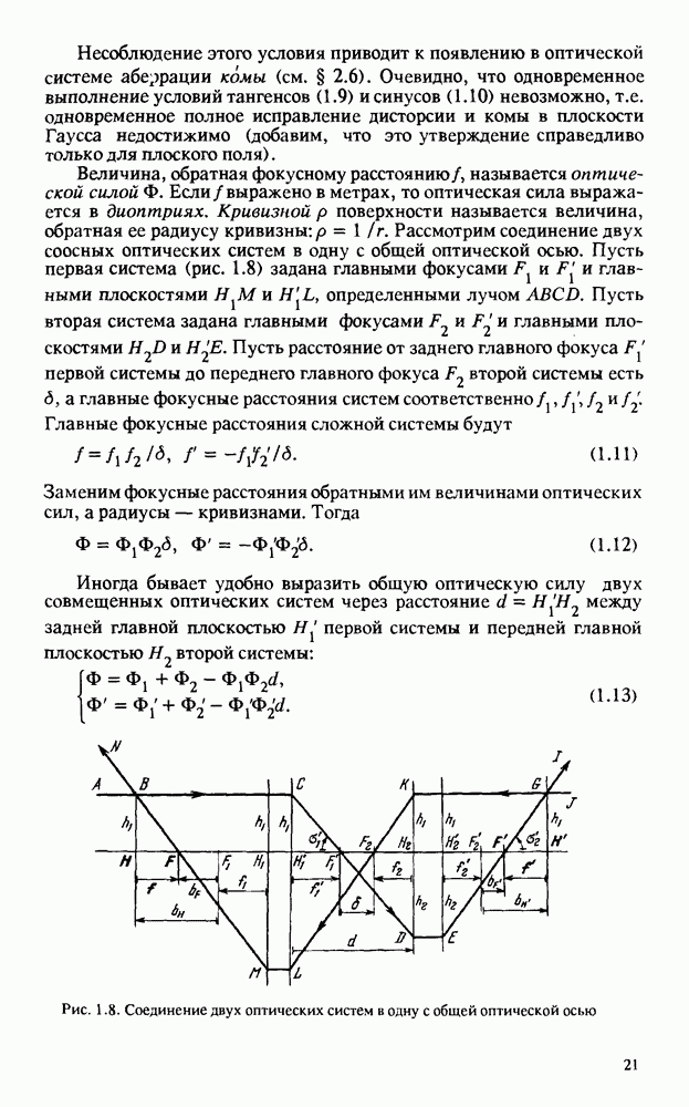
Главная > Оптика астрономических телескопов и методы ее расчета
НАПИШУ ВСЁ ЧТО ЗАДАЛИ
СЕКРЕТНЫЙ БОТ В ТЕЛЕГЕ
<< Предыдущий параграф Следующий параграф >>
Пред.
След.
Макеты страниц

Распознанный текст, спецсимволы и формулы могут содержать ошибки, поэтому с корректным вариантом рекомендуем ознакомиться на отсканированных изображениях учебника выше

Также, советуем воспользоваться поиском по сайту, мы уверены, что вы сможете найти больше информации по нужной Вам тематике

ДЛЯ СТУДЕНТОВ И ШКОЛЬНИКОВ ЕСТЬ
ZADANIA.TO

§ 9.7. Блики и ореолы в камере Шмидта

На фотографиях, полученных с камерой Шмидта, заметны блики и ореолы, образуемые яркими звездами. X. Бек и К. Гюссов (Beck Н., Giissow К. [1954 ]) исследовали причины их появления. Пусть первая поверхность коррекционной пластинки плоская, а вторая ретушированная. Большая часть света, идущего от звезды, пройдет через систему и образует изображение (рис. 9.5). Но часть света отразится от ретушированной поверхности в направлении плоской поверхности пластинки Шмидта, а от нее часть лучей вновь отразится внутрь системы.

Рис. 9.5. Ореолы и блики в камере Шмидта: а — ход лучей, образующих ореолы и блик; б - вид изображения звезды (0), ореола (j) вокруг нее, блика (3) и ореола вокруг блика (4); в — образование ореола, вызванного линзой Пиацци-Смита

Эти лучи (7) образуют вокруг изображения О круглый ореол 1 (рис. 9.5,б). Если поверхности коррекционной пластинки не просветлены, то каждая из них отражает около падающего света. Поэтому в ореоле содержится около энергии изображения звезды и она распределена на значительной площади. Тем не менее эти ореолы достаточно заметны на негативах, получаемых с камерами Шмидта. Эмульсионный слой фотопластинки сам рассеивает около падающих на него лучей. Часть их (2), отраженная в телесном угле, соответствующем апертурному углу телескопа, падает на зеркало и приблизительно параллельным пучком отражается к коррекционной пластинке. Здесь часть этих лучей (3) отражается от ее ретушированной поверхности, а часть, пройдя через пластинку, — от ее плоской поверхности (4). Последние, пройдя вторично через всю оптическую систему, построят на фотопластинке ложное изображение звезды (блик), расположенный приблизительно симметрично (относительно оптической оси) изображению звезды. Линза Пиацци-Смита также дает ореол, окружающий изображение (рис. 9.5,в). Ореолы и блики могут быть уменьшены просветлением поверхности коррекционной пластинки и линзы Пиацци-Смита. Но просветлять пластинку большого диаметра сложно. Кроме того просветление эффективно лишь в сравнительно узком спектральном диапазоне. Блики и ореолы могут быть уменьшены также, если ретушь наносить на обе поверхности коррекционной пластинки. Так сделано в двух камерах Шмидта обсерватории Зоннеберг (Германия) диаметром по Применение ахроматической коррекционной пластинки с ретушью двух поверхностей также должно уменьшить блики и ореолы. Наконец, можно изготавливать

пластинку Шмидта в форме мениска, как это предлагают А. Зонне-фельд (Sonnefeld А. [1953 ]), X. Бек и К. Гюссов (Beck Н., Gussow К. [ 1954 ]). Фактически это частный случай ретушированных менисковых систем Максутова, которые будут рассмотрены в гл. 10. Естественно, что расчет такой пластинки будет отличаться от описанного ниже, так как необходимо учесть ее общую кривизну.

В настоящее время крупнейшая в мире камера Шмидта имеется в ФРГ на обсерватории им. К. Шварцшильда в Таутенбурге. Диаметр ее коррекционной пластинки составляет 1340 мм. В СНГ крупнейшая камера Шмидта диаметром 1,0 м принадлежит АН Армении и установлена на Бюраканской астрофизической обсерватории.

1
Оглавление
email@scask.ru