Главная > Курс теоретической механики для физиков
НАПИШУ ВСЁ ЧТО ЗАДАЛИ
СЕКРЕТНЫЙ БОТ В ТЕЛЕГЕ
<< Предыдущий параграф Следующий параграф >>
Пред.
След.
Макеты страниц

Распознанный текст, спецсимволы и формулы могут содержать ошибки, поэтому с корректным вариантом рекомендуем ознакомиться на отсканированных изображениях учебника выше

Также, советуем воспользоваться поиском по сайту, мы уверены, что вы сможете найти больше информации по нужной Вам тематике

ДЛЯ СТУДЕНТОВ И ШКОЛЬНИКОВ ЕСТЬ
ZADANIA.TO

§ 41. Линейные неголономные связи

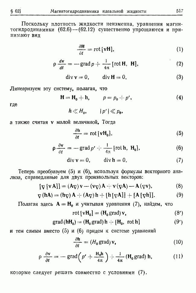
В заключение главы кратко рассмотрим уравнения движения механической системы с неголономными связями. Пусть на систему точек наложено голономных связей и неголономных связей, линейных относительно скоростей точек. Тогда движение системы будет подчинено уравнениям Лагранжа (сравнить с уравнениями (23.6))

где все коэффициенты могут быть функциями координат и времени. Допустим, что число связей а все связи идеальны, тогда число уравнений и неизвестных в системе (41.1) совпадает. Действительно, линейные неголономные связи налагают на виртуальные перемещения точек ограничения вида

Применяя метод неопределенных множителей Лагранжа к условию идеальности связей (24.7) и к уравнениям для виртуальных перемещений (24.6) и (41.2), найдем соотношения между реакциями связей и уравнениями связей (сравнить с выводом соотношений (25.3))

где все — неизвестные скалярные функции. Подставляя (41.3) в (41.1), получим систему уравнений с неизвестными:

Как легко убедиться, эта система эквивалентна общему уравнению механики с уравнениями связей (см. (26.1) — (26.3) и примечание на стр. 225):

Найдем эквивалентную системе (41.4) систему уравнений Лагранжа в обобщенных координатах. С этой целью, используя голономные связи, введем обобщенных координат (см. (26.4) и (26.6)). Затем, выражая (41.4) через координаты и повторяя вычисления, проведенные на стр. 225—227, получим

где

Заметим, что выражения, стоящие в фигурных скобках, нельзя приравнивать нулю, поскольку неголономные связи налагают на вариации обобщенных координат условия

и, следовательно, координаты в данном случае не являются независимыми.

Чтобы получить дифференциальные уравнения движения, применим к первому из уравнений (41.5) и уравнениям (41.6) метод неопределенных множителей Лагранжа. В результате придем к уравнениям Лагранжа в обобщенных координатах для систем с голономными и линейными неголономными связями

эти уравнений содержат неизвестных:

Одной из известных систем с неголономной связью является шар, катящийся по абсолютно шероховатой твердой плоскости. Ввиду отсутствия скольжения скорость точки шара, касающейся плоскости, равна нулю. В связи с этим условие качения можно записать в виде (см. (19.10), (37.1) и формулу (1) примера

где — скорость центра масс шара, — его угловая — радиус-вектор точки касания относительно системы жестко связанной с шаром. Если шар однородный, то начало системы S лучше поместить в центр шара. Тогда, направляя ось системы связанной с плоскостью, вверх перпендикулярно к ней, и проектируя (41.8) на оси получим уравнения связи в виде (см.

где — радиус шара. В общем случае это, очевидно, неинтегрируемая (или неголомная) связь. Однако в частном случае плоскопараллельного качения шара эта связь становится; интегрируемой (т. е. голономной), так как при этом

или

Пример 41.1. Движение конька по горизонтальной плоскости. Пусть однородный тонкий стержень (конек) массы движется так, что скорость его центра масс все время направлена вдоль стержня. Найти закон движения стержня (конька) по горизонтальной плоскости и ее реакцию.

Совместим координатную плоскость с горизонтальной плоскостью, по которой движется стержень. Тогда положение стержня определится двумя координатами его центра масс и углом между стержнем и осью Кинетическая энергия стержня в этих координатах равна

где — центральный момент инерции относительно оси Условие того, что скорость центра масс стержня в любой момент времени направлена вдоль стержня, запишем в виде

Учитывая, что а все обобщенные силы равны нулю, получим систему четырех уравнений (см. (41.7))

с четырьмя неизвестными функциями времени:

Из третьего уравнения системы (2) найдем

Из уравнения неголономной связи следует, что проекции скорости центра масс стержня (конька) имеют вид

а из первых двух уравнений системы (2) и уравнения связи (1) вытекает, что ускорение центра масс перпендикулярно его скорости в связи с чем величина а должна быть постоянной. Таким образом, используя начальные условия, найдем

где — величина скорости центра масс в начальный момент времени, а угол определен формулой (3).

Интегрируя (5) по времени и определяя постоянные интегрирования, получим

Отсюда следует, что центр масс стержня (конька) движется по окружности

радиуса с центром в точке

причем движение по окружности происходит с постоянной по величине скоростью.

Наконец, дифференцируя (5), получим выражения определяющие реакцию плоскости; величина этой реакции постоянна и равна

1
Оглавление
email@scask.ru