Главная > Выделение сигналов на фоне случайных помех
НАПИШУ ВСЁ ЧТО ЗАДАЛИ
СЕКРЕТНЫЙ БОТ В ТЕЛЕГЕ
<< Предыдущий параграф Следующий параграф >>
Пред.
След.
Макеты страниц

Распознанный текст, спецсимволы и формулы могут содержать ошибки, поэтому с корректным вариантом рекомендуем ознакомиться на отсканированных изображениях учебника выше

Также, советуем воспользоваться поиском по сайту, мы уверены, что вы сможете найти больше информации по нужной Вам тематике

ДЛЯ СТУДЕНТОВ И ШКОЛЬНИКОВ ЕСТЬ
ZADANIA.TO

§ 53. ПРОСТОЕ ИЗМЕРЕНИЕ ВРЕМЕНИ ПРИХОДА СИГНАЛА ПРИ СЛАБЫХ ПОМЕХАХ

Одним из наиболее часто используемых в радиолокации способов измерения неизвестных координат цели является измерение момента прихода сигнала, отраженного от цели. В этом и следующих параграфах мы рассмотрим измерение времени прихода сигнала от которого полезный сигнал зависит следующим образом

причем мы пренебрегаем возможной зависимостью амплитуды сигнала от х. Априорное распределение параметра для простоты предполагается прямоугольным [см. формулу (52.32)].

Вводимый таким образом параметр обладает рядом особенностей, которые облегчают как практическое осуществление оптимального приемника, производящего измерение, так и теоретическое исследование возможностей измерения.

Действительно, функцию (52.02) в данном случае можно записать так:

где

Последняя формула эквивалентна вычислению коэффициентов из системы линейных алгебраических уравнений

причем для стационарных помех

Поэтому коэффициенты могут быть записаны следующим образом:

и выражение (53.02) приобретает вид

что по существу совпадает с формулой (26.47). Если промежуток наблюдения бесконечен, то функцию можно получить в виде процесса на выходе фильтра с частотной характеристикой (27.10), причем параметр играет роль физического времени. Результаты получатся практически те же, если наблюдение производится за конечный промежуток времени, охватывающий все сигналы — от самого раннего сигнала до самого позднего сигнала кроме того, имеющий на концах дополнительные промежутки, продолжительность которых определяется временем корреляции помех (ср. конец § 27). В других случаях приходится решать систему уравнений (53.04) или соответствующее интегральное уравнение, но формула (53.07) остается в силе, так что воспроизводится виде функции времени) некоторым линейным фильтром.

Случайную функцию определенную формулой (52.19), можно представить в аналогичном виде

и рассматривать как результат прохождения помехи через рассмотренный выше фильтр, в котором есть реакция на единичный импульс. Легко видеть, что есть стационарный случайный процесс, автокорреляционная функция которого

есть четная функция разности Поэтому в данном случае

причем выполняется соотношение

Параметр есть эффективное отношение сигнал/помеха (не зависящее от которое было введено еще в § 31. Введенная в формуле (52.36) величина также не зависит от х, и мы будем ее просто обозначать как

Считая разность достаточно малой и учитывай что есть четная функция, можно написать разложение

где параметр имеющий размерность частоты, определяется формулой

или в развернутом виде

Введенная в § 52 величина А равна

Она не зависит от х и определяет дисперсию случайной величины значения параметра измеренного по максимуму коэффициента правдоподобия формулы (52.28) и (52.29)].

Выясним смысл параметра Для некоррелированных помех имеем

так что определяется формой полезного сигнала и характеризует полосу частот, занятую сигналом. Параметр отличается, однако, от ширины полосы которую мы определили формулой (3.30). Оба параметра по порядку

величины часто одинаковы, тогда параметр по порядку равен где длительность полезного сигнала [см. ниже формулы (53.23) и (53.25) для колоколообразного и треугольного импульсов]. Однако в некоторых случаях может значительно превосходить ниже формулу эти случаи имеют важное практическое значение.

Поскольку выражения (52.22) или (53.13) для справедливы лишь при условии

то и полученная выше формула (53.16) справедлива лишь при условиях

так что сказанное выше относится к точному измерению параметра х при слабых помехах. По мере уменьшения величина А растет, и, начиная с некоторого значения формула (53.16) становится непригодной. Можно считать, что применимость формулы (52.22) или (53.13) при определяет нижний предел для "больших" значений параметра при которых еще справедлива формула (53.16). Во всяком случае эта применимость есть необходимое условие того, что помехи можно считать слабыми.

Если помехи коррелированы, то вместо формулы (53.17) мы имеем

так что зависит от формы спектра помех. Величину можно называть средней квадоатичной шириной полосы полезного сигнала на выходе оптимального линейного фильтра, рассмотренного нами ранее (см. § 27).

Рассмотрим в заключение некоторое частные случай измерения момента прихода полезного сигнала на фоне некоррелированной помехи (белого шума) по функции известной в некотором интервале времени. В этом случае величину можно вычислять по формуле

Для колоколообразного (гауссова) импульса

(где а и — постоянные) мы получаем

Для треугольного импульса

мы имеем

Для прямоугольного импульса

величина получается бесконечной, поскольку производная при бесконечно велика. Поэтому величина А по формуле (53.16) получается равной нулю, что свидетельствует о неприменимости рассуждения § 52 к

прямоугольному импульсу, являющемуся Чрезмерной идеализацией реальных радиолокационных сигналов, имеющих крутые (но не бесконечно крутые) склоны. В самом деле, функция для прямоугольного импульса равна (ср. § 20) при

так что разложение (53.13) для такого сигнала несправедливо.

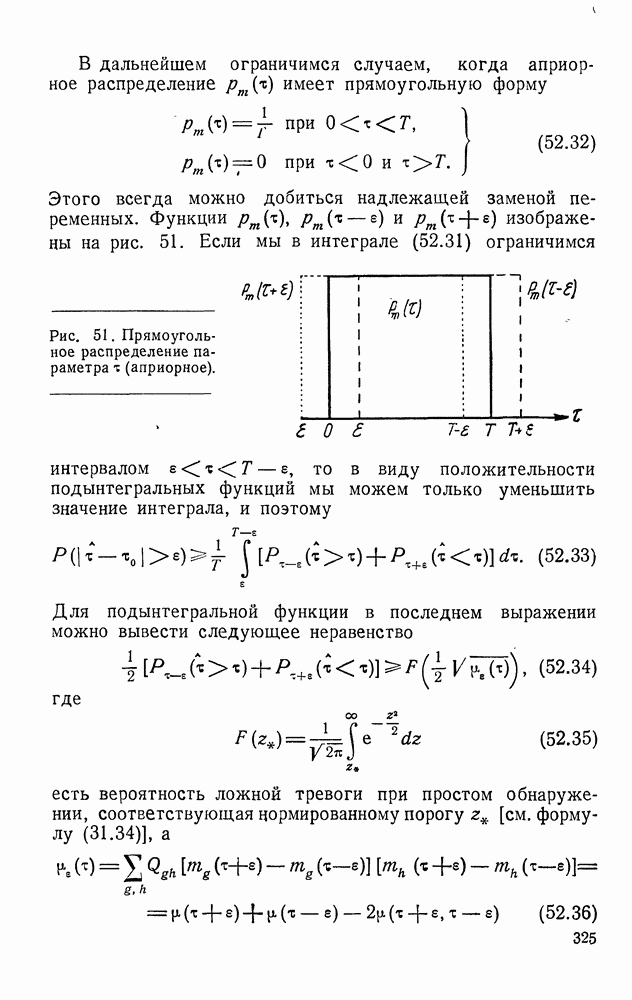
Рис. 52. Трапецоидальный импульс.

Чтобы разобраться в этом вопросе более детально, рассмотрим трапецоидальный импульс (рис. 52)

для которого

Вычисляя функции для взятых импульсов, можно оценить применимость приближенной формулы (53.13). Колоколообразному импульсу (53.22) соответствует функция

а треугольному — функция

так что выражение (53.13) справедливо лишь при условии

для колоколообразного импульса, и при условии

для треугольного импульса. Поскольку параметр (3 для колоколообразного импульса определяет его эффективную длительность, оба условия (53.32) и (53.33) по существу равнозначны и приводят к соотношениям (53.18) и (53.19). Для трапецоидального импульса (53.28) мы получаем

так что выражение (53.13) применимо лишь при условии

а при и функция (53.34) практически совпадает с выражением (53.27) для прямоугольного импульса.

Теперь мы можем оценить возможности, имеющиеся при измерении момента прихода трапецоидального импульса с достаточно крутыми склонами, т. е. с достаточно малым у. Поскольку согласно формулам (63.16) и (53.29) погрешность в измерении момента прихода определяется величиной

то, действительно, при . Однако формула (53.16) справедлива лишь при условии

которое можно записать в виде

т. е. чем круче фронт зондирующего сигнала и чем больше величина тем при больших значениях параметра (отношения сигнал/помеха) необходимо производить измерение, чтобы получить среднюю квадратичную ошибку (53.36).

Из этого примера видно, что применение длительных сигналов, удовлетворяющих условию позволяет повысить точность измерения момента прихода, определяющего в радиолокации дальность цели. Однако чрезмерное увеличение (при данных ) может не присести к желаемому увеличению точности, так как формула (53.16) справедлива лишь при определенных условиях.

Полученный результат является частным случаем положения, установленного В. А. Котельниковым на основании рассмотрения различных способов модуляции сигнала. Чем меньше вероятность малых ошибок при слабых (малых)

помехах, «тем при меньшей интенсивности помехи наступает граница между «большой» и «малой» помехой. При «большой» же помехе выведенные формулы становятся неверными. В пределе изложенные здесь способы позволяют свести погрешность, получаемую от воздействия «малых» помех, к нулю, но при этом «малыми» помехами должны будут считаться помехи, интенсивность которых также равна нулю. Таким образом, этими способами совершенно уничтожить действие помех, как и следовало ожидать, не удается, можно лишь получить уменьшение их влияния. Такое уменьшение бывает целесообразно в случае помех с достаточно малой интенсивностью и необходимости иметь очень малые ошибки при передаче».

1
Оглавление
email@scask.ru