Главная > Устройства и элементы систем автоматического регулирования и управления. Книга 3. Исполнительные устройства и сервомеханизмы
НАПИШУ ВСЁ ЧТО ЗАДАЛИ
СЕКРЕТНЫЙ БОТ В ТЕЛЕГЕ
<< Предыдущий параграф Следующий параграф >>
Пред.
След.
Макеты страниц

Распознанный текст, спецсимволы и формулы могут содержать ошибки, поэтому с корректным вариантом рекомендуем ознакомиться на отсканированных изображениях учебника выше

Также, советуем воспользоваться поиском по сайту, мы уверены, что вы сможете найти больше информации по нужной Вам тематике

ДЛЯ СТУДЕНТОВ И ШКОЛЬНИКОВ ЕСТЬ
ZADANIA.TO

3. ДИССИПАТИВНЫЕ МОМЕНТЫ

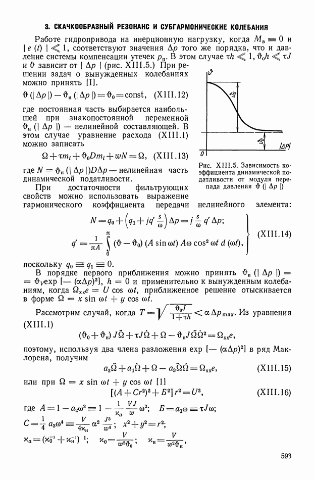
Диссипативные моменты с помощью МИЭ могут быть созданы при движении жестко установленных на ИСЗ МИЭ относительно геомагнитного поля или при движении спутника относительно МИЭ, стремящегося ориентироваться по вектору геомагнитного поля.

Для реализации первого метода на ИСЗ устанавливаются длинные стержни из материалов с высокой магнитной проницаемостью. Вследствие эффекта размагничивания такой стержень намагничивается геомагнитным полем только вдоль своей оси. При этом, во-первых, возникает магнитный момент

и соответствующий восстанавливающий механический момент

Во-вторых, при перемагничивании стержней рассеивается энергия движения спутника относительно центра масс за счет потерь на гистерезис в материале стержней. Эти потери зависят от величины максимальной напряженности магнитного поля внутри стержней, на которую влияют магнитные поля, создаваемые аппаратурой спутника, а также взаимное расположение стержней, от геометрических размеров и материала стержней, от начальной намагниченности [6].

Потери на гистерезис в стержнях максимальны, если намагничивающая сила при движении спутника относительно центра масс меняет свое направление. Поэтому гистерезисные стержни рационально использовать для гашения энергии ротационного движения ИСЗ относительно геомагнитного поля и для рассеивания энергии колебательного движения в системах магнитной стабилизации. В последнем случае для повышения эффективности стержни целесообразно располагать перпендикулярно вектору магнитного момента МИЭ, создающего восстанавливающие моменты.

В системах орбитальной ориентации магнитные гистерезисные стержни не нашли широкого применения из-за создаваемых или возмущающих моментов и уменьшения эффективности рассеивания энергии, что связано с постоянным изменением направления вектора в орбитальной системе координат.

Поскольку кривые перемагничивания неодинаковы и, кроме того, могут иметь место частные циклы перемагничивания, не

получено простых аналитических зависимостей, позволяющих оценить демпфирующее действие стержней.

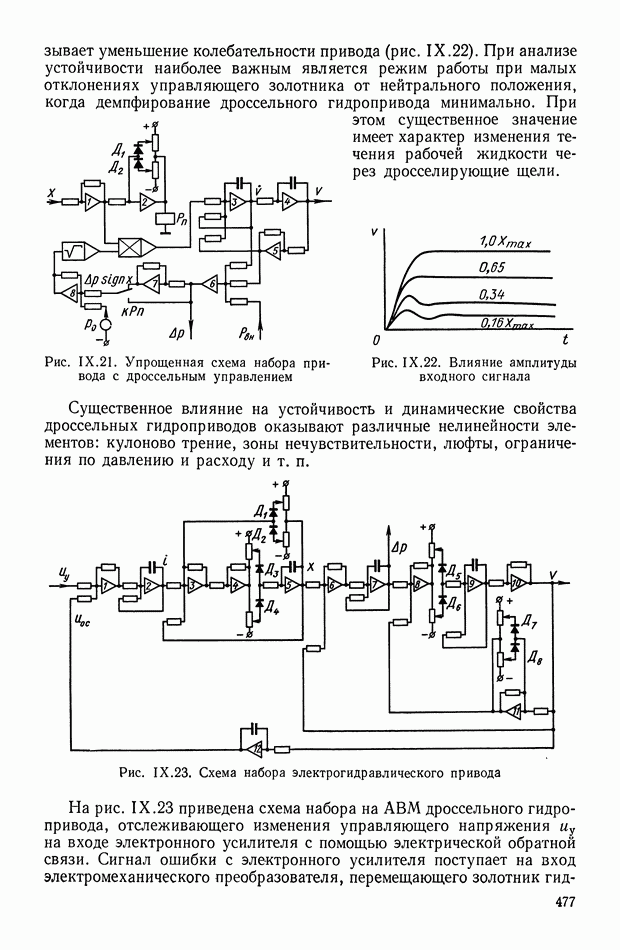
Второй метод реализуется установкой на ИСЗ устройства, показанного на рис. VI 1.5. Это устройство, названное магнитный демпфер состоит из жестко связанного со спутником корпуса 1, в сферическую полость которого свободно помещен сферический кожух 2 с жестко закрепленным в нем постоянным магнитом 5. Корпус выполнен из немагнитного материала, так что магнит может ориентироваться по вектору напряженности геомагнитного поля. При относительном вращении корпуса и кожуха возникает диссипативный момент. Необходимым условием для этого является наличие трения между кожухом и корпусом. В приборе может быть использовано как вязкое, так и сухое трение. Однако в последнем случае возникают трудности, связанные с обеспечением необходимой стабильности коэффициента трения и наличием зоны нечувствительности у прибора.

Рис. VII.5. Принципиальная схема магнитного демпфера

Для обеспечения работоспособности МД должен быть вынесен со спутника на расстояние, исключающее взаимодействие магнита с ферромагнитными элементами ИСЗ. Кроме того, поскольку эффективность МД падает при увлечении кожуха во вращение, целесообразно, чтобы механический момент, развиваемый при взаимодействии магнита МД с геомагнитным полем, был больше момента трения между кожухом и корпусом при максимально возможных скоростях вращения ИСЗ относительно центра масс.

Вязкое трение в МД создается либо с помощью жидкости, залитой в зазор между кожухом и корпусом, либо за счет вихревых токов, возникающих в токопроводящем корпусе при вращении магнита. Соответствующие МД получили название жидкостных и индукционных.

Действие МД характеризуется коэффициентом демпфирования, который определяется величиной диссипативного момента, возникающего при единичной угловой относительной скорости кожуха и корпуса.

Коэффициент демпфирования жидкостного МД при концентрическом расположении кожуха в корпусе определяется выражением

где — радиус кожуха;

— вязкость жидкости;

— зазор между кожухом и корпусом.

Например, при

Коэффициент демпфирования жидкостного МД существенно зависит от неконцентричности расположения кожуха в корпусе. Для

поддержания концентричности, во-первых, обеспечивают нулевую остаточную плавучесть кожуха, выбирая средний удельный вес кожуха равным удельному весу применяемой жидкости. Это позволяет исключать возникновение больших прижимающих усилий при ротационном движении ИСЗ. Во-вторых, обеспечивают принудительную центровку кожуха с помощью каких-либо дополнительных устройств. С этой целью, например, облицовывают внутреннюю поверхность корпуса диамагнитными материалами, висмутом или графитом, а в кожухе размещают дополнительные магниты, создающие силы благодаря выталкиванию диамагнитного материала из неоднородного поля. В частности, для обеспечения момента, ориентирующего кожух, и центрирующих сил можно разместить в кожухе три взаимно перпендикулярных стержневых магнита.

Другой причиной нестабильности коэффициента демпфирования жидкостного МД является температурное изменение вязкости демпфирующей жидкости. Так, у широко используемых полиметилсилоксановых жидкостей зависимость вязкости от температуры приближенно описывается формулой

где Т — абсолютная температура;

— постоянные.

Например, вязкость жидкости при изменяется от при , т. е. примерно в 18 раз.

Существенная температурная зависимость величины является основным недостатком МД жидкостного типа, вызывающим в большинстве случаев необходимость специальных мер для стабилизации температуры МД.

Достоинство МД жидкостного типа по сравнению с МД индукционного типа заключается в независимости толщины корпуса, а в известной мере и весе МД, от величины коэффициента демпфирования.

Коэффициент демпфирования МД индукционного типа, имеющего корпус толщиной и магнит в виде эллипсоида вращения с осями определяется формулой

где — магнитный момент магнита;

— удельное сопротивление материала корпуса;

В формуле (VI 1.26) учтены пять членов разложения магнитного потенциала по сферическим функциям.

Как известно, цилиндрический магнит длиной и диаметром с достаточной точностью может быть представлен магнием

том в виде эллипсоида вращения с осями Это позволяет использовать формулу (VI 1.26) для расчета МД и с цилиндрическими магнитами.

При использовании шарового магнита формула (VII.26) упрощается:

Рационально выбирать параметры МД таким образом, чтобы требуемый коэффициент демпфирования обеспечивался при минимальных размерах и весе прибора. Поскольку наибольший магнитный момент в объеме полости корпуса обеспечивается при использовании шарового магнита из сплава с большой коэрцитивной силой (см. рис. VII.4), жидкостный или индукционный МД с шаровыми магнитами будут иметь меньшие габаритные размеры, чем МД с магнитами другой формы.

Масса МД с шаровым магнитом в предположении, что зазор между магнитом и корпусом отсутствует, равна

— плотности материала корпуса и магнита. При выполнении корпуса из наиболее распространенных материалов с малым удельным сопротивлением (меди и алюминия) — масса МД с шаровым магнитом соответственно равна:

где — масса шарового магнита

Для любой заданной величины КА минимальная масса МД обеспечивается при для медного корпуса и для алюминиевого корпуса. При одинаковой величине меньшую массу имеет прибор с алюминиевым корпусом, а меньшие габаритные размеры — с медным.

Например: при .

Если в МД применен цилиндрический магнит диаметром и длиной помещенный в кожух из алюминия толщиной то масса прибора

где — масса магнита.

При минимальная масса обеспечивается при для медного корпуса и для алюминиевого корпуса.

Удельный магнитный момент характеризуется отношением магнитного момента цилиндрического магнита, вписанного в шар диаметром

Для материалов, кривые размагничивания которых показаны на рис. VI 1.4, удельный момент максимален при . Благодаря лучшему использованию магнитного материала масса МД при цилиндрическом магните получается меньшей. Большой выигрыш в массе дает и использование высококачественных материалов. Например, магнитный момент обеспечивается шаровым магнитом диаметром 10 см из сплава при массе 3,5 кг и вписанным в сферу того же диаметра цилиндрическим магнитом из сплава при массе 1 кг.

Для МД с цилиндрическими магнитами, как и для МД с шаровыми магнитами, использование алюминиевого корпуса приводит к уменьшению массы, а медного — к уменьшению габаритных размеров.

Коэффициент демпфирования МД индукционного типа практически не зависит от концентричности расположения кожуха в корпусе, что исключает необходимость принудительной центровки кожуха. В диапазоне температур, характерном для приборов, устанавливаемых на ИСЗ, все параметры, определяющие величину коэффициента демпфирования в формулах (VII.26), (VII.27), можно считать постоянными, за исключением удельного сопротивления корпуса.

Как известно,

причем

Из сравнения формул (VII.25) и (VII.31) следует, что при изменении температуры коэффициент демпфирования у индукционного МД изменяется меньше, чем у жидкостного.

При использовании магнитных успокоителей необходимо учитывать, что они не демпфируют составляющих скоростей, направленных по вектору магнитных моментов магнитов. Полагая, что вектор магнитного момента МД совпадает с вектором и вводя связанную с магнитом правую прямоугольную систему координат, ось которой совпадает с направлением магнитного момента, коэффициент демпфирования можно представить в виде

Когда МД применяется в составе системы, ориентирующей одну из осей спутника по вектору отсутствует непосредственное демпфирование колебаний вокруг ориентируемой оси.

При ротационном движении или установившейся орбитальной ориентации демпфирует составляющие скорости по всем осям,

поскольку при полете спутника направление вектора в связанной системе координат непрерывно меняется. По этой же причине в системах орбитальной ориентации МД, помимо демпфирующих, создает возмущающие моменты, которые при отсутствии ошибок ориентации обусловлены составляющими скорости, определяемыми формулами (VI 1.7). Для этого случая возмущающий момент от МД в связанной со спутником системе координат может быть представлен в виде

где

и

матрицы перехода из магнитной системы координат в орбитальную.

При выборе величины успокоителей, используемых в системах орбитальной ориентации, необходимо удовлетворить противоречивые требования: для уменьшения длительности ротационного движения, предшествующего установлению ориентации, необходимо увеличивать, а для уменьшения ориентации в установившемся режиме — уменьшать. Это достигается использованием МД с переменными коэффициентами демпфирования. Изменение коэффициента демпфирования возможно осуществить как в жидкостных, так и в индукционных МД изменением во времени различных параметров, входящих в формулы (VI 1.24) и (VI 1.26)

1
Оглавление
email@scask.ru