Главная > Спектральный анализ и его приложения. Выпуск 2
НАПИШУ ВСЁ ЧТО ЗАДАЛИ
СЕКРЕТНЫЙ БОТ В ТЕЛЕГЕ
<< Предыдущий параграф Следующий параграф >>
Пред.
След.
Макеты страниц

Распознанный текст, спецсимволы и формулы могут содержать ошибки, поэтому с корректным вариантом рекомендуем ознакомиться на отсканированных изображениях учебника выше

Также, советуем воспользоваться поиском по сайту, мы уверены, что вы сможете найти больше информации по нужной Вам тематике

ДЛЯ СТУДЕНТОВ И ШКОЛЬНИКОВ ЕСТЬ
ZADANIA.TO

11.4.6. Оценивание многомерных частотных характеристик

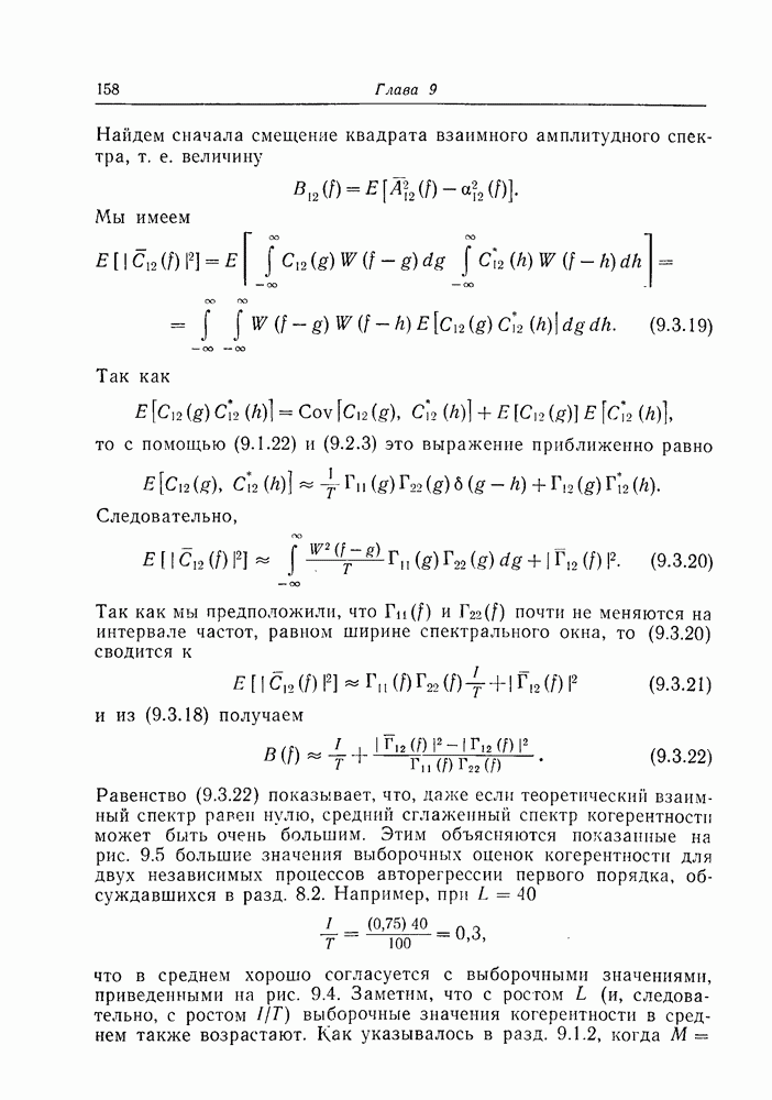
В этом разделе мы покажем, как оценить частотные характеристики модели (11.4.1) и вывести доверительные области для функций усиления и фазы. Эти результаты будут получены с помощью простого распространения результатов разд. 10.3.3 на многомерный случай.

Выборочные оценки, получаемые из выборочных спектров. Рассмотрим, как мы это делали и раньше, случайную функцию, являющуюся преобразованием Фурье от отрезка случайного процесса:

Взяв преобразование Фурье от (11.4.1) и предполагая, что функции отклика на единичный импульс убывают почти до нуля за достаточно малое по сравнению с длиной записи время, найдем преобразование Фурье от выхода

Как и в разд. 10.3.1, оценки наименьших квадратов для функций отклика на единичный импульс можно получить, заменяя в (11.4.7) теоретические авто- и взаимные корреляции на их оценки. В результате получим

Взяв преобразование Фурье от (11.4.36), найдем оценочные уравнения в частотной области

Если в (11.4.37) заменить оценки спектров их теоретическими значениями, то получатся уравнения (11.4.8).

Случайная оценка, соответствующая выборочному спектру остаточных ошибок. Действуя так же, как и в разд. 10.3.2, получаем случайную оценку, соответствующую выборочному спектру остаточных ошибок

Выборочный спектр остаточных ошибок имеет аналогичный вид

или

Равенства (11.4.39) и (11.4.40) являются соответственно аналогами равенств (11.4.9) и (11.4.10). Однако, как отмечалось в разд. 10.3.2, Си тождественно равно нулю, так как выборочный коэффициент когерентности тождественно равен единице. Вследствие этого, а также из-за того, что дисперсии этих оценок не убывают с увеличением длины записи, нужно применить сглаживание.

Сглаженные оценки наименьших квадратов. Уравнения для сглаженных оценок частотных характеристик получаются при замене спектральных оценок в (11.4.37) на соответствующие сглаженные оценки. Аналогичным образом получаются из (11.4.39) или из (11.4.40) сглаженные спектральные оценки остаточных ошибок.

Критерий отличия множественной когерентности от нуля. Предположим, что в (11.4.38) . Тогда процессы на выходе совпадают с соответствующими шумами. Используя (11.4.40), можно написать разложение (11.4.38), но для сглаженных оценок:

Равенство (11.4.41) показывает, что случайная величина в левой части, имеющая -распределение с степенями свободы, разлагается на две -величины с степенями свободы соответственно. Отсюда случайная величина

распределена как Как показано в разд. 10.3.2 для случая формулу (11.4.42) можно использовать для критерия отличия множественной когерентности от нуля.

Доверительные интервалы для функций усиления и фазы. Чтобы проиллюстрировать общий метод, рассмотрим случай, когда имеются два входа, т. е. Тогда, опуская аргумент вариант формулы (11.4.38) для сглаженных оценок можно записать в виде

Действуя так же, как и в разд. 10.3.4, получим из (11.4.43) совместную доверительную область для

По-видимому, не существует простого способа записать эту область в виде отдельных областей для спектров усиления и фазы. Однако иногда бывает полезным грубое приближение этой области, состоящее в том, что левая часть в (11.4.44) заменяется ее нижней границей

Это приближение эквивалентно тому, что мы пренебрегаем ковариациями членов, образующих и и поэтому получаются независимые доверительные области для и для Применяя к полученной области дальнейшее приближение, которое мы уже совершали в разд. 10.3.4, находим отдельные

доверительные интервалы:

Отметим, что этими интервалами можно пользоваться лишь для очень грубой ориентировки, так как они могут давать ошибочные значения при наличии сильной корреляции оценок двух частотных характеристик.

Смещение и выравнивание. Как показано в гл. 9 и 10, если ряды не выравнены, то при оценивании взаимных спектров появляется заметное смещение, которое переходит в оценки функций усиления и фазы. Это смещение сведется к минимуму, если все входные ряды выравнять по отношению к выходному ряду по модели (11.4.1). Приближение распределения величин, встречающихся в спектральном анализе, с помощью -распределеиия допустимо лишь в том случае, когда произведено выравнивание.

1
Оглавление
email@scask.ru