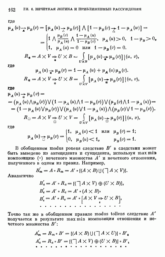
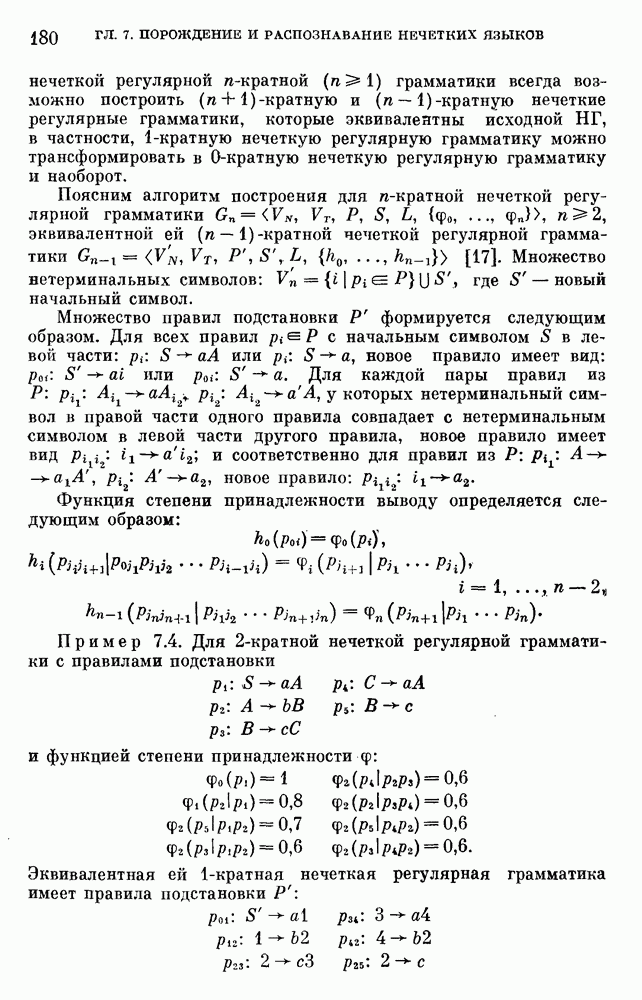
Главная > Нечеткие множества в моделях управления и искусственного интеллекта
НАПИШУ ВСЁ ЧТО ЗАДАЛИ
СЕКРЕТНЫЙ БОТ В ТЕЛЕГЕ
<< Предыдущий параграф Следующий параграф >>
Пред.
След.
Макеты страниц

Распознанный текст, спецсимволы и формулы могут содержать ошибки, поэтому с корректным вариантом рекомендуем ознакомиться на отсканированных изображениях учебника выше

Также, советуем воспользоваться поиском по сайту, мы уверены, что вы сможете найти больше информации по нужной Вам тематике

ДЛЯ СТУДЕНТОВ И ШКОЛЬНИКОВ ЕСТЬ
ZADANIA.TO

4.5.3. Принятие решения в нечеткой обстановке.

Рассмотрим пример использования условных нечетких мер для решения задачи принятия решения в нечеткой обстановке [29]. Процесс принятия решения описывается шестеркой

где — множество показателей, характеризующих оцениваемый объект х;

X — множество оцениваемых объектов

— нечеткая мера степени важности показателей;

— нечеткая мера привлекательности объектов из X при их оценке с точки зрения показателя

У — множество действий покупателя;

I — функция принадлежности нечеткого отношения на декартовом произведении , обозначающая нечеткие потери, когда действие выбирается для Задача заключается в поиске стратегии, которая минимизирует нечеткое ожидание функции потерь. При этом нечеткое действие А имеет функцию принадлежности нечеткая стратегия , являющаяся нечетким отношением на декартовом произведении , имеет функцию принадлежности Нечеткое действие А, основанное на нечеткой стратегии В, определяется с помощью функции принадлежности Нечеткие потери для нечеткого действия определяются [29] через функцию принадлежности

Если ЛПР выбирает нечеткую стратегию В, то нечеткое ожидаемое значение потерь примет вид

Решением задачи принятия решения будет

где — апостериорная нечеткая мера.

Данный подход может быть использован для широкого класса задач принятия решения в нечеткой обстановке. Следует отметить, что при небольшом количестве элементов множества 0 нечеткая мера может быть идентифицирована точным методом [29]. Для идентификации нечеткой меры в этом случае эксперимент должен дать оценки степени важности всех подмножеств из 0, т. е. необходимо иметь субъективные оценки такие, что [0, 1]. Идентификация нечеткой меры заключается в минимизации функционала

где - мощность множества вычисляется так же, как в Результатом решения задачи (4.39) является значение параметра Я и нечетких плотностей Опыт рассмотрения задач принятия решения [29] показывает, что значение К на практике бывает или положительным или отрицательным числом, но не близким или равным нулю.

Еще один из вариантов применения нечетких мер и интегралов в задаче принятия решений предложен в [8]. В этом случае предпочтения ЛПР описываются с помощью логико-лингвистической модели, т. е. схемы нечетких рассуждений вида где — матрица нечетких множеств размером соответствующая значениям лингвистических показателей, — вектор нечетких множеств, характеризующих полезность. Выбор группой рациональной альтернативы осуществляется по критерию максимума значений вида — нечеткая мера, характеризующая идеальную полезность, а — полезность альтернативы для группы ЛПР. Последняя вычисляется по формуле Здесь М — оператор вычисления обобщенной меры средних [8], а им — НМ, характеризующее полезность альтернативы для

1
Оглавление
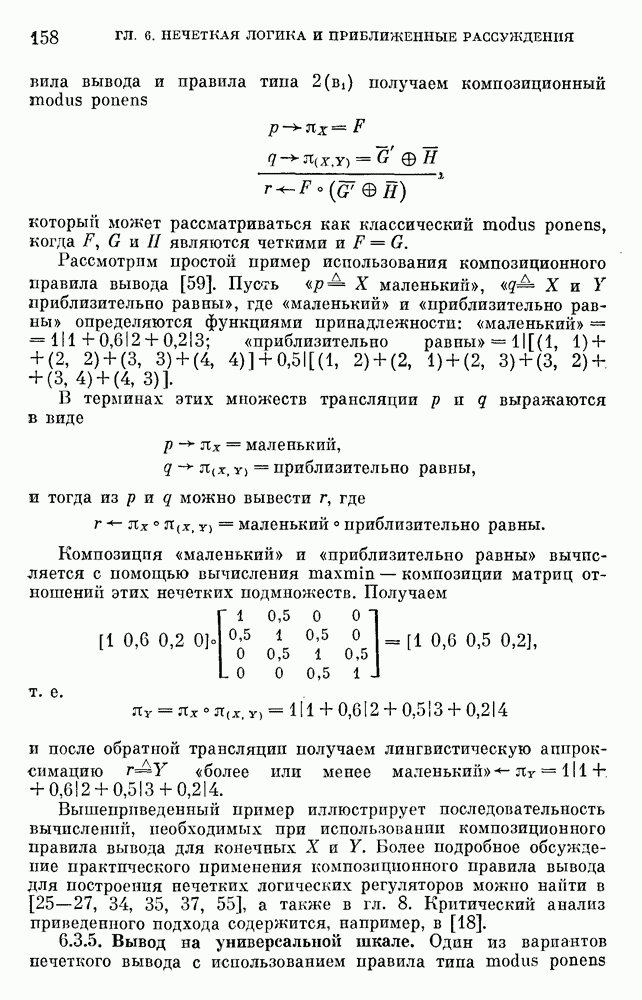
email@scask.ru