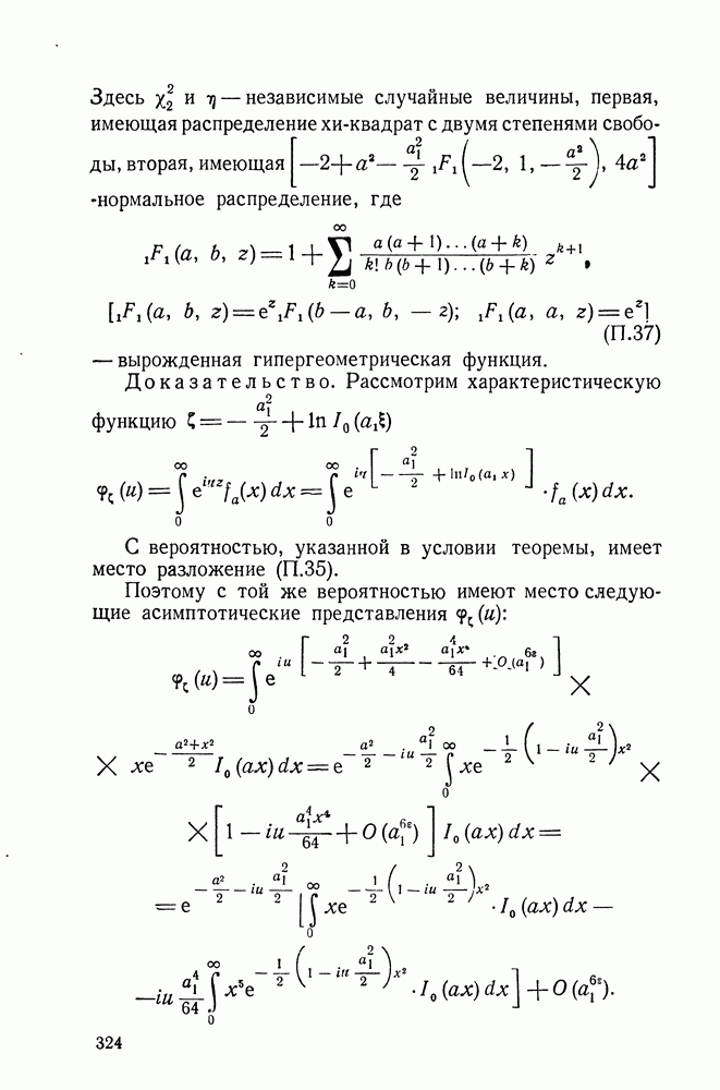
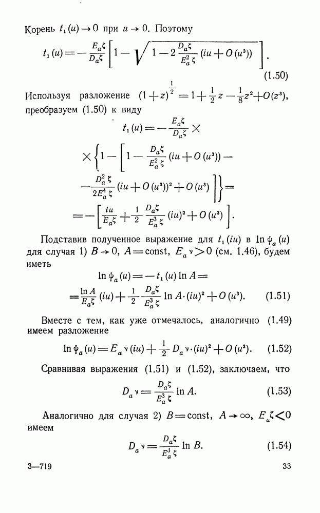
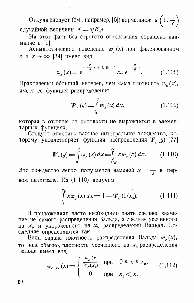
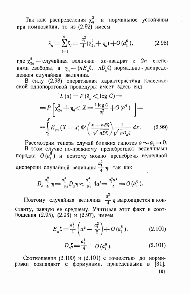
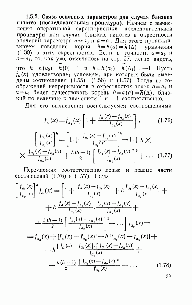
Главная > Методы статистического последовательного анализа и их радиотехнические приложения
НАПИШУ ВСЁ ЧТО ЗАДАЛИ
СЕКРЕТНЫЙ БОТ В ТЕЛЕГЕ
<< Предыдущий параграф Следующий параграф >>
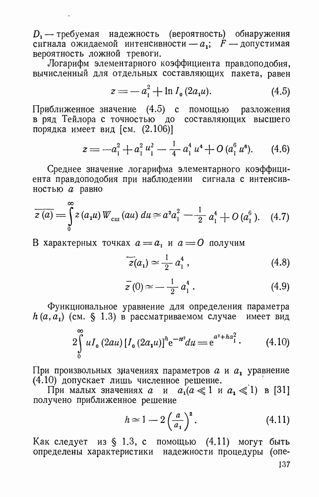
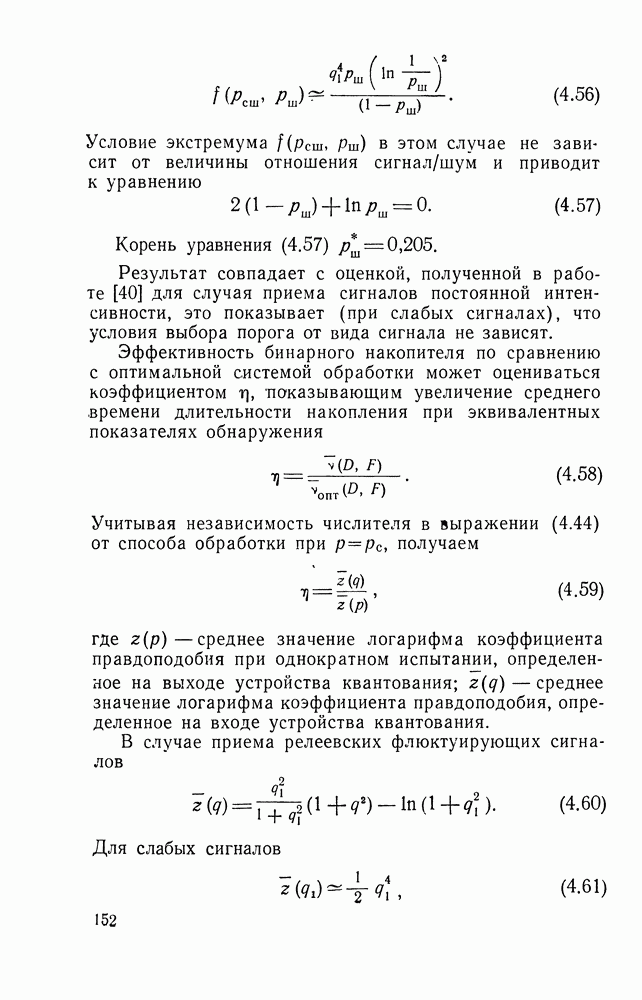
Пред.
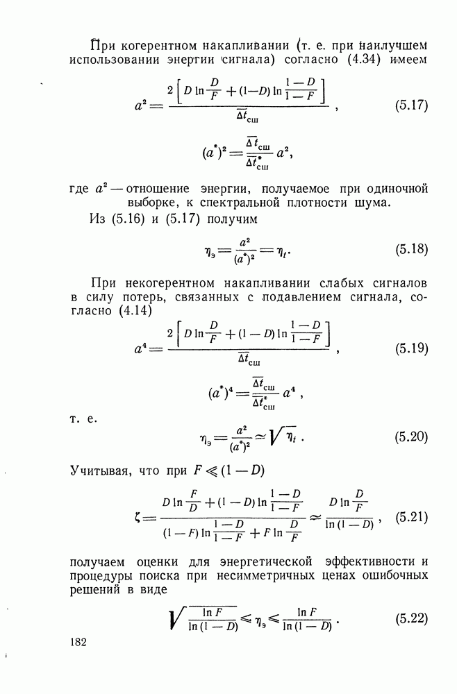
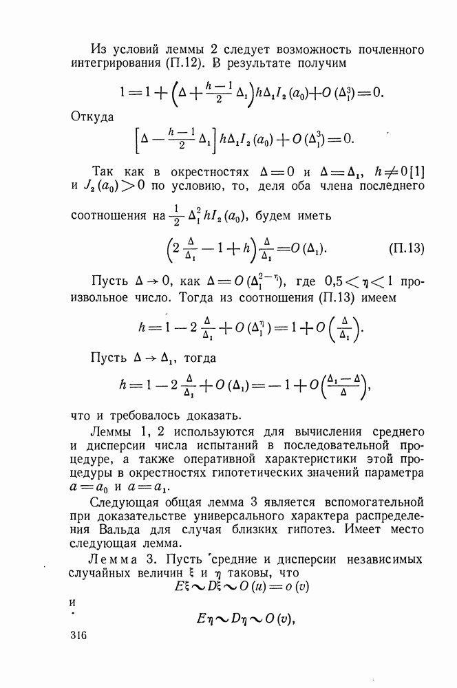
След.
Макеты страниц

Распознанный текст, спецсимволы и формулы могут содержать ошибки, поэтому с корректным вариантом рекомендуем ознакомиться на отсканированных изображениях учебника выше

Также, советуем воспользоваться поиском по сайту, мы уверены, что вы сможете найти больше информации по нужной Вам тематике

ДЛЯ СТУДЕНТОВ И ШКОЛЬНИКОВ ЕСТЬ
ZADANIA.TO

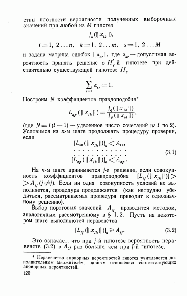
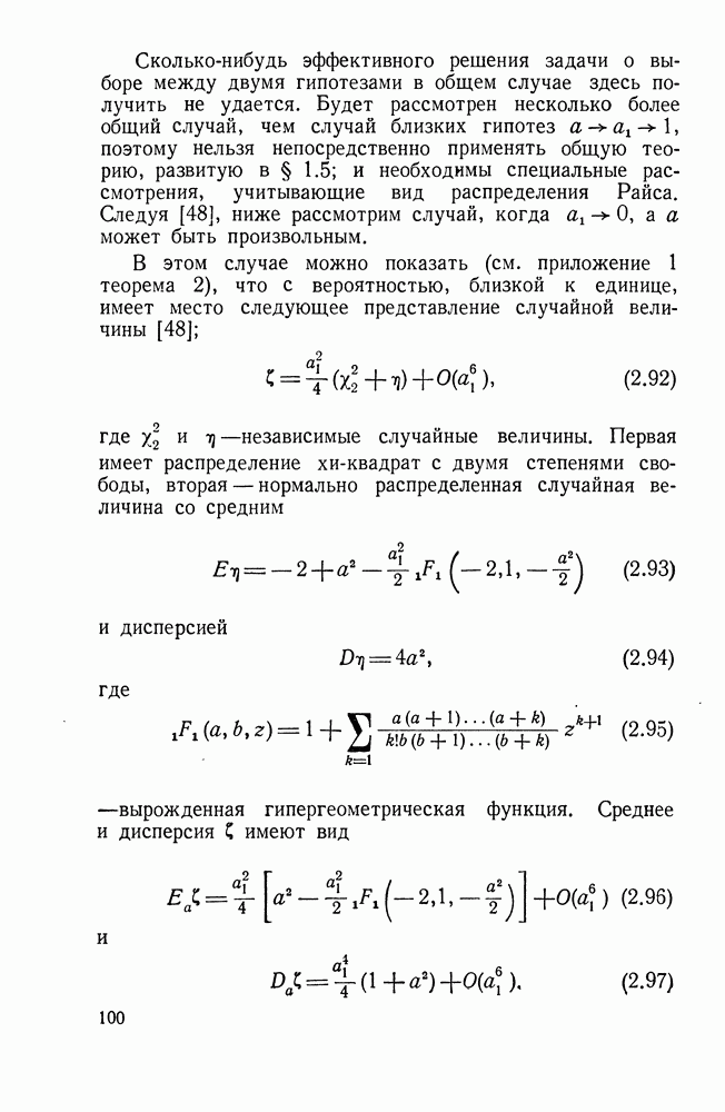
§ 7.3. ОПТИМАЛЬНЫЕ МЕТОДЫ ВЫБОРОЧНОГО КОНТРОЛЯ

7.3.1. Контроль, основанный на заранее фиксированном объеме выборки.

В случае фиксированного объема выборки на основании результатов п. 2.3.6 оптимальное решение задачи состоит в однопороговом анализе частоты которая интерпретируется в рассматриваемом случае, как число некачественных изделий в выборке объема

Если оказывается меньше порога то принимается гипотеза о качественности партии и партия принимается. Если то принимается гипотеза о некачественности партии и партия бракуется. Точная связь между параметрами задачи задается соотношениями (2.134). Соотношение (2.132) дает точное выражение для оперативной характеристики через неполную бэта-функцию. Если для надежного выборочного контроля требуются большие выборки, то можно пользоваться приближенными соотношениями при В задачах, связанных с выборочным контролем, как правило, речь может идти лишь о сравнительно малых долях некачественных изделий Поэтому наряду с нормальным

приближением при можно пользоваться известным пуассоновским приближением биномиального распределения).

Впрочем, при использовании пуассоновского приближения структура связей между параметрами задачи та же, что и при использовании точных соотношений, основанных на бэта-распределении (нет явного выражения для Поэтому имеет смысл использовать лишь нормальное приближение (при с более прозрачными соотношениями. Рассмотрим численный пример. В нем и далее существенно используются характерные значения -квантилей нормального распределения.

Таблица 7.1 (см. скан)

Пример 1. Пусть требуется определить объем выборки и пороговое значение числа некачественных изделий, если

Из соотношения (2.139) и табл. (7.1) имеем

Откуда что оправдывает нормальную аппроксимацию. Далее, используя соотношение (2.138), имеем

Перейдем к рассмотрению более эффективного последовательного метода контроля.

7.3.2. Последовательный контроль.

Последовательный выборочный контроль основывается на двухпороговом анализе числа некачественных изделий выборки нарастающего объема. При этом нижний и верхний пороги линейно зависят от объема выборки (2.140). В случае выхода за нижний порог испытания оканчиваются приемом партии, в случае выхода за верхний порог партия бракуется. Если остается между порогами, то испытания продолжаются. Связь между

параметрами описанной последовательной процедуры контроля задается соотношениями (2.142) — (2.152).

Рассмотрим численный пример построения последовательного контроля и вычисления его важнейших характеристик, т. е. вычисления параметров а также

Пример 2. Пусть требуется построить последовательный контроль (т. е. найти и а также определить среднее число испытаний для принятия качественной партии и браковки некачественной партии

При этом пусть, как и в примере

Имеем согласно соотношениям (2.140)

Далее из (2.146) и (2.147) получим

В примерах 1, 2, как и следовало ожидать, в соответствии с результатами гл. 1 для несимметричной ситуации, когда предпочтительнее прием некачественной партии, чем браковка качественной эффективность последовательного анализа по сравнению с классическим методом больше при приеме качественной партии, чем при браковке некачественной партии

Как уже отмечалось в конце п. 1.10.5, эффективность последовательной процедуры практически не снижается при проведении испытаний по группам объема обратно пропорциональным величине наклона В случае, рассмотренном в примере 2, это группы объема

Рассмотрим теперь численные примеры, связанные с использованием таблиц распределения Вальда.

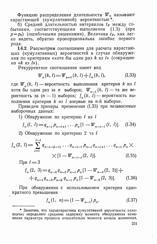
Пример 3. При значениях параметров а и (I тех же, что и в примерах 1, 2, определить вероятность того, что для принятия доброкачественной партии потребуется выборка объема

Подсчитаем для этого значение параметра с распределения Вальда по формуле (2.151). Имеем Откуда, интерполируя по таблицам -квантилей (см. приложение 2) значения для и 2 между соответствующими значениями будем иметь и 0,955 соответственно.

Как уже отмечалось в § 1.7 гл. 1, если по каким-либо соображениям нежелательно, чтобы число испытаний превосходило число то следует производить на нем усечение последовательной процедуры, т. е. прекращать испытания. Но при классическом контроле, основанном на заранее фиксированном объеме выборки можно при заданных и пороге найти . С этими можно построить последовательную процедуру, т. е. найти параметры Таким образом, по параметрам строится усеченная последовательная процедура контроля.

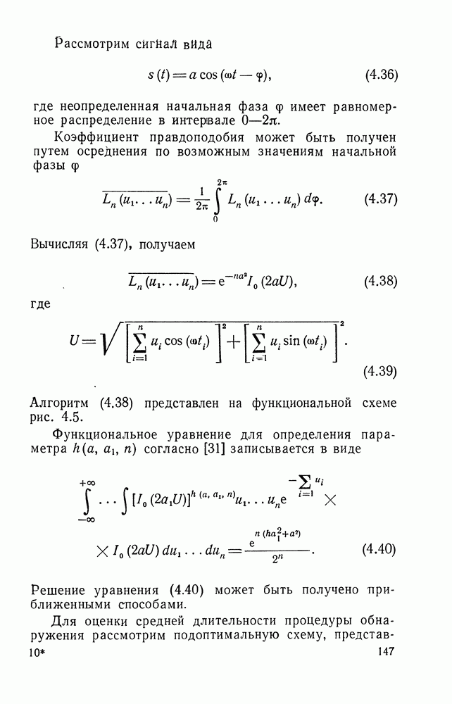
Значения этих параметров фигурируют в примерах Относительное число случаев, когда в усеченной схеме решение о приеме качественной партии выносится последовательно до усечения и классически — на усечении оценивается вероятностью определяемой в нашем случае по соответствующему Интерполяция по соответствующим в таблицах дает Итак, как правило, решение принимается на основе последовательного анализа.

1
Оглавление
email@scask.ru