Главная > Вычислительные методы для инженеров
НАПИШУ ВСЁ ЧТО ЗАДАЛИ
СЕКРЕТНЫЙ БОТ В ТЕЛЕГЕ
<< Предыдущий параграф Следующий параграф >>
Пред.
След.
Макеты страниц

Распознанный текст, спецсимволы и формулы могут содержать ошибки, поэтому с корректным вариантом рекомендуем ознакомиться на отсканированных изображениях учебника выше

Также, советуем воспользоваться поиском по сайту, мы уверены, что вы сможете найти больше информации по нужной Вам тематике

ДЛЯ СТУДЕНТОВ И ШКОЛЬНИКОВ ЕСТЬ
ZADANIA.TO

§ 15.4. Понятие о проекционных и проекционно-разностных методах. Методы Ритца и Гадеркина. Метод конечных элементов

Наряду с методом конечных разностей значительном популярностью пользуются проекционные методы Ритца и Галеркина, а точнее — их современные варианты, объединяемые названием "метод конечных элементов" или "проекционно-сеточные методы".

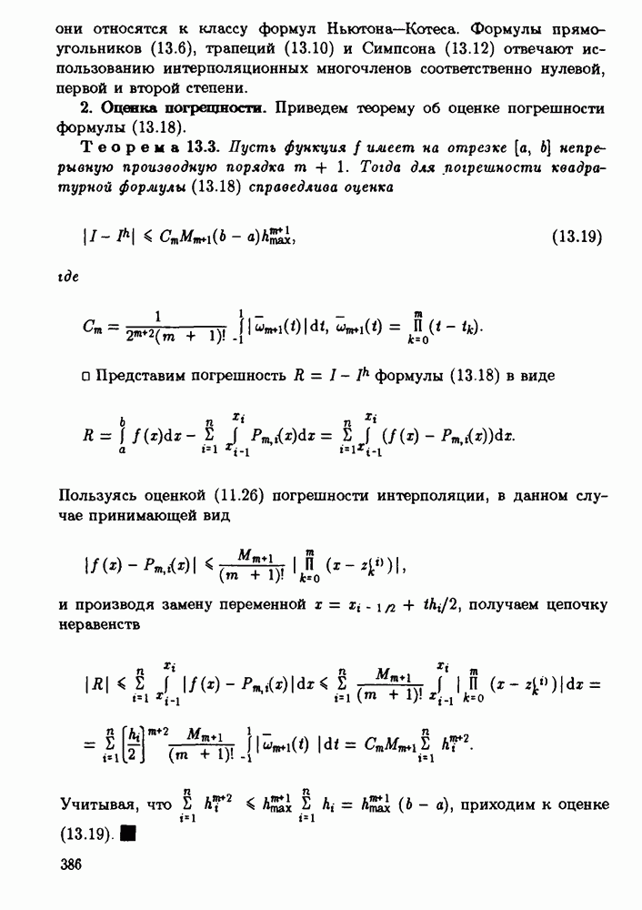
1. Вариационная постановка краевой задачи.

Вариационные методы, представляющие собой частный случай проекционных методов, используются для решения самых разнообразных задач на протяжении многих Десятков лет. Эти методы применяются для решения тех задач физики и техники, которые могут быть описаны с помощью так называемых вариационных принципов. В соответствии с одним из простейших вариационных принципов функция и являющаяся решением задачи, должна быть стационарной точкой вариационною функционала

Вариационный функционал, как правило, имеет определенный физический смысл. Нередко он выражает потенциальную энергию физической системы.

Обозначим через множество функций, на котором определен функционал Будем считать, что входящие в функции удовлетворяют условиям

где значения фиксированы. Предположим также, что в множество входят все непрерывные кусочно-гладкие функции, принимающие на концах отрезка значения (15.60).

Предположим, что дважды непрерывно дифференцируемая функция и является стационарной точкой функционала (15.59). Тогда, как известно из курса вариационного исчисления [93], эта функция должна удовлетворять дифференциальному уравнению

которое принято называть уравнением Эйлера (или уравнением Эйлера — Лагранжа). Таким образом, решение вариационной задачи оказывается решением краевой задачи (15.61), (15.60). Более того, при некоторых условиях эти задачи оказываются эквивалентными и возникает возможность решать определенный класс краевых задач, используя методы вариационного исчисления. Рассмотрим теперь функционал

где к кусочно-непрерывные функции, удовлетворяющие условиям к Поставим вариационную задачу о поиске точки минимума функционала (15.62) на множестве Как нетрудно видеть, в рассматриваемом случае

и уравнение Эйлера принимает следующий вид:

Можно доказать, что функция и является точкой минимума функционала (15.62), т. е. удовлетворяет условию

тогда и только тогда, когда она является решением краевой задачи (15.63), (15.60).

Отметим одно достоинство вариационной постановки задачи (15.63), (15.60). Она исключает необходимость требования наличия у рассматриваемых функций второй производной и даже непрерывности первой производной. Это обстоятельство оказывается весьма ценным для многих приближенных методов.

2. Метод Ритца.

Рассмотрим приближенный метод решения вариационной задачи о поиске точки минимума функционала на множестве Будем искать приближенное решение в виде следующей линейной комбинации:

Здесь некоторые фиксированные функции, которые далее мы будем называть базисными. Предполагается, что система базисных функций линейно независима и линейными комбинациями (15.65) при соответствующем выборе коэффициентов можно аппроксимировать решение и с желаемой степенью точности.

Обозначим через множество всех функций вида (15.65) (при фиксированных удовлетворяющих условиям Предположим далее, что базисные функции удовлетворяют следующим условиям: для всех для всех Тогда, как нетрудно видеть, условия (15.60) для выполняются тогда и только тогда, когда справедливы равенства

Согласно методу Ритца, приближенное решение определяется как функция, минимизирующая функционал на множестве Таким образом, по определению

Заметим, что задача (15.67) представляет собой задачу

минимизации функции многих переменных. В самом деле, величина является функцией переменных значения фиксированы). Согласно необходимому условию экстремума, минимум этой функции достигается при тех значениях параметров для которых выполняются равенства

Добавляя к этим равенствам условия (15.66), приходим к системе уравнений (15.68), (15.66), из которых можно определить значения коэффициентов и тем самым — приближение «А

Применим метод Ритца к решению краевой задачи для уравнения (15.63) с краевыми условиями первого рода. Для функционала (15.62) имеем

Система (15.68), (15.66) в данном случае превращается в систему линейных алгебраических уравнений

где

Исключая переменные и систему (15.69), (15.70) можно свести к эквивалентной системе уравнений

Здесь — матрица порядка элементами

где

Отметим, что матрица X — симметричная и положительно определенная.

3. Проекционная постановка краевой задачи.

Краевая задача

допускает вариационную постановку тогда и только тогда, когда дифференциальное уравнение (15.71) является уравнением Эйлера для некоторого функционала Таким образом, этим свойством обладают далеко не все задачи. Например, краевая задача для уравнения

при и не допускает классической вариационной постановки.

Приведем проекционную постановку краевой задачи, которая имеет место и в том случае, когда задача не может быть сформулирована как вариационная.

Будем называть пробной функцией всякую непрерывную на отрезке кусочно-дифференцируемую функцию обращающуюся в нуль при Множество всех пробных функций обозначим через Умножив уравнение (15.71) на произвольную функцию и проинтегрировав полученное равенство по х от а до получим интегральное тождество

Итак, если функция и является решением дифференциального уравнения (15.71), то она должна удовлетворять интегральному тождеству (15.74). В то же время, как следует из основной леммы вариационного исчисления [93], если интегральное тождество (15.74) выполняется для любой пробной функции то

Таким образом, краевую задачу (15.71), (15.72) можно сформулировать в следующей проекционной постановке. Требуется найти такую функцию и, которая удовлетворяет интегральному тождеству (15.74)

для произвольной пробной функции и для которой выполнены краевые условия (15.72).

Приведем в качестве примера интегральное тождество

соответствующее дифференциальному уравнению (15.73). Придадим тождеству (15.75) несколько иную форму. Для этого преобразуем слагаемое — Используя формулу интегрирования по частям, с учетом равенств получим

В результате интегральное тождество примет вид

Отметим, что при замене уравнения (15.73) интегральным тождеством (15.76) отпадает необходимость рассматривать только лишь функции и обладающие вторыми производными. Это обстоятельство играет важную роль при построении и исследовании методов решения рассматриваемой задачи, а также ряда других задач. Кроме того, проекционная постановка оказывается удобной при рассмотрении уравнений с разрывными коэффициентами.

5. Метод Галеркина.

Как и в методе Ритца, в методе Галеркина приближенное решение ищется в виде

Однако в отличие от метода Ритца основой для построения метода является не вариационная, а более общая проекционная постановка задачи. За приближенное решение в методе Галеркина принимается функция которая удовлетворяет интегральному тождеству

для любой пробной функции

Для задачи (15.71), (15.72) метод Галеркина с использованием интегрального тождества (15.76) приводит к следующей системе уравнений:

Заметим, что эта система при в точности совпадает с системой (15.69), (15.70), полученной методом Ритца. Таким образом, применительно к решению краевой задачи (15.63), (15.60) методы Ритца и Галеркина оказываются эквивалентными.

Замечание. Приближенное решение ил, определяемое методом конечных разностей, задается только в узлах сетки Поэтому для получения значения решения в произвольной точке приходится производить интерполяцию. В то же время проекционные методы дают в качестве приближенного решения функцию (15.65), вычисляемую в произвольной точке

Как мы отмечали в предыдущих параграфах, системы сеточных уравнений, получаемые методом конечных разностей, обладают тем важным свойством, что матрицы коэффициентов, этих систем являются разреженными (более того, в рассмотренных примерах матрицы были трехдиагональными). Для решения таких систем разработаны эффективные методы.

В общем случае применение методов Ритца и Галеркина к решению краевых задач приводит к необходимости вычислять решения систем уравнений вида с заполненными (и зачастую плохо обусловленными) матрицами А. Современные варианты проекционных методов, объединяемые термином "метод конечных элементов", свободны от указанного недостатка. Перейдем к их рассмотрению.

6. Метод конечных элементов.

Метод конечных элементов представляет собой разновидность проекционных методов, основанную на специальном выборе базисных функций.

История метода весьма поучительна. Метод конечных элементов впервые был предложен Р. Курантом в 1943 г., но тогда его важная работа опередила потребности практики и фактически осталась незамеченной. Затем в начале 50-х годов инженерами — специалистами по строительной механике был разработан новый подход к решению задач теории упругости. В тех случаях, когда расчетная область имела сложную геометрию, она разбивалась на подобласти простой геометрии, в каждой из которых решение могло быть найдено аналитически. Эти подобласти были названы конечными элементами, а сам подход — методом конечных элементов. Только в начале 60-х годов математиками были осознаны практическое значение и математическая природа метода. В 60 и 70-х годах шло бурное развитие теории метода, он завоевывал все более широкие области применения. К настоящему времени метод конечных элементов получил самое широкое распространение в вычислительной практике. На его основе разработано большое число пакетов прикладных программ для решения разнообразных инженерных и научных задач.

Отметим характерные черты метода конечных элементов, выделяющие его среди других проекционных методов.

1) Расчетная область (множество изменения независимой переменной) разбивается на конечное число элементарных подмножеств стандартной формы (которые и называют конечными элементами).

2) Используемые базисные функции таковы, что они: на каждом элементе имеют простой вид (чаще всего — многочлены);

отличны от нуля лишь на нескольких соседних элементах.

Покажем, как применяется метод конечных элементов к решению краевой задачи (15.63), (15.60). Разобьем отрезок точками на элементарных отрезков длины Таким образом, в роли конечного элемента выступает элементарный отрезок

Введем базисные функции для следующим образом

График такой базисной функции ("шапочки") изображен на рис. 15.2. Подчеркнем, что функция отлична от нуля только лишь на двух

соседних конечных элементах (отрезках и и является кусочно-линейной.

Рис. 15.2

Введем также функции для (рис. 15.2, а, 6):

Будем искать приближенное решение задачи в виде

Заметим, что базисные функции обладают тем свойством, что при . В силу этого т. е. коэффициенты линейной комбинации (15.80) представляют собой значения функции в узлах После введения обозначения функцию (15.80) можно записать так:

Величины удовлетворяют системе уравнений (15.69), (15.70), которую в данном случае можно получить как методом Ритца, так и методом Галеркина. Заметим, что базисные функции одновременно могут быть отличны от нуля только, если Поэтому при элементы равны нулю. Таким образом, для определения неизвестных получаем следующую систему уравнений с трехдиагональной матрицей:

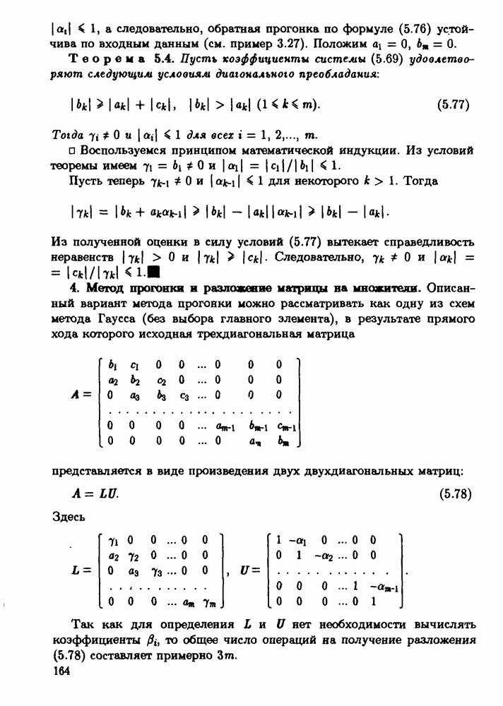
Так как

то

где

Систему уравнений (15.81), (15.82) принято называть системой метода конечных элементов или проекционно-раэностной схемой.

Можно показать, что проекционно-разностная схема имеет единственное решение и при выполнении некоторых условий на сетку и коэффициенты имеет второй порядок точности.

Существует весьма тесная связь между теорией разностных схем и теорией проекционно-разностных схем. В подтверждение сказанного ограничимся тем, что преобразуем систему (15.81), (15.82) так, чтобы она обрела внешнее сходство с соответствующей разностной схемой. Разделив каждое уравнение (15.81) на и воспользовавшись равенствами (15.83)-(15.87), получим систему уравнений

В такой форме записи она действительно оказывается похожа на разностную схему (15.55), (15.56).

Замечание. При построении системы уравнений метода конечных элементов, как правило, возникает необходимость вычисления некоторых интегралов. Для проекционно-разностной схемы (15.87), (15.88) в случае, когда коэффициенты гладкие, эта проблема легко решается применением квадратурных формул. Например, можно положить

При этом второй порядок точности сохраняется.

7. Специальная проекционно-разностная схема.

Предположим, что коэффициенты входящие в одномерное уравнение диффузии (15.63), могут быть разрывными. В этом случае можно, как и ранее, использовать кусочно-линейные базисные функции (15.77), (15.78),

(15.79). Полученная таким образом проекционно-разностная схема сходится, однако по скорости сходимости она существенно уступает однородной разностной схеме (15-55), (15.56).

Чтобы получить качественную проекционно-разностную схему для уравнения диффузии с разрывными коэффициентами, воспользуемся специальными базисными функциями Эти функции для имеют следующий вид:

Здесь Кроме того,

Выбранные базисные функции интересны тем, что всюду за исключением узлов сетки они удовлетворяют дифференциальному уравнению

Применение этих базисных функций приводит к проекционно-разностной схеме вида (15.87), (15.88), где все коэффициенты находятся по формулам (15.85), (15.86) за исключением коэффициентов которые вычисляются по формулам

т. е. так же, как и в разностной схеме (15.55), (15.56).

Эта проекционно-разностная схема имеет второй порядок точности

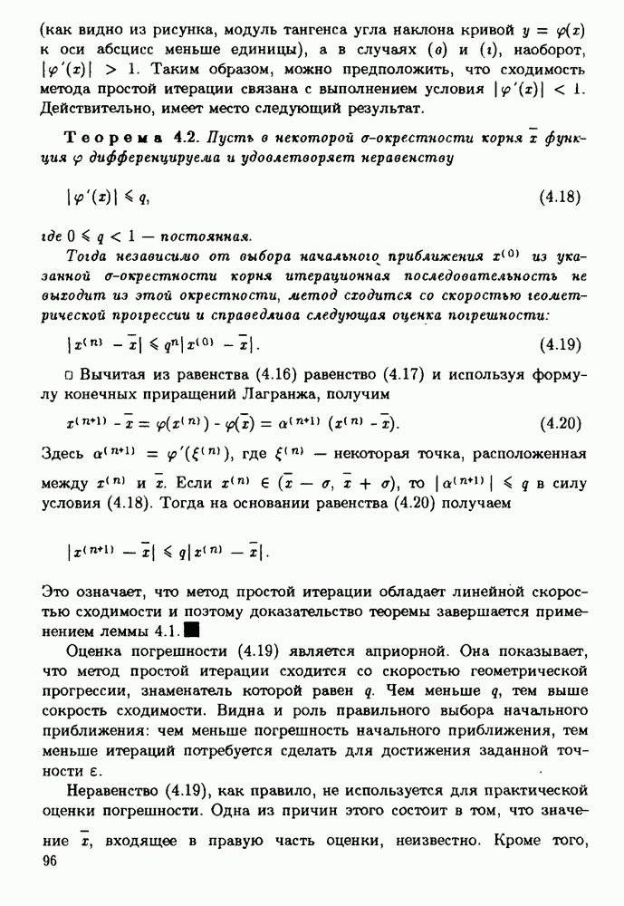
и решается методом прогонки. Отметим одно замечательное свойство указанной схемы. В случае полученные с ее помощью значения совпадают с истинными значениями краевой задачи и в узлах сетки (схема точна в узлах сетки). Отметим, что базисные функции (15.89), (15.90), (15.91) и в случае, когда коэффициенты уравнения диффузии являются гладкими, но сильно меняющимися, дают большую точность по сравнению с простейшими кусочно-линейными базисными функциями.

1
Оглавление
email@scask.ru