Главная > Электростатика и электродинамика
НАПИШУ ВСЁ ЧТО ЗАДАЛИ
СЕКРЕТНЫЙ БОТ В ТЕЛЕГЕ
<< Предыдущий параграф Следующий параграф >>
Пред.
След.
Макеты страниц

Распознанный текст, спецсимволы и формулы могут содержать ошибки, поэтому с корректным вариантом рекомендуем ознакомиться на отсканированных изображениях учебника выше

Также, советуем воспользоваться поиском по сайту, мы уверены, что вы сможете найти больше информации по нужной Вам тематике

ДЛЯ СТУДЕНТОВ И ШКОЛЬНИКОВ ЕСТЬ
ZADANIA.TO

Глава III. ОБЩИЕ ТЕОРЕМЫ

§ 1. Теорема Остроградского-Гаусса.

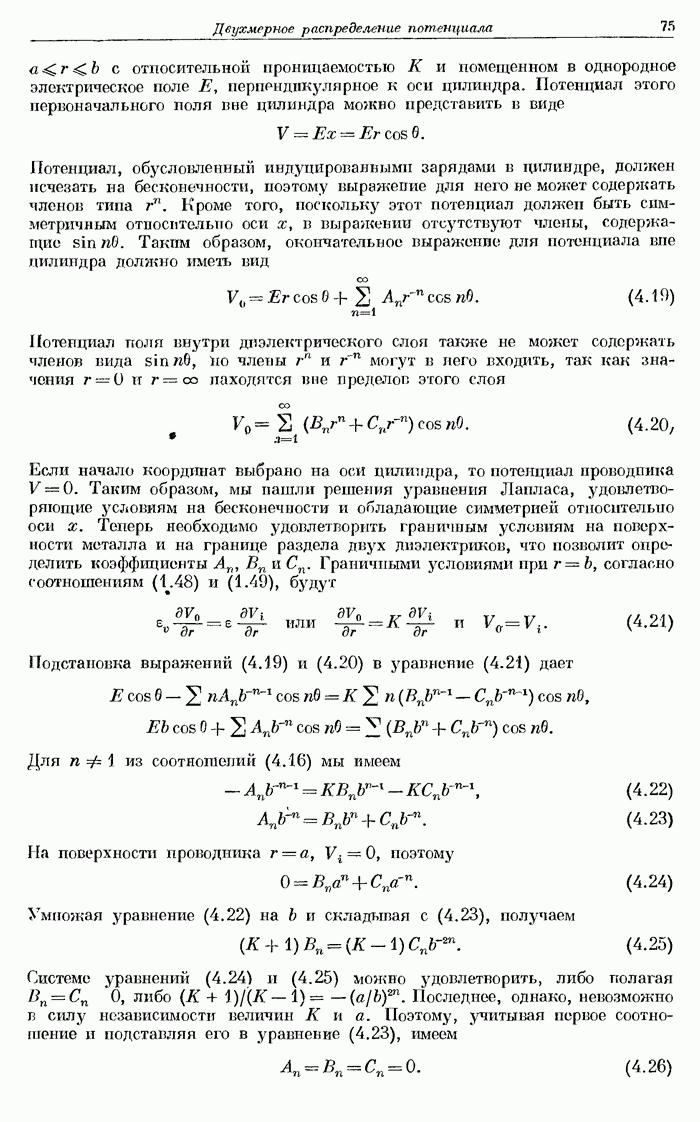
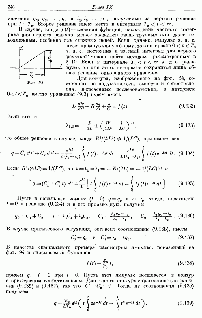
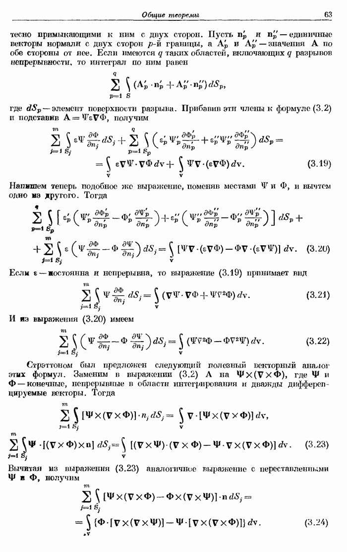
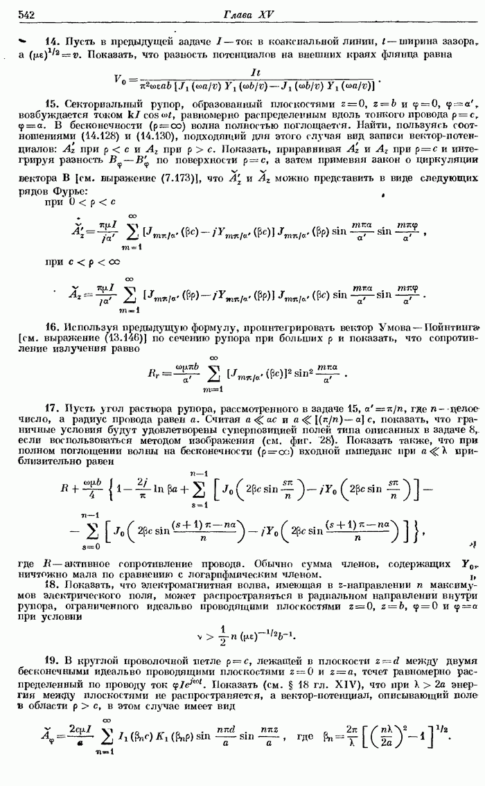
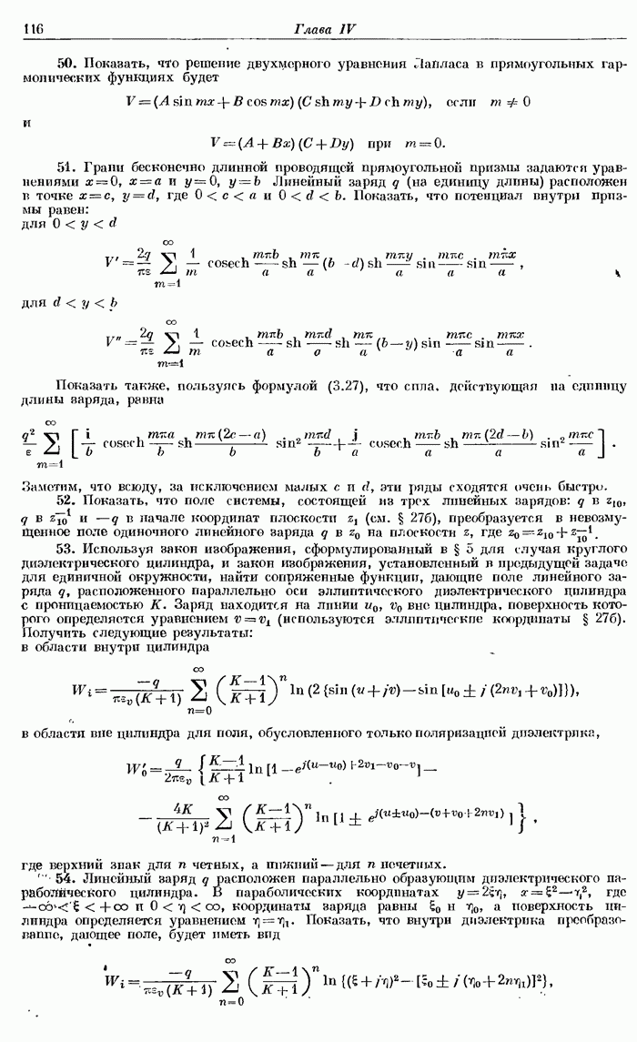
Приступим теперь к нахождению связи между интегралом от нормальной компоненты некоторого непрерывного в пространстве вектора А, взятым по замкнутой поверхности и по замкнутым поверхностям, лежащим внутри и интегралом от дивергенции вектора А, взятым по объему между этими поверхностями. Пусть компоненты вектора А в прямоугольных координатах равны тогда дивергенцию А, которую мы будем обозначать можно представить в виде

Фиг. 20.

Предположим, что объем разделен на тонкие призмы с прямоугольным поперечным сечением Одна из них (см. фиг. 20) вырезает из поверхности элементы координаты которых равны соответственно а единичные векторы нормали направлены наружу. В поверхностном интеграле элементам будут соответствовать значения подинтегральной функции, равные

По из фиг. 20 следует, что поэтому общий вклад всех сечений призмы, составляющей часть объема и пересекающей поверхностей, равен

Теперь просуммируем по всем призмам, на которые разделен объем

Составляя подобные выражения для и складывая их, после подстановки из соотношения (3.1) мы получим окончательно

где Эта формула известна под названием теоремы Остроградского — Гаусса

1
Оглавление
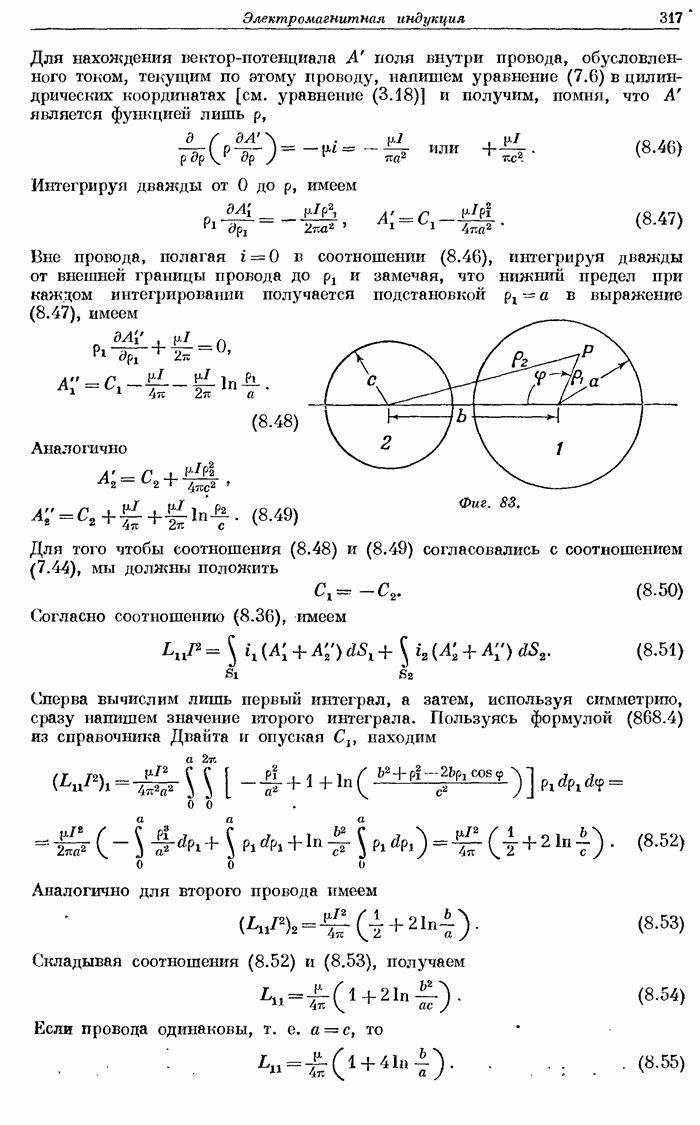
email@scask.ru