§ 14. СИНХРОТРОННОЕ ИЗЛУЧЕНИЕ В ОКРЕСТНОСТИ ЧЕРНЫХ ДЫР
 
Длина дуги формирования высокочастотного импульса
 
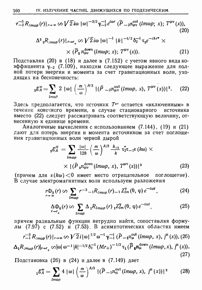
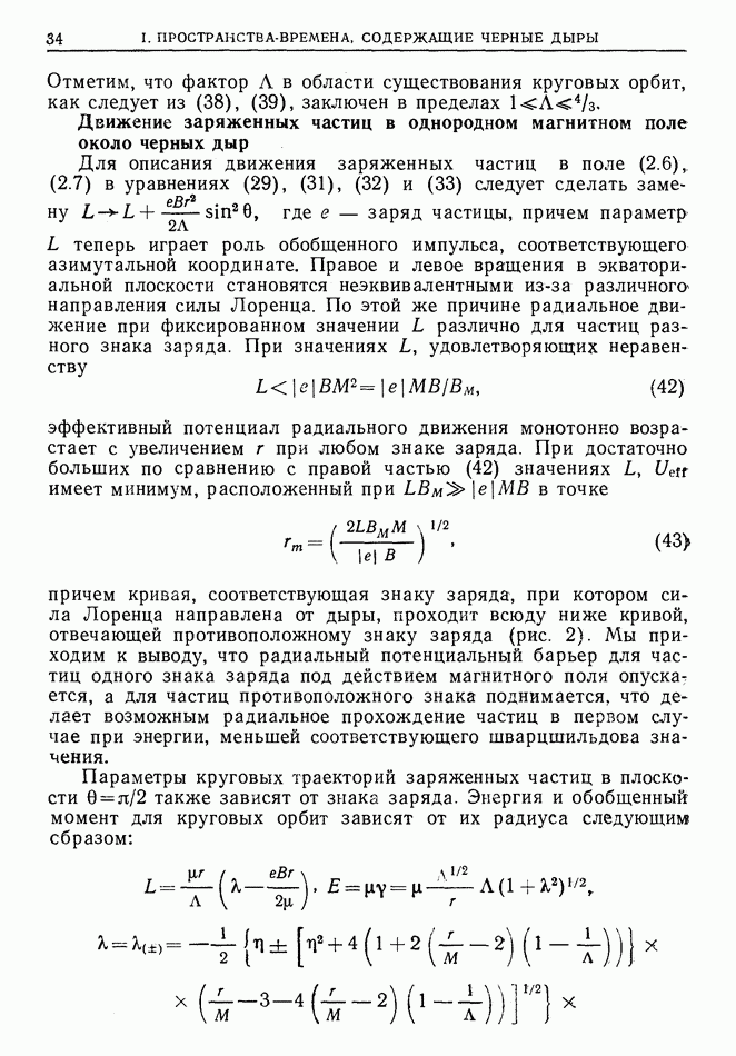
Следует ожидать, что спектральное распределение излучения ультрарелятивистских заряженных частиц, движущихся в искривленном пространстве-времени по геодезическим и негеодезическим траекториям, будет существенно различным. Геодезическая, по которой движется ультрарелятивистская частица, близка к мировой линии светового луча (с точностью до величин порядка  лоренцев фактор частицы (§ 3)). Распространение высокочастотного импульса излучения можно рассматривать в рамках геометрической оптики. Поскольку ультрарелятивистская частица излучает в узкий конус около направления движения, траектория испускаемого высокочастотного импульса будет близка к траектории самой частицы, вследствие чего длина участка траектории, с которого «собирается» импульс излучения в заданном направлении, увеличится в у раз по сравнению с длиной дуги формирования СИ в плоском пространстве-времени [173]
 лоренцев фактор частицы (§ 3)). Распространение высокочастотного импульса излучения можно рассматривать в рамках геометрической оптики. Поскольку ультрарелятивистская частица излучает в узкий конус около направления движения, траектория испускаемого высокочастотного импульса будет близка к траектории самой частицы, вследствие чего длина участка траектории, с которого «собирается» импульс излучения в заданном направлении, увеличится в у раз по сравнению с длиной дуги формирования СИ в плоском пространстве-времени [173]  где
 где  мгновенный радиус кривизны траектории
 мгновенный радиус кривизны траектории  .
.  
 
Рис. 13. Длина формирования высокочастотного импульса излучения ультрарелятивистской частицы, движущейся по окружности в плоском пространстве-времени (а), вблизи круговой светогеодезической (б) 
Частица, движущаяся со скоростью, близкой к скорости света, проходит этот участок пути за время  и длительность импульса, регистрируемого удаленным наблюдателем с учетом запаздывания, будет порядка
 и длительность импульса, регистрируемого удаленным наблюдателем с учетом запаздывания, будет порядка 
 
 
Характерная частота в спектре излучения  
 
 
превосходит в  раз частоту основного тона
 раз частоту основного тона  Если же ультрарелятивистская частица движется по геодезической, то испускаемый импульс распространяется вдоль близкой кривой на расстояние порядка
 Если же ультрарелятивистская частица движется по геодезической, то испускаемый импульс распространяется вдоль близкой кривой на расстояние порядка 
 
(рис. 13, б), поэтому длина дуги формирования импульса излучения в заданном направлении к асимптотически удаленному наблюдателю уже не содержит малого множителя  Поэтому характерная частота в спектре ГСИ оказывается в у раз меньше величины (2), т. е.
 Поэтому характерная частота в спектре ГСИ оказывается в у раз меньше величины (2), т. е. 
 
как это и следует из расчетов, проведенных в предыдущей главе. 
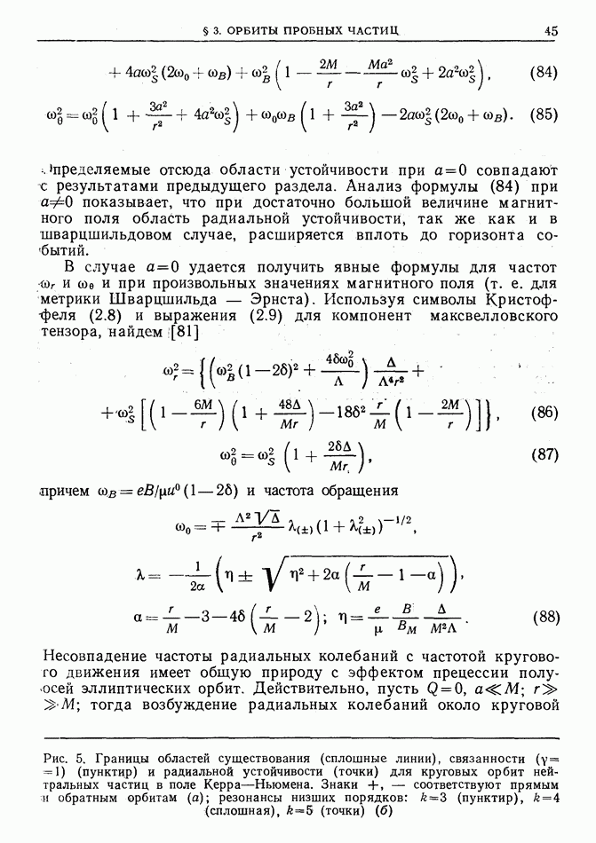
Здесь мы рассмотрим излучение релятивистских заряженных частиц, движущихся по круговым орбитам в экваториальной плоскости шварцшильдовой и керровской черных дыр при наличии внешнего магнитного поля (соответствующие траектории были описаны в § 3). На примере этой задачи можно проследить переход от режима синхротронного излучения в плоском пространстве-времени к режиму геодезического синхротронного излучения.