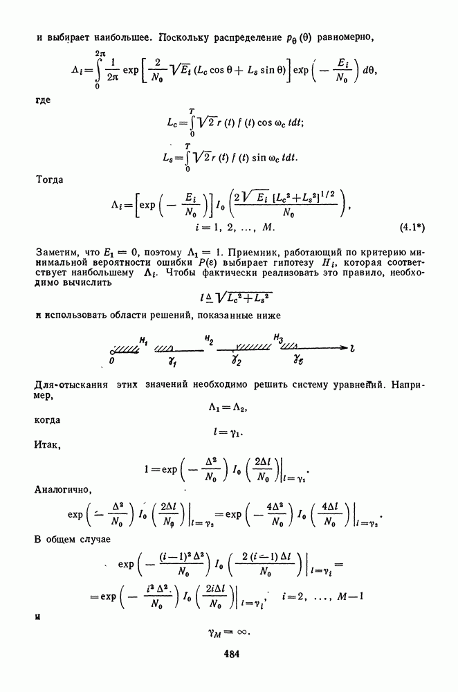
Главная > Теория обнаружения, оценок и модуляции, Т.1
НАПИШУ ВСЁ ЧТО ЗАДАЛИ
СЕКРЕТНЫЙ БОТ В ТЕЛЕГЕ
<< Предыдущий параграф Следующий параграф >>
Пред.
След.
Макеты страниц

Распознанный текст, спецсимволы и формулы могут содержать ошибки, поэтому с корректным вариантом рекомендуем ознакомиться на отсканированных изображениях учебника выше

Также, советуем воспользоваться поиском по сайту, мы уверены, что вы сможете найти больше информации по нужной Вам тематике

ДЛЯ СТУДЕНТОВ И ШКОЛЬНИКОВ ЕСТЬ
ZADANIA.TO

2.5. Сложные гипотезы

В § 2.2 и 2.3 мы ограничились рассмотрением задачи обнаружения, в которой гипотезы были простыми. Теперь перейдем к рассмотрению случая, когда гипотезы являются сложными. Термин «сложная» легко пояснить простым примером.

Пример 1. По гипотезе 0 наблюдаемая величина является нормальной случайной величиной с нулевым средним и дисперсией По гипотезе 1 наблюдаемая величина есть случайная величина со средним, равным и дисперсией Значение может быть в интервале Итак,

Мы называем сложной гипотезой ввиду того, что характеризующий эту гипотезу параметр принимает множество значений. Модель этой задачи на принятие решения показана на рис. 2.25, а.

Рис. 2.25. Задача на испытание сложной гипотезы: а — случай оценки одного параметра; общий случай.

На выходе источника имеется значение параметра которое мы рассматриваем как точку в пространства параметра Далее определяем гипотезы как подпространства В этом случае соответствует точке интервалу Мы предполагаем, что плотность вероятности согласно которой осуществляется отображение из пространства параметров в пространство наблюдений, известна для всех значений в пространстве

Последним элементом модели является правило решения, которое делит пространство наблюдений на две части, соответствующие двум возможным решениям. Следует заметить, что мы интересуемся исключительно принятием решения и действительное значение для нас никакого интереса не представляет. По этой причине параметр часто называют «нежелательным».

Распространение этих представлений на общую задачу испытания сложной гипотезы не встречает затруднений. Соответствующая модель изображена на рис. 2.25, б. Выход источника соответствует системе параметров. Мы считаем его точкой в пространстве параметров и обозначаем вектором 0. Гипотезы представляют собой подпространства

(На рис. 2.25, б для удобства изображены неперекрывающиеся подпространства.) Плотность вероятности, согласно которой осуществляется отображение из пространства параметров в пространство наблюдений, обозначим через ; она предполагается известной для всех значений 0 в пространстве х. Как и ранее, последним элементом модели является правило решения.

Для того чтобы закончить формулировку задачи, мы должны охарактеризовать параметр Точно так же, как и в случае оценки параметра, параметр может быть неслучайной или случайной величиной. Если 0 величина случайная с известной плотностью вероятности, то процедура является прямой. Обозначая плотность вероятности

0 по двум гипотезам как отношение правдоподобия запишем в виде

Простота этой процедуры объясняется тем, что известная плотность вероятности 0 позволяет нам свести задачу к испытанию простой гипотезы путем интегрированйя по параметру Проиллюстрируем эту процедуру для модели примера 1.

Пример 1. (продолжение). Предполагается, что плотность распределения вероятности параметра по гипотезе равна

Тогда (296) принимает вид

Интегрируя и беря логарифм от обеих частей, получим

Этот результат эквивалентен примеру 2 на стр. 41—42, так как плотность, используемая в (297), делает обе задачи идентичными.

Как и следовало ожидать, в испытании используется только величина поскольку среднее имеет симметричное распределение.

Для общего случая, определяемого (296), фактические вычисления могут быть более сложными, однако требуемая процедура является вполне определенной.

Когда — случайная величина с неизвестной плотностью, наилучшая процедура испытания не является явно определенной. Одним из возможных методов испытания является правило минимакса с неизвестной плотностью. Другой метод заключается в испытании нескольких распределений, базирующихся на любых частичных сведениях о 0, какие только доступны. Во многих случаях структура испытания будет нечувствительна к тонкой структуре распределения вероятности. Если - неслучайна, то следует обратиться к критерию Неймана-Пирсона. Рассмотрим границу качества идеального измерения.

Пример 2. В этом случае Из (295)

и

где неизвестный неслучайный параметр.

Совершенно ясно, что любой разработанный нами критерий (алгоритм испытания) никогда не может быть лучше гипотетического критерия, согласно которому приемник сначала идеально измеряет величину (или она ему сообщается), а затем синтезирует оптимальный критерий отношения правдоподобия.

Рис. 2.26. Функция мощности для критерия идеального наблюдателя.

Рис. 2.27. Функция мощности для различных критериев отношения правдоподобия (КОП).

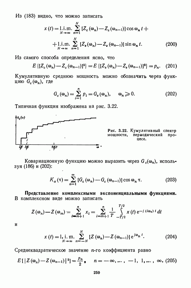
Таким образом, рабочую характеристику любого критерия мы можем ограничить рабочей характеристикой этого фиктивного критерия идеального измерения (критерия идеального наблюдателя). Для данного примера можно было бы использовать РХП рис. 2.9, а, положив Однако поскольку нас интересует поведение РХП в зависимости от более удобным является способ представления, принятый на рис. 2.9, б. Это иллюстрируется рис. 2.26. Подобная зависимость (и соответствующая ей кривая) носит название функции мощности. Это просто графическая зависимость вероятности обнаружения для всех значений (в более общем случае — для б) при различных значениях вероятности ложной тревоги Поскольку при то

Кривые рис. 2.26 представляют предел качества испытания по любому критерию. Теперь необходимо оценить, насколько близко подходит качество реального критерия к этому пределу.

Оценить максимально достижимое качество реального критерия можно посредством приравнивания кривых реального критерия граничной кривой для всех Такие критерии называются равномерно наиболее мощными критериями (РНМК). Другими словами, для данной дает большую, чем любой другой критерий для всех Условия существования РНМК можно установить из рис. 2.27. Сначала построим границу идеального измерения. Затем рассмотрим другие возможные критерии и их качество. Критерий А есть обычный критерий максимального правдоподобия, синтезированный в предположении

Первый вывод, который можно сделать, состоит в том, что мощность этого критерия равна границе при этот вывод вытекает из того, как мы построили границу. Для других значений мощность критерия А может не равняться границе. Аналогично, критерий В есть критерий отношения правдоподобия, построенный в предположении, что а критерий С есть критерий отношения правдоподобия, построенный в предположении, что . В каждом случае их мощность равна границе в соответствующих расчетных точках. (Функции мощности на рис. 2 27 вычерчены с целью подчеркнуть это обстоятельство и при отклонении от расчетной точки не являются количественно точными. Количественно точные кривые изображены на рис. 2.29.) Они могут также равняться границе и в других точках. Условия существования РНМК становятся очевидными. Мы должны быть в состоянии синтезировать полный критерий отношения правдоподобия (включая порог) для всех не зная

Не представляет труда получить аналогичный результат для общего случая.

Вполне очевидно, что в общем случае границы можно достичь для любого заданного 0 просто синтезом обычного критерия отношения правдоподобия именно для этого 0. Теперь РНМК должен быть не хуже любого другого критерия для всех 0. Это дает нам необходимое и достаточное условие его существования.

Свойство. РНМК существует тогда и только тогда, когда критерий отношения правдоподобия для каждого может быть полностью определен (включая порог) без знания 0.

Первая часть условия очевидна. Вторая часть условия непосредственно вытекает из нашего рассуждения в предыдущем параграфе. Если существует некоторое для которого мы не можем отыскать критерий отношения правдоподобия без знания 0, то необходимо использовать какой-нибудь другой критерий, раз мы не знаем 0. Этот критерий для данного 0 будет обязательно уступать критерию отношения правдоподобия, рассчитанному для этого 0, и, следовательно, он не является равномерно наиболее мощным.

Возвращаясь к нашему примеру и используя результаты рис. 2.8, мы знаем, что критерий отношения правдоподобия равен

и

(Надстрочный индекс «+» подчеркивает то обстоятельство, что критерий исходит из предположения, что Значение может быть и отрицательным). Это показано на рис. 2.28, а.

Аналогично, для случая, когда критерий отношения правдоподобия равен

где

Это показано на рис. 2.28, б. Мы видим, что в этом случае порог есть просто взятый с противоположным знаком порог для Указанное изменение знака делается для того, чтобы получить наибольшую часть внутри области (и, следовательно, максимизировать

Рис. 2.28. Влияние знака величины М: а — порог при порог при

Итак, в связи с примером 1 можно сделать следующие выводы:

1. Если может принимать только неотрицательные значения (т. е. то равномерно наиболее мощный критерий существует [следует из (301)].

2. Если может принимать только неположительные значения (т. е. то равномерно наиболее мощный критерий существует [следует из (303)].

3. Если может принимать как отрицательные, так и положительные значения (т. е. то равномерно наиболее мощного критерия не существует.

На рис. 2.29 показана функция мощности для критерия отношения правдоподобия, построенного в предположении, что было положительным. Для отрицательных значений вероятность меньше, чем так как порог находится на неправильной стороне.

Во всех случаях, когда равномерно наиболее мощный критерий существует, мы его используем, при этом его качество таково, как если бы мы знали 0. Более трудная задача возникает, когда равномерно наиболее мощного критерия не существует. Следующим нашим шагом

будет рассмотрение других возможных критериев для случая, когда равномерно наиболее мощного критерия не существует. Другие критерии можно найти в различных курсах математической статистики (например, [17]), однако они представляются менее подходящими для физических задач, которые нас будут позднее интересовать.

Граница идеального измерения предполагает, что логическая процедура заключается в оценке , считая правильной гипотезу затем в оценке

О, считая правильной гипотезу и использовании этих. оценок для проверки по критерию отношения правдоподобия, как если бы они были правильными.

Рис. 2.29, Качество критерия отношения правдоподобия при

Если используются оценки максимального правдоподобия, рассмотренные на стр. 75, то результат называется обобщенным критерием отношения правдоподобия и записывается в виде

где пробегает все возможные значения 0 по гипотезе все возможные значения 0 по гипотезе Другими словами, мы делаем оценку по критерию максимального правдоподобия, исходя из предположения, что гипотеза верна. Затем мы оцениваем при и используем это значение в числителе. Аналогичным образом получается знаменатель.

Простой пример на обобщенный критерий отношения правдоподобия можно получить, если использовать несколько видоизмененный вариант примера 1.

Пример 2. Основные вероятности остаются такими же, как и в примере 1. По-прежнему Однако, вместо одного, здесь независимых результатов наблюдений, которые обозначим вектором Плотности вероятности равны

В этом примере является сложной гипотезой, а простой. Из (198)

Тогда

Приводя подобные члены и логарифмируя, получим

Левая часть (309) всегда больше или равна нулю. Поэтому величину у можно выбрать больше или равной единице. Следовательно, эквивалентный критерий можно записать в виде

где или в эквивалентной форме

Функция мощности этого критерия получается без особого труда. Случайная величина имеет дисперсию, равную По гипотезе ее среднее равно нулю, а по гипотезе равно Соответствующие плотности показаны на рис. 2.30:

и

Результирующая функция мощности изображена на рис. 2.31; здесь же для сравнения показана граница идеального измерения. Как и следовало ожидать из нашего обсуждения оценок максимального правдоподобия, разность стремится к нулю при

Точно так же, как и в случае, когда оценки максимального правдоподобия дают плохие результаты, имеются ситуации, в которых обобщенный критерий отношения правдоподобия может привести к низкой достоверности.

Рис. 2.30. Распределение вероятностей ошибок при обобщенном критерии отношения правдоподобия: а — вычисление ; б - вычисление

Рис. 2.31. Функция мощности для обобщенного критерия отношения правдоподобия.

В этих случаях необходимо выбирать другие процедуры испытания. Дело облегчается тем, что в большинстве интересующих нас физических проблем либо существует равномерно наиболее мощный критерий, либо обобщенный критерий отношения правдоподобия дает вполне удовлетворительные результаты.

1
Оглавление
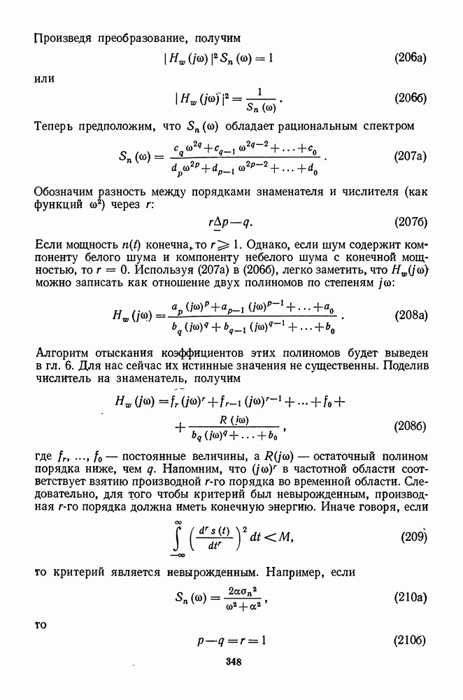
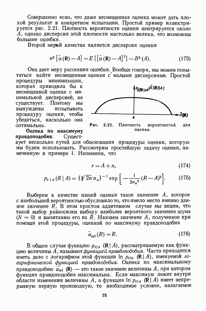
email@scask.ru