Главная > Цифровые фильтры (Хемминг Р.В.)
НАПИШУ ВСЁ ЧТО ЗАДАЛИ
СЕКРЕТНЫЙ БОТ В ТЕЛЕГЕ
<< Предыдущий параграф Следующий параграф >>
Пред.
След.
Макеты страниц

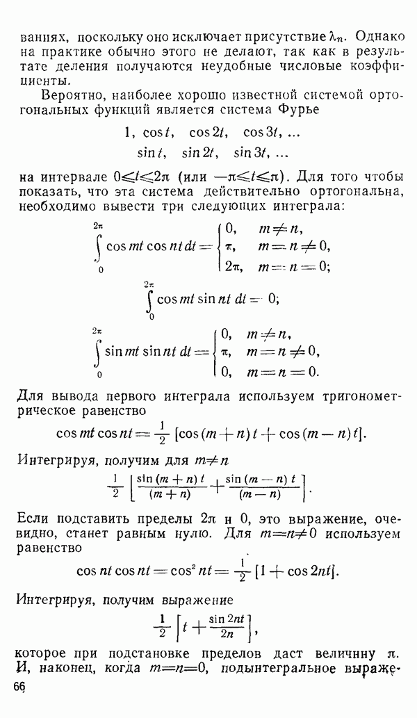
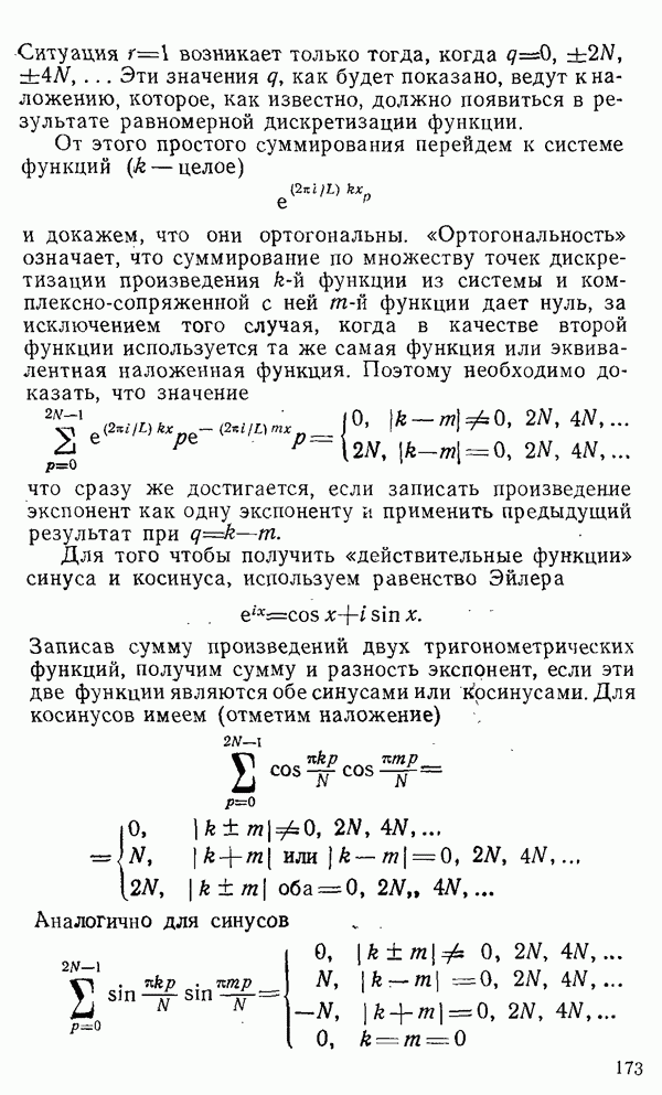
Распознанный текст, спецсимволы и формулы могут содержать ошибки, поэтому с корректным вариантом рекомендуем ознакомиться на отсканированных изображениях учебника выше

Также, советуем воспользоваться поиском по сайту, мы уверены, что вы сможете найти больше информации по нужной Вам тематике

ДЛЯ СТУДЕНТОВ И ШКОЛЬНИКОВ ЕСТЬ
ZADANIA.TO

Глава 2. ЧАСТОТНЫЙ ПОДХОД

2.1. Введение

Цель этой главы состоит в том, чтобы показать, почему и в каком смысле использование синусов и косинусов от независимой переменной при расчете линейного цифрового фильтра предпочтительнее классического применения полиномов от Обычно в математике, статистике и численном анализе придают особое значение аппроксимации функции полиномом. Например, в методе Ньютона для нахождения нуля функции эта функция локально заменяется касательной линией, т. е. линейным уравнением от . В разложении функции в ряд Тейлора она выражается в виде степеней . В статистике данные постоянно заменяются соответствующими полиномами. В правиле трапеций для интегрирования функция локально заменяется прямой линией. Естественно поэтому предположить, что и в других областях полиномы представляют собой подходящие функции для аппроксимации заданной функции. Поэтому в этой главе мы сосредоточимся больше на психологической проблеме отказа от прежней аргументации в пользу полиномов, чем на логической проблеме изложения частотного подхода.

Мы покажем с трех различных точек зрения, что синусы и косинусы являются более удобными функциями в ситуациях, характерных для многих процессов обработки данных на ЭВМ. Чтобы сделать это, необходимо ввести понятия собственных с/ункций и собственных значений и показать, что понятие передаточной функции соответствует собственным значениям процесса.

Однако прежде чем Приступить, рассмотрим в следующем разделе наиболее важное следствие из процесса дискретизации

функции в равноотстоящих точках. Это явление, называемое наложением, известно из опыта большинству людей, но они настолько привыкли к нему, что даже ясно его не осознают.

Поскольку понятие частоты является, очевидно, центральным и частотном подходе, то необходимо уточнить его смысл. Рассмотрим для примера прямоугольную волну (или волну любой другой формы), которая точно повторяет себя 10 раз в секунду. Говорят, что она имеет период (цикл) секунды и циклическую частоту 10 герц (циклов в секунду). Герцы сокращенно записываются Гц, когда используются в качестве единицы измерения. Под периодом функции понимается наименьший интервал, через который функция точно повторяет себя, а под основной частотой — частота, соответствующая этому интервалу.

Период Т и частота обратно пропорциональны друг другу. Угловая частота (в радианах) связана с циклической частотой соотношением

Угловая частота обычно применяется при вычислениях, в то время как для прикладных целей удобнее циклическая частота

Прилагательным «основная» применительно к частоте часто пренебрегают, а это может привести к путанице. Например, в разд. 4.3 прямоугольная волна будет разлагаться на сумму синусов и косинусов, а затем будет указано, что исходная форма волиы содержит в себе высокие частоты. Путаница может возникнуть относительно частоты исходной формы волиы и частот составляющих разложения волны в ряд синусоидальных (периодических) функций.

1
Оглавление
email@scask.ru