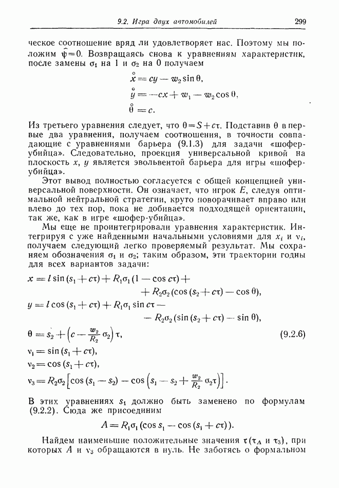
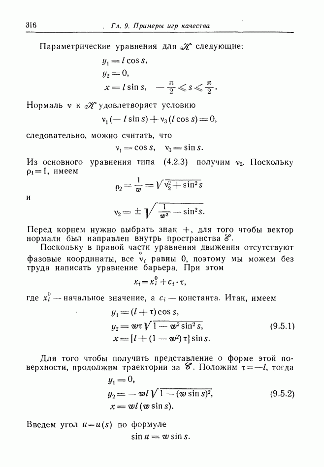
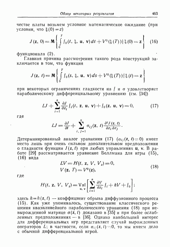
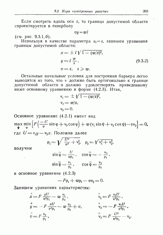
Главная > Дифференциальные игры
НАПИШУ ВСЁ ЧТО ЗАДАЛИ
СЕКРЕТНЫЙ БОТ В ТЕЛЕГЕ
<< Предыдущий параграф Следующий параграф >>
Пред.
След.
Макеты страниц

Распознанный текст, спецсимволы и формулы могут содержать ошибки, поэтому с корректным вариантом рекомендуем ознакомиться на отсканированных изображениях учебника выше

Также, советуем воспользоваться поиском по сайту, мы уверены, что вы сможете найти больше информации по нужной Вам тематике

ДЛЯ СТУДЕНТОВ И ШКОЛЬНИКОВ ЕСТЬ
ZADANIA.TO

1.11. ПЕРСПЕКТИВА ДАЛЬНЕЙШЕГО РАЗВИТИЯ

Итак, первоначальная наша цель — получить действительное решение в конкретных примерах — оказалась вознагражденной. По ходу дела выяснилось, что сталкиваться с исключениями приходится довольно редко. Тем не менее иногда они чрезвычайно сбивали с толку, особенно если физическая сущность искомого решения оставалась загадкой. Мы отметим некоторые не оставляющие сомнений моменты.

Маневр разворота в игре «шофер-убийца» обладает убедительной эвристической очевидностью своего существования; однако каковы его количественные черты? Сколько времени преследователь должен разворачиваться вначале и как далеко двигаться затем по прямой? В каком направлении должен двигаться убегающий и как долго? Ответ на эти вопросы приходит только с отысканием так называемых экивокальных поверхностей (см. гл. 10), причем ничего подобного не встречается в игре одного игрока или в вариационном исчислении.

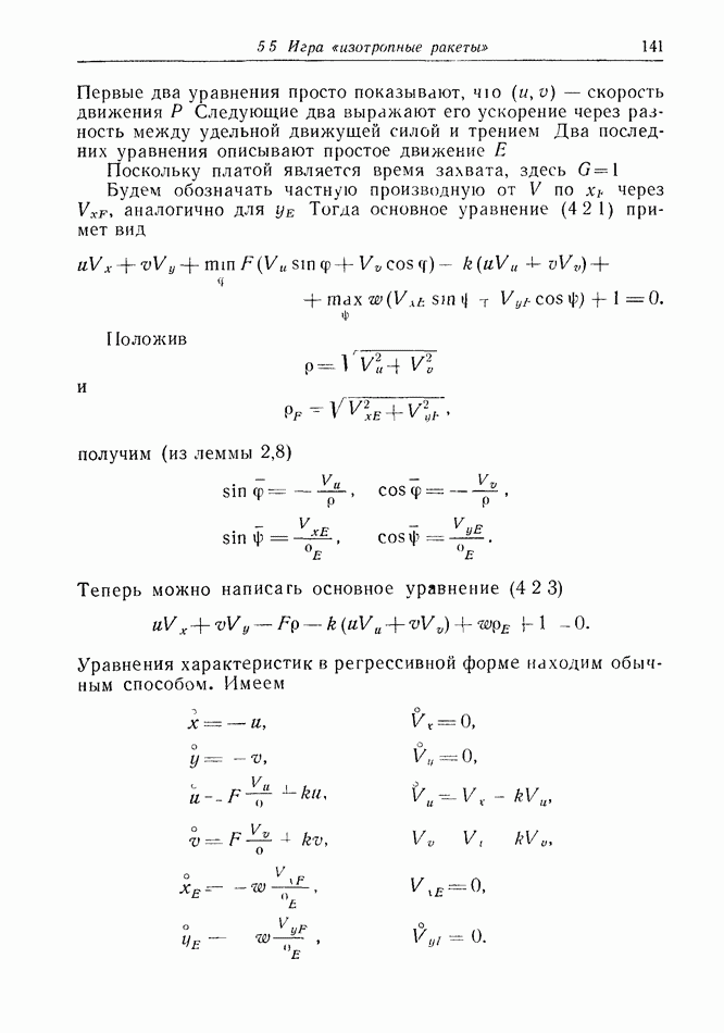
Долгое время оставались неясными многие моменты в игре «изотропные ракеты», которая впервые появляется в примере 5.5. Она отличается от игры «шофер-убийца» только тем, что преследователь движется здесь, управляя направлением движущей силы фиксированной величины, но это различие производит заметное действие. Трудным вопросом оказалось решение игры качества — отыскание условий, при которых преследователь всегда может настигнуть убегающего, в отличие от того случая, когда последний всегда может избежать захвата. Интуитивно кажется бесспорным, что вторая возможность будет выполняться, если фиксированные параметры (величина силы, скорость убегающего и т. д.) достаточно благоприятны для убегающего. Как и в игре «шофер-убийца», может всегда увернуться от более быстрого, но менее поворотливого преследователя.

В этой задаче пространство игры можно свести к трехмерному. Множество точек пространства, для которых такое отступление в сторону возможно, оказывается отделимым поверхностью, похожей на полубесконечный суживающийся гент (см. подробности и рисунки в гл. 9). Существовала столь естественная интерпретация этой поверхности, что трудно было усомниться в ее корректности.

Однако тент оказался открытым с одного конца! Он не разделял пространство. Это означало, что должно было выполняться одно из двух предположений. Либо существовали траектории, соединяющие две стороны тента через открытый конец (наличие таких траекторий означало бы, что либо преследователь может поймать противника независимо от значений параметров, либо убегающий может избежать захвата, даже находясь перед самым носом врага), либо существовал какой-либо способ загородить открытый конец тента. Первое предположение кажется неправдоподобным, и мы пытались снова и снова проверить второе.

Только специальный класс поверхностей годится для того, чтобы сыграть эту роль, ведь казалось невозможным провести такую поверхность через границы тента. В конце концов совершенно другая задача — игра с наличием линии, за которую

нельзя переходить («линия смерти», пример 9.5.2), — навела автора на мысль об ответе. Это как раз то, что мы назвали барьером-огибающей (§ 8.5.III). Он заключает в себе замечательную особенность непроницаемости, потому что состоит из траекторий, на которых все усилия убегающего, направленные к уклонению, приводят к тому, что он вынужден все же оставаться на границе области захвата в течение положительного интервала времени!.

С разработкой подобных идей у нас стало больше средств для решения, и совокупность решаемых задач возросла. Но каковы наши максимальные возможности? Значительно позднее, и неожиданно, появилось затруднение, по-видимому, другого тина. На первый взгляд задача кажется детски простой; в самом деле, вначале она была сформулирована как элементарный пример, иллюстрирующий некоторое положение. Задача была названа «погоня с препятствием»; она описана в гл. 6. Мы оставляем читателю отыскание решения этой игры, которая сперва кажется довольно безобидной, но тем не менее не поддается нашим методам.

Мы можем перечислить и некоторые более общие еще не решенные задачи.

Критерий универсальных поверхностей найден лишь для случая, когда размерность пространства не превосходит четырех. Было бы желательно указать полный критерий для не говоря уже о том, чтобы перенести критерий на пространство любой размерности.

Следовало бы также изучить сингулярные многообразия меньших размерностей, чем поверхности.

Но важнее всего освободиться от предположения о наличии полной информации. Это обсуждается в гл. 12.

1
Оглавление
email@scask.ru