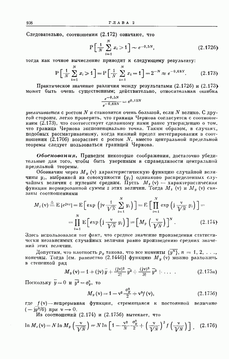
Главная > Теоретические основы техники связи
НАПИШУ ВСЁ ЧТО ЗАДАЛИ
СЕКРЕТНЫЙ БОТ В ТЕЛЕГЕ
<< Предыдущий параграф Следующий параграф >>
Пред.
След.
Макеты страниц

Распознанный текст, спецсимволы и формулы могут содержать ошибки, поэтому с корректным вариантом рекомендуем ознакомиться на отсканированных изображениях учебника выше

Также, советуем воспользоваться поиском по сайту, мы уверены, что вы сможете найти больше информации по нужной Вам тематике

ДЛЯ СТУДЕНТОВ И ШКОЛЬНИКОВ ЕСТЬ
ZADANIA.TO

8.5. ИМПУЛЬСНО-КОДОВАЯ МОДУЛЯЦИЯ

До сих пор в этой главе рассматривалась передача непрерывной случайной величины с помощью сигнала некоторый параметр которого изменялся непрерывно вместе с . В противоположность этому в процедуре, называемой импульсно-кодовой модуляцией (ИКМ), до модуляции проходит через квантующее устройство (фиг. 8.63) и после этого используется дискретная система передачи.

Обозначим через множество значений на выходе квантующего устройства. В ИКМ индекс передается с помощью

Фиг. 8.63. ИКМ-передача.

посылки одного из сигналов из соответствующего множества Приемник принимает решение относительно того, какой из сигналов в действительности был передан, и полагает равным значению, лежащему в середине интервала квантования, соответствующего принятому сигналу.

ОБЫЧНАЯ ИКМ

В обычной принято выбирать число интервалов квантования равным степени 2 и использовать двоичный алфавит из противоположных сигналов. Посылаемый сигнал можно записать в виде

где — заданное множество ортонормальных функций; , а вектор

представляет собой число в двоичной записи. Так, например, если ввести отображение и считать, что соответствует наивысшему разряду, то при

При условии, что приемник безошибочно устанавливает переданный индекс ошибка целиком определяется эффектом квантования. Среднеквадратическая ошибка квантования легко отыскивается, когда квантование равномерное и шаг квантования достаточно мал, так что плотность является по существу постоянной для всех отдельных интервалов-квантования. Обозначая через А,- интервал квантования с номером на фиг. 8.64,а и через среднюю точку интервала, получаем

Но, как показано на фиг. 8.64, б, условная плотность распределения при условии, что принадлежит интервалу по существу является прямоугольной с площадью, равной единице, шириной и центром в точке . Поэтому

Так как правая сторона равенства не зависит от то безусловная среднеквадратическая ошибка квантования также приближенно задается формулой

Фиг. 8.64. (см. скан) Равномерное квантование. а — интервалы нвантования; априорная и условная плотности распределения вероятностей.

Если принимает значения на интервале то число интервалов квантования равняется Через среднеквадратическая ошибка выражается следующим образом:

Символ в равенствах (8.195) используется потому, что ошибка квантования в ИКМ аналогична ошибке при нелинейной модуляции в отсутствие аномалии. Это следует из того, что вновь по существу не связано с в случае, когда приемник ошибочно определяет индекс (Это событие по аналогии мы назовем аномалией.) Поэтому при обычной ИКМ при наличии аддитивного белого гауссовского шума вероятность аномалии определяется согласии с (5.10)] как

Обычная является полезной, в частности, тогда, когда канал связи представляет собой ряд последовательно соединенных кабельных линий; при этом можно в каждом узле поставить регенератор. Если произведение вероятности ошибки (на 1 бит) в каждой из линий на число линий пренебрежимо мало, то накопленные шумы и искажения будут эффективно сняты и будет представлять собой единственно существенный эффект ухудшения качества передачи.

ИКМ С ИСПРАВЛЕНИЕМ ОШИБОК

Соотношения (8.195) и (8.196) между отражают природу той частной (обычной) схемы передачи, к которой они применимы. Оказывается, однако, что эти соотношения вовсе не являются фундаментальными характеристиками ИКМ. В действительности наиболее привлекательной стороной ИКМ является то, что она позволяет снять ограничение, которое является причиной очень тесной связи при ИЧМ и других эквивалентных видах модуляции.

Существо этого ограничения состоит в том, что ИЧМ-сигнал в любой момент времени зависит только от одного отсчета процесса на входе модулятора. Важно то, что один и тот же временной параметр входит в оба

параметрических соотношения [ср. (8.177)]

В противоположность этому квантование входа модулятора освобождает нас от этого ограничения и сводит задачу передачи с ИКМ к задаче, в которой может быть использована техника кодирования. Предположим, что процесс представляющий собой сообщение, имеет ширину полосы так что в обозначениях равенства (8.49а)

Если каждый отсчет квантуется на различных уровней, то за время будет различных возможных сообщений, где интервал между отсчетами:

В соответствии с (5.2), когда каждое сообщение является равновероятным, скорость передачи равна

и

При кодировании, в случае когда выход декодера является безошибочным по отношению к переданному сигналу, среднеквадратическая ошибка опять возникает лишь из-за эффектов квантования. Как следует из (8.195б) и (8.2006), среднеквадратическая ошибка через параметр Я выражается следующим образом:

Кроме того, вероятность ошибки при декодировании (вероятность аномалии) зависит не от а от длины кодового ограничения Равенство (5.106) означает, что для вероятности аномалии при блоковом кодировании ортогональными сигналами имеем

Здесь та же функция надежности, которая входила в (8.197); она изображена на фиг. 8.59.

Существенное различие между параметрическими соотношениями (8.197) для ИЧМ и соотношениями (8.201) для состоит в возможности выбора Это значит, что можно сделать сколь угодно малым для любой скорости Заметим, однако, что ограничение на снова означает, что не может приближаться к нулю быстрее, чем где энергия, передаваемая на один отсчет

Трудность, связанную с неограниченностью полосы, которая возникает при блоковом кодировании ортогональными сигналами, можно избежать, если использовать сверточное кодирование и последовательное декодирование или какие-либо другие методы кодирования и декодирования. При последовательном

декодировании ограничением на будет

где параметр, входящий в оценку вероятности ошибки для двух сообщений (фиг. 6.21). Для достаточно больших (но конечных) значений ширины полос каналов соответствующее ограничение для принимает вид

Отсюда можно заключить, что непрерывный источник можно превратить в эквивалентный дискретный источник и передавать с помощью цифровой системы, не ухудшая потенциальные характеристики передачи. Для многих систем доступность цифровой техники, используемой для достижения режимов работы, близких к теоретическим пределам, будет делать привлекательным это превращение. Более того, переход к стандартной цифровой форме позволяет сосредоточить внимание на задаче снижения скорости эквивалентного цифрового источника без потери в точности передачи (например, с помощью сжатия спектра при передаче речи или телевизионного изображения). Эти вопросы будут предметом исследований на многие дальнейшие годы.

1
Оглавление
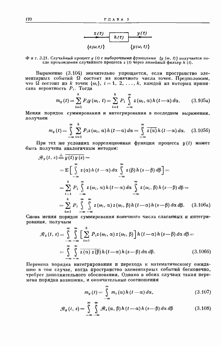
email@scask.ru