Главная > Задачи по квантовой механике. Том 2
НАПИШУ ВСЁ ЧТО ЗАДАЛИ
СЕКРЕТНЫЙ БОТ В ТЕЛЕГЕ
<< Предыдущий параграф Следующий параграф >>
Пред.
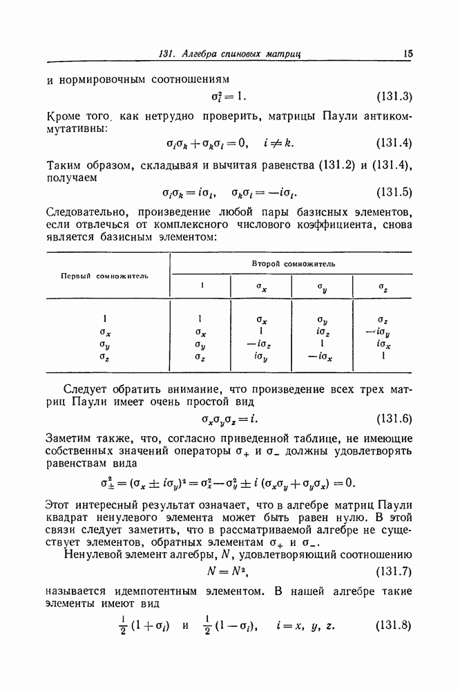
След.
Макеты страниц

Распознанный текст, спецсимволы и формулы могут содержать ошибки, поэтому с корректным вариантом рекомендуем ознакомиться на отсканированных изображениях учебника выше

Также, советуем воспользоваться поиском по сайту, мы уверены, что вы сможете найти больше информации по нужной Вам тематике

ДЛЯ СТУДЕНТОВ И ШКОЛЬНИКОВ ЕСТЬ
ZADANIA.TO

Задача 184. Борновское рассеяние в импульсном представлении

Пользуясь импульсным представлением и ограничиваясь первым порядком нестационарной теории возмущений, получить выражение для дифференциального сечения рассеяния. Считать, что возмущение включается в момент времени а затем остается постоянным.

Решение. Как было показано в задаче 14, при переходе к импульсному представлению нестационарное уравнение Шредингера

заменяется интегро-дифференциальным уравнением вида

где и соответственно фурье-образы и (нормировка та же, что и в задаче 14). Уравнение (184.2) можно несколько упростить, введя вместо новую функцию:

Мы имеем

При решении уравнения (184.4) в первом порядке теории возмущений функцию в подынтегральном выражении следует заменить невозмущенной волновой функцией

которая представляет собой фурье-образ плоской волны:

В результате уравнение (184.4) приобретает вид

Решением этого уравнения служит функция

Следовательно, вероятность обнаружить частицу с импульсом внутри интервала в момент времени (см. задачу 15) дается выражением

где для краткости мы положили

Так как

и

то вероятность перехода, определенная равенством

после интегрирования по принимает вид

причем выше (см. задачу 183) Дифференциальное сечение связано по определению с вероятностью перехода соотношением

поэтому

В случае центрального взаимодействия эту общую формулу можно несколько упростить, так как при вычислении

фурье-образа потенциала удается провести интегрирование по угловым переменным. Мы имеем

где переданный импульс (в единицах причем К и угол рассеяния связаны соотношением

Подставляя теперь выражение (184.12) в формулу (184.11), получаем хорошо известный результат для сечения рассеяния в первом борновском приближении:

Замечание. Переход от волновой функции описывающей состояние частицы в импульсном представлении, к функции соответствует в общем случае переходу от картины Шредингера к картине Дирака (представление взаимодействия). В отсутствие взаимодействия функция не зависела бы от времени Формула для сечения рассеяния (184.14) была нами выведена ранее в задаче 105. Заметим также, что фурье-образ с точностью до нормировочного множителя есть матричный элемент потенциала в обычном пространстве:

С учетом последнего замечания формуле для сечения рассеяния (184.11) можно придать вид

1
Оглавление
email@scask.ru