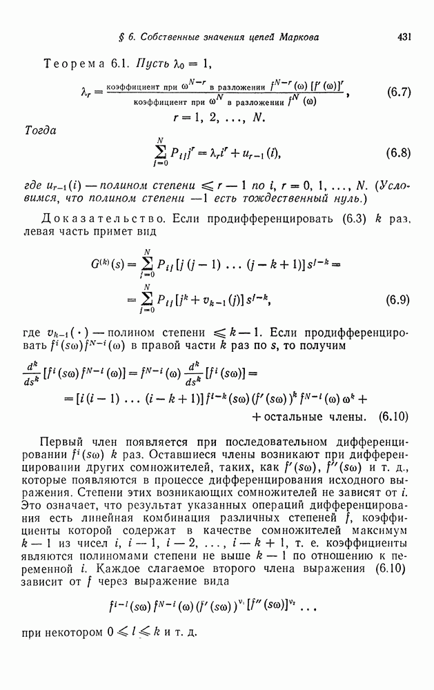
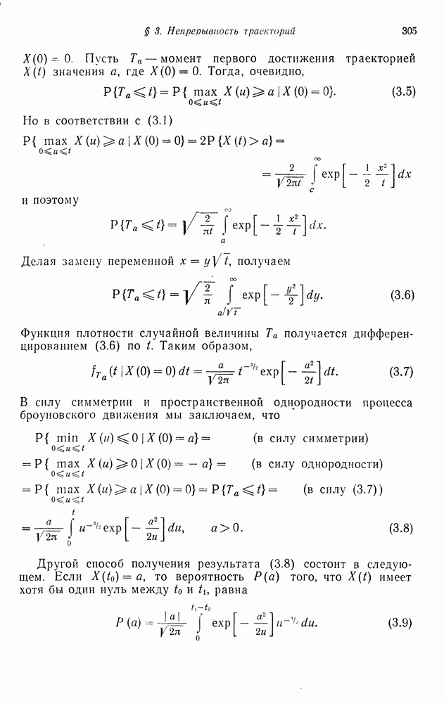
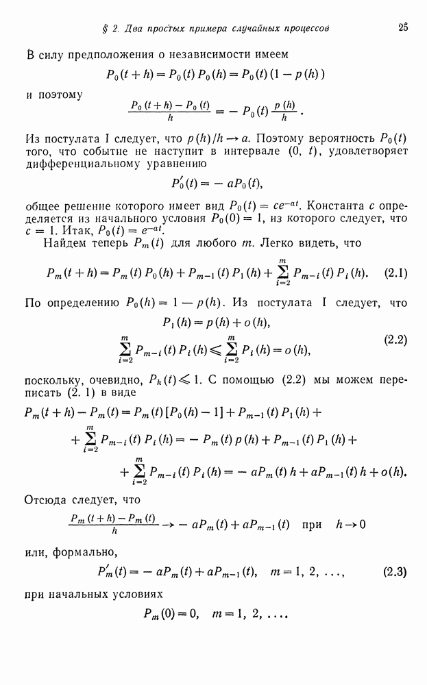
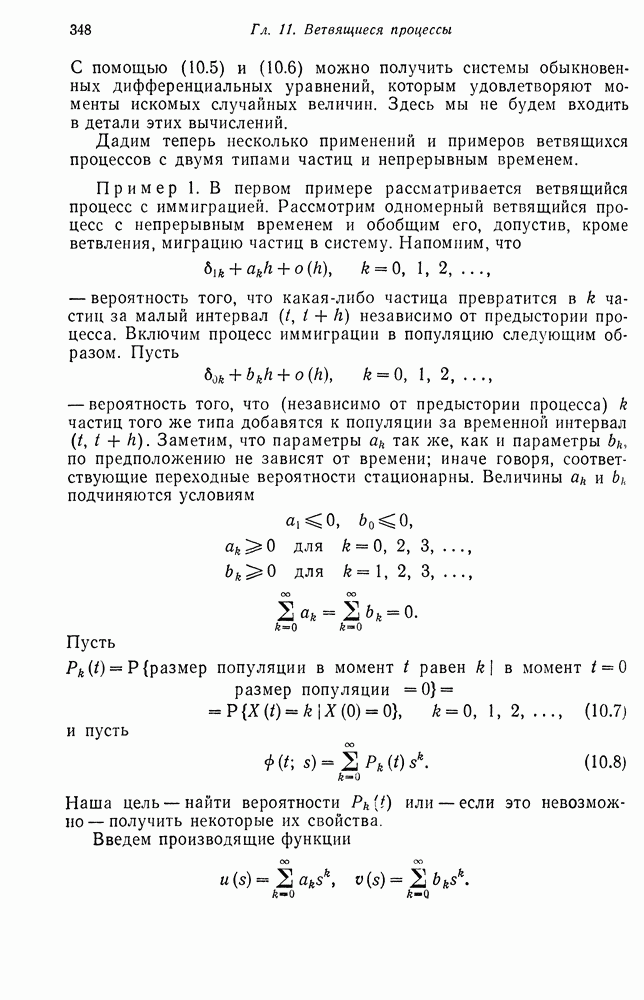
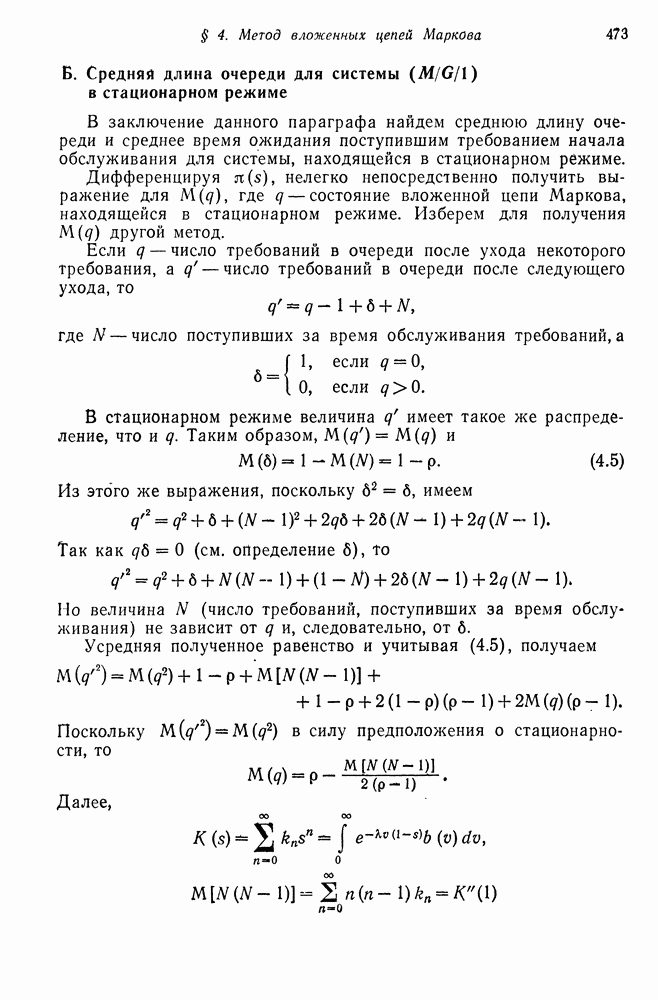
Главная > Основы теории случайных процессов
НАПИШУ ВСЁ ЧТО ЗАДАЛИ
СЕКРЕТНЫЙ БОТ В ТЕЛЕГЕ
<< Предыдущий параграф
Пред.
След.
Макеты страниц

Распознанный текст, спецсимволы и формулы могут содержать ошибки, поэтому с корректным вариантом рекомендуем ознакомиться на отсканированных изображениях учебника выше

Также, советуем воспользоваться поиском по сайту, мы уверены, что вы сможете найти больше информации по нужной Вам тематике

ДЛЯ СТУДЕНТОВ И ШКОЛЬНИКОВ ЕСТЬ
ZADANIA.TO

РАЗЛИЧНЫЕ ЗАДАЧИ

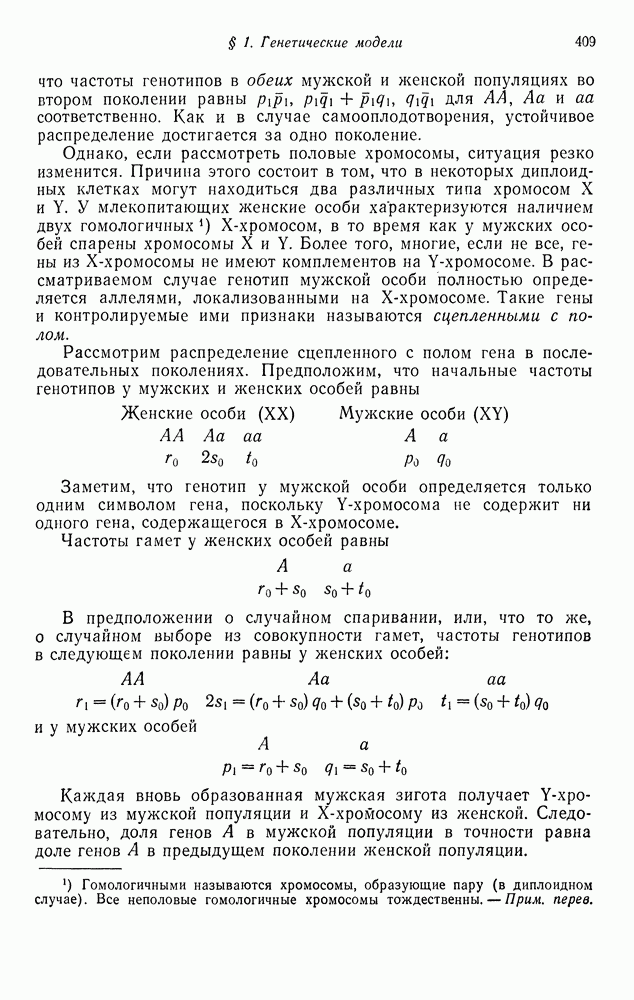
1. Рассмотрим популяцию из пар, в которой пары с вероятностью рождается мальчик, а среднее число детей в семье равно с. Предположим, что вероятности остаются постоянными во времени для всех пар, при каждых родах рождается не более одного ребенка, а пол рожденного ребенка не зависит от пола детей, рожденных ранее и тех, что появятся на свет после него. Введем характеристику распределения детей по полу

Найти для этой популяции.

Ответ:

2 (продолжение). Показать, что если все пары решают рождать детей до тех пор, пока не будет рожден мальчик, после чего детей больше не имеют, то

3 (продолжение). Предположим, что все пары в зависимости от того, мальчик или девочка их первый ребенок, продолжают рождать детей, пока не будет рождена девочка или, во втором случае, мальчик, после чего детей больше не имеют. Найти для этого случая.

Ответ:

4 (продолжение). Пусть все пары, если их первый ребенок — мальчик, продолжают рождать детей, пока не родится девочка. Если же первый ребенок — девочка, то пары ограничиваются одним ребенком. Найти 5.

Ответ:

5 (продолжение). Показать, что в зависимости от значений может быть как так и

6 (продолжение), а) Предположим, что вероятность осложнений при родах для пары равна а наступление осложнений приводит к тому, что пара решает больше детей не иметь. Пусть число детей в отдельно взятой семье при условии отсутствия родов с осложнениями, и вероятность родов с осложнениями не изменяется во времени. Показать, что

б) Предположим, что пара решает больше не иметь детей после двух (а не одних, как ранее) родов с осложнениями. Показать, что в этом случае

7. Пусть пара независимых неотрицательных целочисленных с. в., обладающих тем свойством, что

для всех неотрицательных целых чисел х заданные положительные целые числа). Предположим, что вероятности строго положительны. Показать, что как X, так и У распределены по биномиальному закону с одним и тем же параметром причем другими параметрами служат тип соответственно.

8. (а) Пусть независимые случайные величины, такие, что где Пусть, кроме того,

Доказать, что

где произвольно.

(б) Показать, что определяется из уравнения

Указание: Сначала установить соотношение

где

9. Пусть X — неотрицательная целочисленная с. в. с производящей функцией Предположим, что после наблюдения с в. X проводится X биномиальных испытаний с вероятностью успеха, равной Пусть Y обозначает результирующее число успехов.

(а) Найти производящую функцию с. в. Y.

(б) Найти производящую функцию условного распределения X при условии, что X биномиальных испытаний закончились успехом.

Ответ:

10 (продолжение). Предположим, что при каждом производящие функции вероятностей (а) и (б) совпадают. Доказать, что в этом случае с. в. X распределена по закону Пуассона, т. е. с некоторым параметром

11. Рассмотрим последовательность независимых одинаково распределенных с. в., функция распределения которых непрерывна. Значение называется «рекордным», если

(По определению значение является рекордным.)

Пусть есть число рекордных значений в последовательности индекс рекордного значения (см. задачи 21—28 гл. 9). Доказать соотношение

12 (продолжение). Доказать формулу

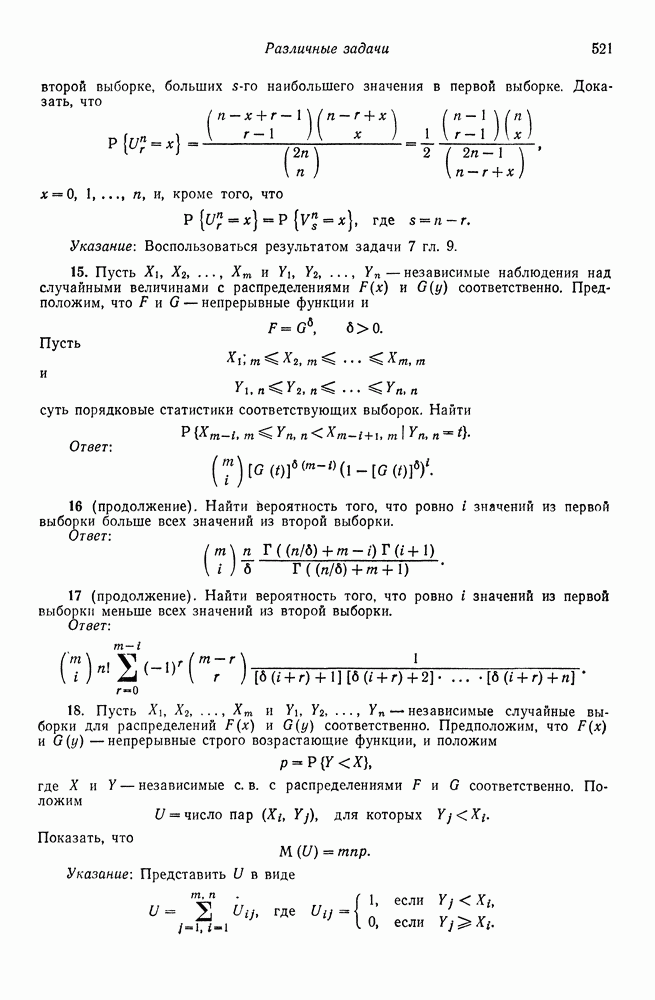
13. Пусть выборки соотвсгственно из случайных величин с одной и той же непрерывной функцией распределения вероятностей Пусть число значений в выборке из второго набора, не превышающих порядковой статистики первого набора. Показать, что распределение с. в. имеет вид

Указание: Воспользоваться результатом задачи 7 гл. 9.

14. Рассмотрим выборку объема из популяции с функцией плотности вероятностей Из этой же популяции берется другая выборка того же объема, не зависящая от первой. Пусть число значений во второй выборке, превышающих наименьшее значение в первой выборке, число значений во

второй выборке, больших наибольшего значения в первой выборке. Доказать, что

кроме того, что

Указание: Воспользоваться результатом задачи 7 гл. 9.

15. Пусть независимые наблюдения над случайными величинами с распределениями соответственно. Предположим, что непрерывные функции и

Пусть

и

суть порядковые статистики соответствующих выборок. Найти

Ответ.

16 (продолжение). Найти вероятность того, что ровно значений из первой выборки больше всех значений из второй выборки.

Ответ:

17 (продолжение). Найти вероятность того, что ровно значений из первой выборки меньше всех значений из второй выборки.

Ответ:

18. Пусть независимые случайные выборки для распределений и соответственно. Предположим, что — непрерывные строго возрастающие функции, и положим

где независимые с. в. с распределениями соответственно. Положим

Показать, что

Указание: Представить в виде

19 (продолжение). Показать, что

где

функция, обратная к

20. Пусть совокупность из независимых равномерно распределенных на Найти среднее и дисперсию их минимума.

Ответ: Среднее равно дисперсия равна .

21. Пусть независимые с. в. с плотностями и распределениями соответственно. Положим первый индекс, при котором достигается Пусть

Доказать, что

22. Группа из игроков, в равной степени искусных, принимает участие в следующей незамысловатой игре. Игроки разбиваются на пары случайным образом и проводят партию; вероятность выигрыша для каждого из них равна 1/2. В следующей партии победителей опять разбиваются на пары случайным образом и т. д. Игра продолжается до тех пор, пока не останется один победитель. Пусть игрок А и игрок принимают участие в игре; какова вероятность этим игрокам когда-нибудь оказаться противниками?

Ответ;

23. Игроки договариваются провести бросаний правильной монеты на условиях, соответствующих безобидной игре. Какова вероятность того, что во время игры они ни разу не окажутся при своих интересах?

Ответ:

24. Пусть последовательность с. в., такая, что равномерно распределена в интервале Доказать, что

Указание: По индукции доказать, что плотность вероятностей с. в. X имеет

25 (продолжение). Показать, что — ограничены равномерно по

Указание: Показать, что

26 (продолжение). Показать, что

Указание: Положим (Почему не зависит от Воспользоваться результатом предыдущего упражнения для того, чтобы показать, что при Затем вывести функциональное уравнение

и найти его решения. Это уравнение имеет два решения, одно из которых непрерывно в точке 1, а другое разрывно. Показать, что решение является искомым.

27 (продолжение). Показать, что и указать, какая из этих величин больше.

Ответ:

28. Урна содержит различных занумерованных шаров. Нам ничего не известно о том, каковы эти номера. Мы извлекаем шары один за одним и останавливаемся тогда, когда так или иначе приходим к заключению, что номер последнего извлеченного шара является наибольшим среди номеров всех шаров. Наша цель — максимизировать вероятность того, что это заключение справедливо.

(а) Рассмотрим следующие стратегии остановки: сначала извлечь шаров; продолжать извлечение до тех пор, пока номер последнего извлеченного шара не будет больше номеров первых шаров. Какова вероятность того, что номер последнего извлеченного шара наибольший среди всех?

(б) Выберем между 0 и 1 и пусть (наибольшее целое число, меньшее, чем пр). Каково значение асимптотически (при наилучшее в смысле максимизации указанной вероятности?

Решение, (а) После извлечения шара, номер которого мы считаем наибольшим среди номеров шаров, продолжим извлечение и выясним, какой же на самом деле наибольший номер. Тогда

Другое доказательство состоит в следующем. Предположим, что номера на шарах представляют собой выборку объема при некотором известном нам непрерывном распределении Покажем, что результат не зависит от Действительно,

В силу независимости правая часть этого выражения равна

здесь

(б) Воспользовавшись найденным решением, получаем

является убывающей функцией при Максимум достигается при т. е. при

29. Задача Банаха о спичечных коробках формулируется следующим образом. Некто носит с собой две коробки спичек в которых первоначально было спичек соответственно. Когда ему нужна спичка, он берет ее из коробки А с вероятностью или из коробки с вероятностью Найти вероятность того, что в момент, когда одна из коробок окажется пустой, в другой будет спичек.

Ответ:

30 (продолжение). Предположим, что всякий раз, когда выбор падает на коробку А, из нее извлекают две спички, а когда выбор падает на коробку из нее по-прежнему извлекают одну спичку. Найти

Ответ:

где есть целая часть

31. Пусть независимые пуассоновские процессы с параметрами соответственно. Предположим, что Найти вероятность того, что процесс достигнет состояния раньше, чем процесс Решить эту же задачу для случая, когда

Ответ:

32. Проводятся последовательные независимые наблюдения случайной величины, плотность вероятностей которой имеет вид

Наблюдения проводятся до тех пор, пока сумма наблюденных значений не превысит числа Пусть число требующихся для этого наблюдений. Показать, что

33. Рассмотрим процесс восстановления с функцией распределения (см. задачи 8—9 гл. 8). Предположим, что каждое событие с вероятностью не регистрируется («стирается»). Изменим масштаб времени на множитель Показать, что результирующая последовательность событий представляет собой процесс восстановления с функцией распределения интервала времени между двумя последующими событиями вида

где как обычно, обозначает -кратную свертку распределения

34 (продолжение). Пусть преобразование Лапласа функции Найти преобразование Лапласа функции

Ответ:

35 (продолжение). Если распределение имеет два первых конечных момента, то показать, что

где

36 (продолжение). С помощью теоремы о сходимости из § 1 гл. 1 показать, что

37. Рассмотрим симметричное случайное блуждание в пространстве измерений (см. стр. 43). Пусть есть число траекторий, состоящих из переходов и не содержащих ни одного состояния дважды. Доказать простое неравенство

и с его помощью показать, что предел существует.

Указание: Воспользоваться тем фактом, что функция является полуаддитивной, т. е. см. также стр. 244.

38. Рассмотрим дискретный во времени марковский процесс, пространством состояний которого служит единичный интервал. Если процесс в настоящий момент находится в состоянии то с вероятностью в следующий момент он перейдет в состояние а и с вероятностью в состояние здесь Таким образом, процесс описывается соотношением

Показать, что этот процесс является мартингалом.

39. Задача о баллотировке. Кандидат А получил а голосов, а кандидат голосов Предположим, что голоса подсчитывались один за другим, и пусть представляют число голосов, поданных за кандидата А и за кандидата соответственно в момент, когда было рассмотрено избирательных бюллетеней. Пусть число раз, когда кандидат А лидировал при подсчете голосов, т. е. число индексов при которых Через обозначим число индексов, для которых Показать, что

и

Следующая группа задач связана с преобразованиями пуассоновских процессов.

40. Пусть последовательность времен наступления событий пуассоновского процесса с параметром Предположим, что наступление событий (независимо от моментов других наступлений) фиксируется с вероятностью и не фиксируется с вероятностью Показать, что число зарегистрированных наступлений, и число незарегистрированных наступлений, представляют собой пуассоновские процессы с параметрами соответственно.

Указание: Рассмотреть производящую функцию совместных вероятностей, а именно:

41 (продолжение). Пусть каждое событие, независимо от других, объявляется принадлежащим одной из категорий с вероятностью и пусть число событий, попавших в категорию за время

Показать, что являются пуассоновскими процессами с параметрами соответственно.

42. Рассмотрим пуассоновский процесс с параметром X на положительной полуоси Предположим, что событие, наступившее в момент относится к одной из категорий с вероятностями

Вероятности будем считать непрерывными функциями времени. Пусть обозначает число событий, наступивших за время и отнесенных к категории Показать, что при каждом процесс является нестационарным пуассоновским (см. задачу 13 гл. 7).

Указание: Показать, что категории наступает в интервале и что событие в левой части этого равенства не зависит от значений при

43 (продолжение). Показать, что процессы независимы.

Указание: Пусть произвольные интервалов на полуоси Положим Показать, что независимые с. в. Для этого обозначим через число событий всех категорий, наступивших в интервале где Если значение задано, то моменты наступления событий всех категорий в интервале можно представить как независимых наблюдений случайной величины, равномерно распределенной на (0,7). При условии совокупность подчиняется полиномиальному распределению с вероятностями

Следовательно,

Но распределена по закону Пуассона со средним поэтому

где

Эти же доводы справедливы и в том случае, если каждый интервал заменить любым конечным объединением интервалов.

44 (продолжение). Пусть при где

Доказать, что совместное распределение набора с. в. стремится в пределе при к совместному распределению независимых с. в., распределенных по закону Пуассона со средними

45. Пусть моменты наступления событий пуассоновского процесса с параметром В момент частица начинает совершать броуновское движение из начального положения Событие, наступившее в момент не регистрируется, если броуновская частица, отправившаяся из состояния находится слева от —а в момент в противном случае

это событие регистрируется. Показать, что зарегистрированные и незарегистрированные события образуют пуассоновские процессы с параметрами соответственно где функция нормального распределения.

46. Пусть моменты наступления событий пуассоиовского процесса с параметром . Пусть действительная функция, рассмотрим последовательность где случайный процесс, не зависящий от исходного процесса, такой, что для любого и любых независимы. Положим Для каждого и любых непересекающихся интервалов на оси положим равным числу моментов на интервале таких, что Показать, что являются независимыми неоднородными пуассоновскими процессами. Показать, что предполагая, что при каждом х функция интегрируема по и на любом конечном интервале.

Указание: Воспользоваться результатами и методами доказательства задач 42 и 43.

47. В предыдущей задаче предположить, что при каждом х.

Показать, что функция распределения с. в. стремится при к функции распределения пуассоновской с. в. Показать также, что где есть число величин в интервале , является процессом с независимыми, но не обязательно стационарными приращениями.

48. В предыдущей задаче предположить, что существует функция такая, что для любых

Показать, что процесс является пуассоновским процессом, не обязательно однородным, с параметром

49. В предыдущей задаче положить на Показать, что является одномерным пространственным пуассоновским процессом с параметром

50. Пусть процесс определенный в задаче 46, таков, что при любом и любых случайные величины положительны независимы и обладают общим распределением Получить результаты задач 46—49 для следующих частных случаев:

предположить, что

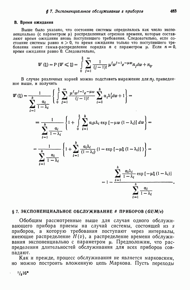
51. Из результата задачи вывести, что для процесса обслуживания (см. задачу 10 гл. 14) со стационарным пуассоновским входящим потоком и произвольным распределением времени обслуживания выходной

поток число обслуженных заявок к моменту является нестационарным пуассоновским потоком при условии, что в момент система свободна от заявок. Параметром этого процесса служит

52. Предположим, что в моменты промежутки между которыми распределены по закону Пуассона с параметром Я, на магистраль с одного ее конца въезжают автомобили и движутся в положительном направлении. Автомобиль, въезжающий на магистраль в момент приобретает скорость и сохраняет эту скорость неизменной. Предположим, что скорости являются независимыми с. в. с общим распределением Показать, что в стационарном случае, т. е. по прошествии бесконечного времени, пространственное распределение автомобилей на магистрали будет описываться однородным пуассоновским процессом при условии, что Найти параметр процесса.

Указание: Пусть два непересекающихся интервала на полуоси Представим себе ось времени, простирающуюся от настоящего момента времени к бесконечному прошлому, и будем теперь отмерять положение автомобилей от въезда на магистраль. Моменты въезда автомобилей на магистраль образуют пуассоновский процесс на этой временной оси. Будем относить к категории 1, если к категории 2, если и к категории 3 во всех остальных случаях. Тогда, в обозначениях задачи 43, имеем

Воспользоваться теперь результатами задач 42—44. Отметим, что где Подобные же доводы применимы и для случая любого конечного числа неперекрывающихся интервалов.

1
Оглавление
email@scask.ru