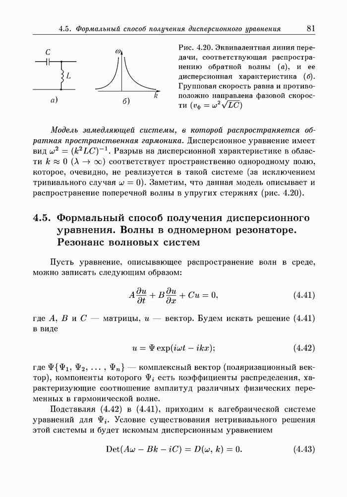
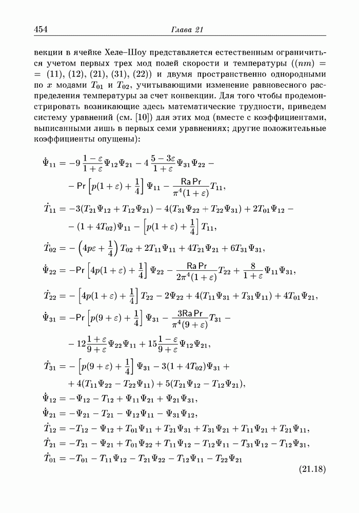
Главная > Введение в теорию колебаний и волн
НАПИШУ ВСЁ ЧТО ЗАДАЛИ
СЕКРЕТНЫЙ БОТ В ТЕЛЕГЕ
<< Предыдущий параграф Следующий параграф >>
Пред.
След.
Макеты страниц

Распознанный текст, спецсимволы и формулы могут содержать ошибки, поэтому с корректным вариантом рекомендуем ознакомиться на отсканированных изображениях учебника выше

Также, советуем воспользоваться поиском по сайту, мы уверены, что вы сможете найти больше информации по нужной Вам тематике

ДЛЯ СТУДЕНТОВ И ШКОЛЬНИКОВ ЕСТЬ
ZADANIA.TO

10.2. Волны с положительной и отрицательной энергией

Понятие о волнах с отрицательной энергией впервые появилось в СВЧ-электронике в виде известной теоремы о кинетической мощности [21]. Именно показал, что с медленной волной пространственного заряда в электронном пучке связан поток «отрицательной кинетической мощности». Следующий принципиально важный шаг в понимании волн с отрицательной энергией был сделан П. А. Стэрроком [3], который, не конкретизируя природы волн, показал, что в среде, движущейся со скоростью, энергия быстрой и медленной волн, измеряемая неподвижным наблюдателем, выражается соотношениями

где — скорости волн в подвижной системе координат, — энергия в этой системе. Из (10.2) видно, что при величина отрицательна, в то время как групповая скорость обеих волн положительна. Более простой, но менее строгий, чем в [3], вывод формул (10.2) приведен в книге [4]. В дальнейшем волны с отрицательной энергией широко обсуждались как в периодической печати (см. обзор [5] и библиографию к нему), так и на страницах книг [6, 7, 18, 22].

По физическому смыслу волны с отрицательной энергией — это такие волны, с ростом амплитуды которых суммарная энергия системы «среда — волна» уменьшается. Помимо волн в неравновесных средах отрицательной энергией обладают также продольные электростатические волны, спектр которых расположен в области аномальной дисперсии среды для них средняя плотность энергии . Поясним смысл понятия «отрицательная энергия» на уже знакомом нам примере распространения волн пространственного заряда в дрейфующем электронном потоке. Линеаризованные уравнения задачи в использованных уже ранее обозначениях

имеют вид

Пусть все переменные величины изменяются по закону Тогда из условия совместности уравнений (10.3) (10.5) следует, что соответствует быстрой волне пространственного заряда, а относится к медленной волне. Из (10.3) и (10.5) находим откуда имеем или

С учетом того, что из (10.6) получаем соотношения, связывающие переменные составляющие скорости и плотности объемного заряда для медленной и быстрой волн соответственно:

Из соотношений (10.7) видно, что в медленной волне возмущения скорости находятся в противофазе с возмущениями плотности (знак в первой из формул (10.7)), а в быстрой — в фазе (знак во второй из формул (10.7)). Соотношения (10.7) можно еще более упростить, если считать и (что характерно, например, для вакуумной СВЧ-электроники [8]). В этом предположении

Полученные выражения (10.7) (или (10.8)) сразу проясняют, почему у быстрой волны энергия положительна, а у медленной отрицательна. Действительно, например, из (10.8) следует, что для быстрой волны в области, где возмущение приводит к увеличению плотности скорость движения частиц больше а на участках, где плотность уменьшилась, скорость электронов меньше Поэтому при возбуждении быстрой волны в потоке преобладают ускоренные по сравнению

с электроны и результирующая кинетическая энергия, переносимая пучком, больше энергии невозмущенного пучка. Если же возбуждена медленная волна, то в тех областях, где образуется сгущение (увеличение ), скорость электронов, наоборот, меньше и больше там, где возникает разрежение (уменьшение ). В результате при возбуждении в электронном потоке медленной волны в нем преобладают замедленные по сравнению с электроны, и энергия, переносимая таким пучком, меньше, чем энергия пучка без волны.

Поскольку для анализируемой системы дисперсионное уравнение имеет вид

то видно, что на ветви соответствующей медленной волне,

т. е. энергия этой волны отрицательна. В то же время для быстрой волны и энергия этой волны положительна.

Очевидно, что в противоположность медленной волне волнам с положительной энергией соответствуют те, с ростом амплитуды которых полная энергия системы «среда — волна» увеличивается.

Попытаемся получить выражения для плотности потока энергии в электронном пучке, исходя непосредственно из одномерного уравнения движения пучка в продольном электрическом поле выражения для плотности тока и одномерного уравнения непрерывности Рассмотрим, следуя [9], произведение используя уравнение движения и формулу для находим

Уравнение (10.11) с учетом уравнения непрерывности принимает вид

где плотность кинетической энергии электронного пучка

и плотность потока кинетической энергии

причем отношение т. е. полной скорости пучка.

При выводе (10.12)-(10.14) мы не делали допущения о малости возмущений. Если же предположить, что много меньше соответствующих постоянных величин), то, сохраняя в (10.13) члены второго порядка малости, получаем

Рассчитаем среднюю за период плотность кинетической энергии для дрейфующего пучка, положив, что и пучок локально возмущен на входе высокочастотным сигналом частоты и, а далее предоставлен самому себе, т. е. в нем распространяются волны пространственного заряда, в частности волны вида

где определяется начальным возмущением. С учетом (10.15) имеем

Первый интеграл — плотность энергии невозмущенного пучка, которую мы обозначим Поскольку представляют собой суперпозицию гармонических слагаемых (волн пространственного заряда), то второй и четвертый интегралы равны нулю. Таким образом, нас интересует

Так как для связаны соотношениями (10.8), то, вычисляя интегралы в (10.16), имеем для быстрой

и медленной волн пространственного заряда

Знак приближенного равенства появился потому, что в (10.18) мы пренебрегли слагаемым, получившимся от вычисления первого интеграла, что вполне оправдано при это слагаемое в раз меньше второго.

Заметим, что если в (9.31) учесть, что , следовательно, то приходим к (10.18).

Разумеется, и формула с учетом того, что приводит к тому же результату. При из общих формул (10.2) имеем

так как

Итак, отрицательной энергией обладают волны, в которых возмущения скорости и плотности противофазны. По-видимому, такое объяснение возникновения волн с отрицательной энергией является достаточно общим; оно относится не только к электронике, но и ко многим гидродинамическим задачам, в которых принципиальна сжимаемость. Для несжимаемой жидкости столь просто интерпретировать физический смысл волн с отрицательной энергией можно уже не всегда. В частности, если течение стратифицировано по плотности [20], то такое объяснение справедливо, при этом под возмущениями плотности следует понимать возмущения градиента плотности. В случаях течений без стратификации, например в пограничном слое, следует вести речь о волнах скорости и волнах давления [2, 19].

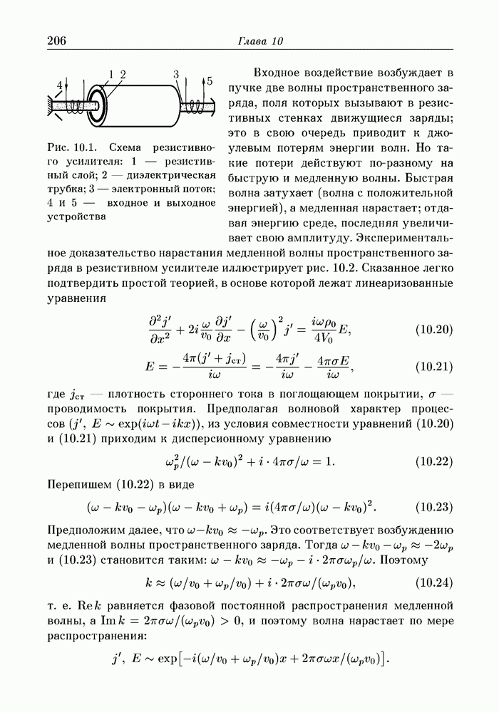
Какие условия должны быть выполнены, чтобы в среде возникла волна отрицательной энергии? Очевидно, для этого нужно, чтобы медленная волна имела возможность отдавать некоторую часть своей энергии среде или другим волнам. Проиллюстрируем это на примере резистивного усилителя [8] (рис. 10.1). Предварительно модулированный во входном устройстве электронный пучок проходит через диэлектрическую трубку, внутренняя поверхность которой покрыта поглощающим слоем, и наводит в нем переменный заряд. Поля, создаваемые наведенными зарядами, в свою очередь, воздействуют на электронный пучок и изменяют переменную составляющую тока пучка. После прохождения трубки поток попадает в выходное устройство.

Рис. 10.1. Схема резистивного усилителя: 1 — резистивный слой; 2 — диэлектрическая трубка; 3 — электронный поток; 4 и 5 — входное и выходное устройства

Входное воздействие возбуждает в пучке две волны пространственного заряда, поля которых вызывают в резистивных стенках движущиеся заряды; это в свою очередь приводит к джоулевым потерям энергии волн. Но такие потери действуют по-разному на быструю и медленную волны. Быстрая волна затухает (волна с положительной энергией), а медленная нарастает; отдавая энергию среде, последняя увеличивает свою амплитуду. Экспериментальное доказательство нарастания медленной волны пространственного заряда в резистивном усилителе иллюстрирует рис. 10.2. Сказанное легко подтвердить простой теорией, в основе которой лежат линеаризованные уравнения

где — плотность стороннего тока в поглощающем покрытии, а — проводимость покрытия. Предполагая волновой характер процессов из условия совместности уравнений (10.20) и (10.21) приходим к дисперсионному уравнению

Перепишем (10.22) в виде

Предположим далее, что Это соответствует возбуждению медленной волны пространственного заряда. Тогда и (10.23) становится таким: Поэтому

т. е. равняется фазовой постоянной распространения медленной волны, и поэтому волна нарастает по мере распространения:

Аналогичные выкладки показывают, что быстрая волна пространственного заряда будет затухать (проделайте эти расчеты самостоятельно).

Рис. 10.2. Зависимость квадрата относительного сгруппированного тока от ускоряющего напряжения [10]: 1 — диэлектрическая среда заменена металлической поверхностью (возбуждены две волны пространственного заряда с постоянными амплитудами); 2 — пучок движется в резистивной среде, но ток пучка мал (возбуждены нарастающая и затухающая волны); 3 — ток большой (преобладает нарастающая медленная волна)

Для поперечных электромагнитных волн энергия может быть отрицательна, например, в среде из двухуровневых частиц. Действительно, в этом случае

где — частота перехода, характеризует связь частицы с полем, — концентрация частиц), — заселенности нижнего и верхнего уровней) [11]. Энергия волны на частоте , где приближенно равна

и может быть отрицательной, если среда инвертирована — верхний уровень заселен больше, чем нижний. Согласно (10.26) отрицательной будет энергия волн при Ясно, что взаимодействие волн с отрицательной энергией и волн с положительной энергией должно сопровождаться неустойчивостью — обе волны будут расти по амплитуде.

1
Оглавление
email@scask.ru