Главная > Теория теплоты (Беккер P.)
НАПИШУ ВСЁ ЧТО ЗАДАЛИ
СЕКРЕТНЫЙ БОТ В ТЕЛЕГЕ
<< Предыдущий параграф Следующий параграф >>
Пред.
След.
Макеты страниц

Распознанный текст, спецсимволы и формулы могут содержать ошибки, поэтому с корректным вариантом рекомендуем ознакомиться на отсканированных изображениях учебника выше

Также, советуем воспользоваться поиском по сайту, мы уверены, что вы сможете найти больше информации по нужной Вам тематике

ДЛЯ СТУДЕНТОВ И ШКОЛЬНИКОВ ЕСТЬ
ZADANIA.TO

22. ДАВЛЕНИЕ ПАРА НАД НЕБОЛЬШОЙ КАПЛЕЙ

С общих позиций фазового равновесия вопрос о давлении пара над небольшой каплей дает очень наглядный пример зависимости химического потенциала от размеров фазы. Эта зависимость приводит к тому, что давление пара над каплей радиуса больше, чем давление пара над плоской поверхностью Этот факт имеет решающее значение для поведения перенасыщенного пара. Для каждой степени пересыщения может быть указан критический радиус капли имеющий тот смысл, что пар оказывается пересыщенным только для капли с радиусом, большим . С другой стороны, конденсация в свободном объеме должна начинаться с образования чрезвычайно малой капли. Но давление пара над этой каплей больше давления пересыщенного пара. Следовательно, по законам учения о равновесии конденсация

вообще не должна происходить. В действительности для того, чтобы конденсация могла произойти, «критическая» капля должна образоваться только за счет флуктуации, не описываемой строгими законами термодинамики.

Вычислим теперь отношение сначала с помощью потенциалов, а затем с помощью изотермического кругового процесса. Важнейшей характеристикой этого явления оказывается поверхностное натяжение Та же самая величина одновременно означает свободную энергию единицы поверхности. Для пояснения этих обоих понятий проведем следующие рассуждения.

1. Пусть шарик жидкости радиусом находится в равновесии при отсутствии внешнего давления. Затем отбросим нижнюю его половину и зададимся вопросом: какие силы должны действовать на оставшуюся верхнюю половину, чтобы она одна могла оставаться в равновесии (рис. Если внутри шара существовало давление то действие нижней половины можно заменить направленной вверх силой (это и есть определение давления с точки зрения механики). Кроме того, после отделения образовалась свободная кромка длиной К элементу длины этой кромки нужно приложить растягивающее усилие (направленное книзу!) для того, чтобы после удаления половины шарика равновесие не нарушалось. (Это представляет собой определение величины как поверхностного натяжения.)

Таким образом, в целом на верхнюю половину действует сила При равновесии эта сила должна быть равной нулю. Следовательно, при внешнем давлении, равном нулю, действующее внутри шарика давление должно быть:

2. Будем теперь несколько увеличивать каплю, впрыскивая в жидкость с помощью шприца объем Совершаемая при этом — изотермически! — работа равна приращению свободной энергии. Однако это приращение происходит только за счет увеличения поверхности О. Если свободная

энергия поверхности, то при описанном опыте, следовательно, Так как

вновь получаем:

Рис. 40. Равновесие между внутренним давлением и поверхностным натяжением

Рис. 41. Увеличение поверхности за счет затраты работы.

Для расчета химического потенциала обозначим через свободную энергию жидкости, состоящей из молекул, для случая, когда мы пренебрегаем вкладом поверхностной энергии. Тогда полная свободная энергия нашего шарика будет:

Если назовем величину объемом одной молекулы жидкости, то весь ее объем будет равен Тогда свободная энтальпия (после подстановки вместо давления насыщенного пара определяется с помощью выражения.

и поэтому

Величины связаны друг с другом соотношением

следовательно,

Таким образом, потенциал равен:

В соответствии с формулой (21.4) потенциал пара

где означает функцию только температуры. Для равновесного давления имеем следовательно,

В частном случае плоской поверхности

Вычитая из первого выражения второе, получаем:

В этом выражении мы еще можем пренебречь величиной по сравнению с величиной поскольку, записав уравнение (22.3) в форме

и подставив получим левую сторону этого выражения в виде

Но

т. е. равно отношению мольных объемов пара и жидкости и, следовательно, является величиной порядка 103— 104. Таким образом, до тех пор, пока у меньше величины порядка 10, мы, без сомнения, можем пренебречь слагаемым у. Поэтому практически всегда справедливо

Если мы, наконец, дополнительно введем в правую часть величину L (постоянную Лошмидта), то с помощью соотношения молекулярная масса, плотность жидкости) и универсальной газовой постоянной получим:

Рис. 42. Давление пара над каплей воды в зависимости от ее радиуса.

Зависимость давления пара от радиуса капли, описываемая уравнениями (22.4а) или (22.46), для водяной капли при 20° С количественно представлена на рис. 42.

Уравнение (22.3) также очень просто получить, используя вместо химического потенциала баланс работы обратимого изотермического кругового процесса. Представим себе такой круговой процесс, реализуемый за описываемые ниже четыре этапа (рис. 43, а-в).

1. С помощью цилиндра с поршнем извлечем из парового пространства над каплей один моль пара и одновременно с помощью шприца, введенного в каплю, снова подведем в систему один моль жидкости. При этом мы должны провести процесс испарения таким образом: передвинуть оба поршня так, чтобы наша капля радиуса в течение всего времени оставалась в равновесии со своей паровой атмосферой давлением Работа, совершенная на этом первом этапе, равна:

2. Отделим цилиндр с поршнем и паровое пространство капли Друг от друга и расширим изотермически находящийся в цилиндре

с поршнем моль пара от давления до совершая при этом работу

3. Введем этот моль в паровое пространство сосуда, в котором жидкость с плоской поверхностью находится в равновесии со своим паром. Совершенная работа

Рис. 43. Изотермический обратимый круговой процесс для определения

4. Наконец, с помощью шприца отберем из последнего сосуда один моль жидкости и совершим при этом еще раз работу

(работами расширения и сжатия жидкости мы можем пренебречь). Таким образом наш круговой процесс замкнулся, поскольку все участвующие в процессе системы и устройства вернулись в исходное состояние. Так как процесс происходил изотермически, сумма всех четырех работ должна быть равна нулю. Это опять-таки даст в итоге точно такое же уравнение, как и (22.3).

1
Оглавление
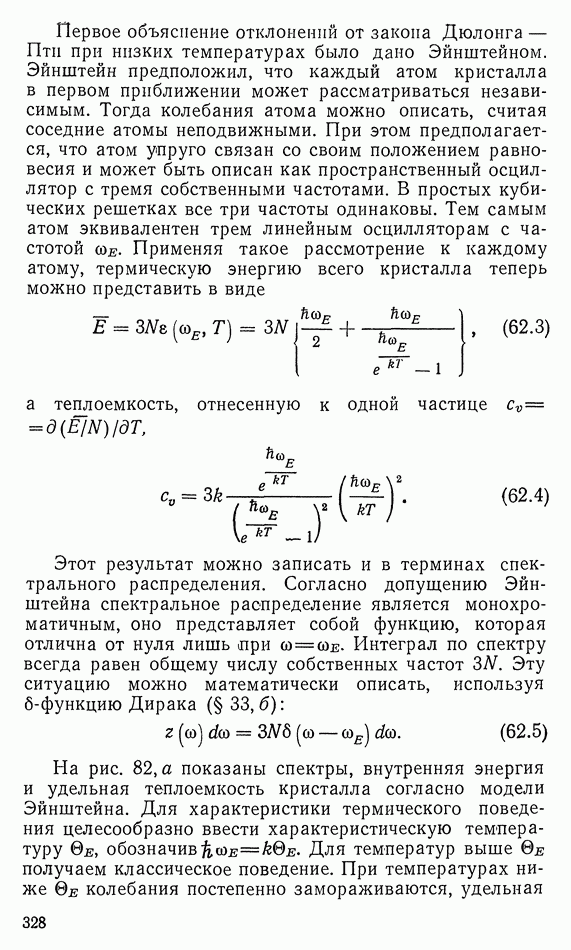
email@scask.ru