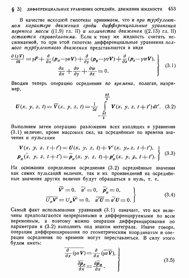
Главная > Динамика вязкой несжимаемой жидкости
НАПИШУ ВСЁ ЧТО ЗАДАЛИ
СЕКРЕТНЫЙ БОТ В ТЕЛЕГЕ
<< Предыдущий параграф Следующий параграф >>
Пред.
1
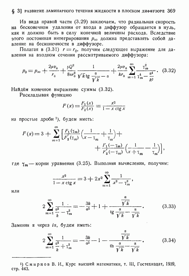
2
3
4
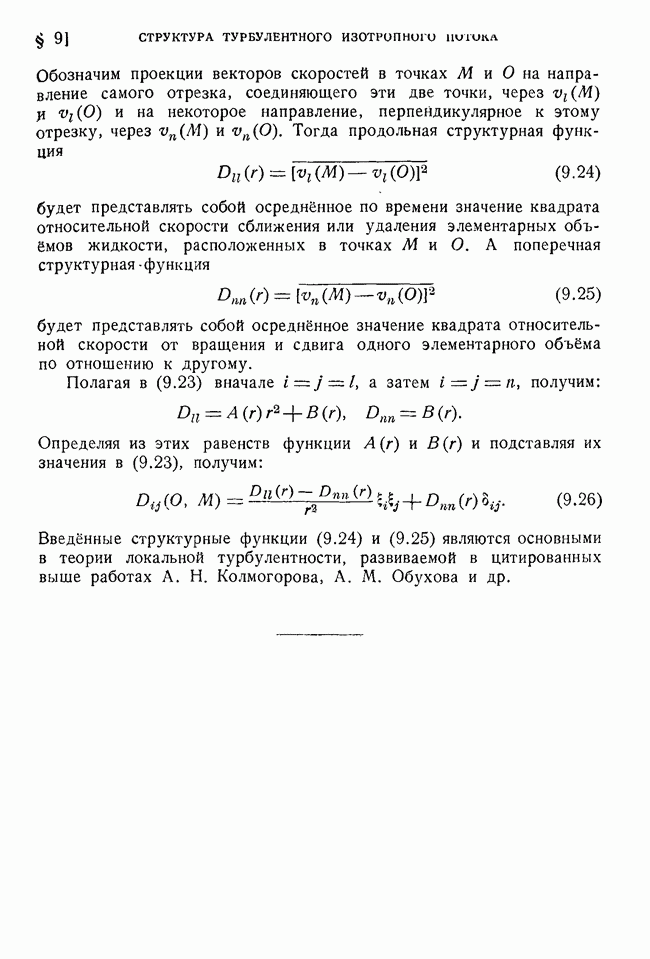
5
6
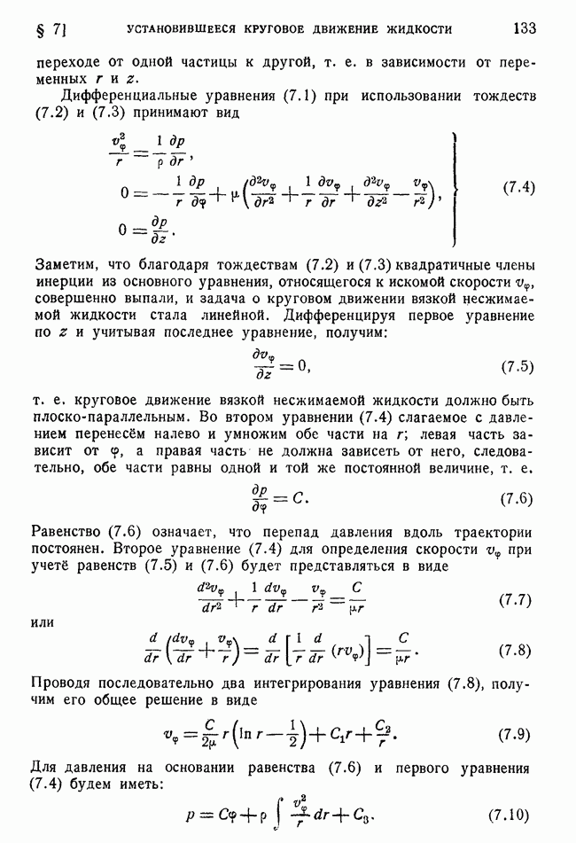
7
8
9
10
11
12
13
14
15
16
17
18
19
20
21
22
23
24
25
26
27
28
29
30
31
32
33
34
35
36
37
38
39
40
41
42
43
44
45
46
47
48
49
50
51
52
53
54
55
56
57
58
59
60
61
62
63
64
65
66
67
68
69
70
71
72
73
74
75
76
77
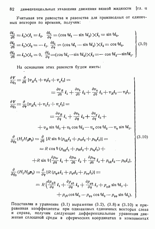
78
79
80
81
82
83
84
85
86
87
88
89
90
91
92
93
94
95
96
97
98
99
100
101
102
103
104
105
106
107
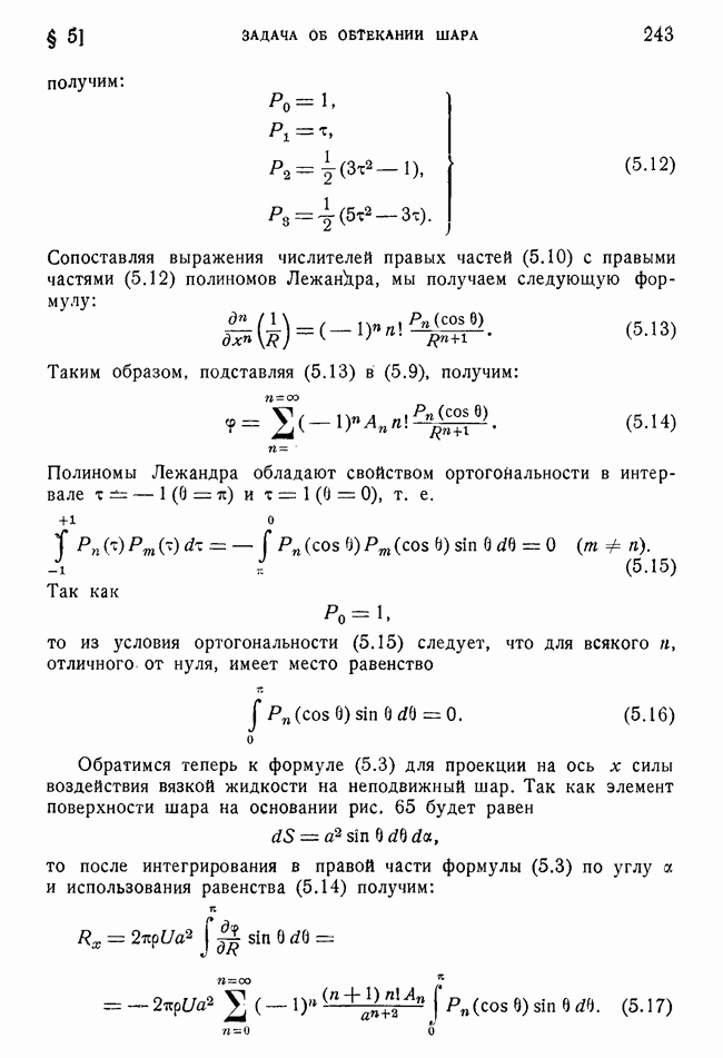
108
109
110
111
112
113
114
115
116
117
118
119
120
121
122
123
124
125
126
127
128
129
130
131
132
133
134
135
136
137
138
139
140
141
142
143
144
145
146
147
148
149
150
151
152
153
154
155
156
157
158
159
160
161
162
163
164
165
166
167
168
169
170
171
172
173
174
175
176
177
178
179
180
181
182
183
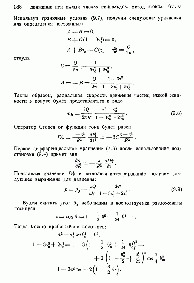
184
185
186
187
188
189
190
191
192
193
194
195
196
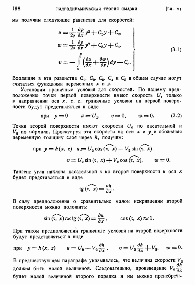
197
198
199
200
201
202
203
204
205
206
207
208
209
210
211
212
213
214
215
216
217
218
219
220
221
222
223
224
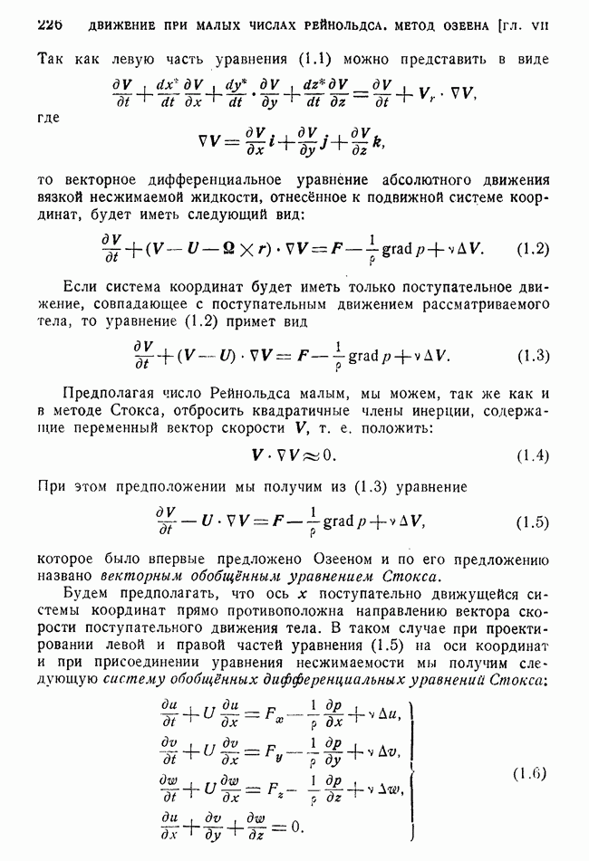
225
226
227
228
229
230
231
232
233
234
235
236
237
238
239
240
241
242
243
244
245
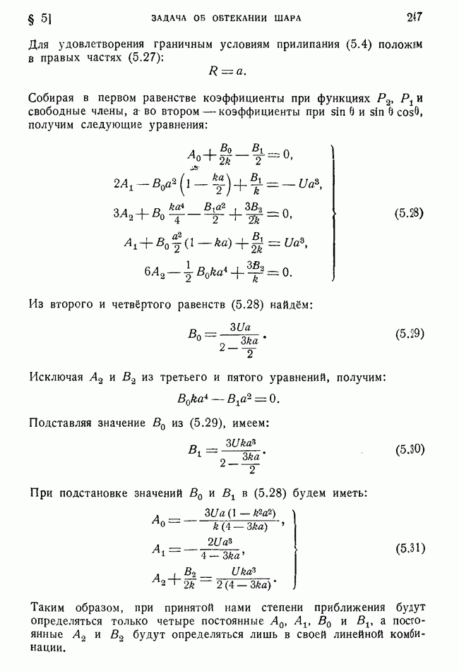
246
247
248
249
250
251
252
253
254
255
256
257
258
259
260
261
262
263
264
265
266
267
268
269
270
271
272
273
274
275
276
277
278
279
280
281
282
283
284
285
286
287
288
289
290
291
292
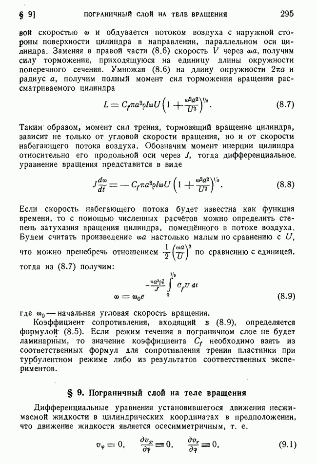
293
294
295
296
297
298
299
300
301
302
303
304
305
306
307
308
309
310
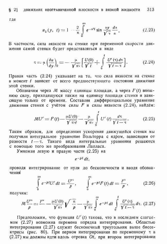
311
312
313
314
315
316
317
318
319
320
321
322
323
324
325
326
327
328
329
330
331
332
333
334
335
336
337
338
339
340
341
342
343
344
345
346
347
348
349
350
351
352
353
354
355
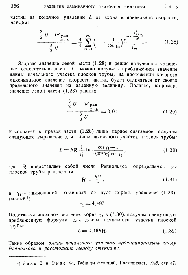
356
357
358
359
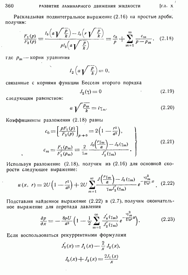
360
361
362
363
364
365
366
367
368
369
370
371
372
373
374
375
376
377
378
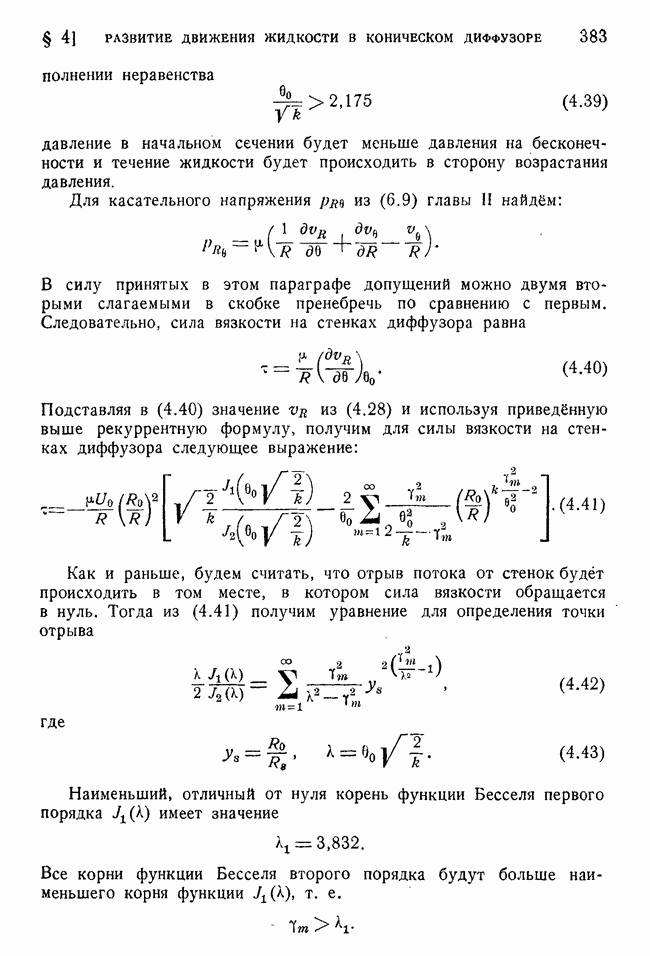
379
380
381
382
383
384
385
386
387
388
389
390
391
392
393
394
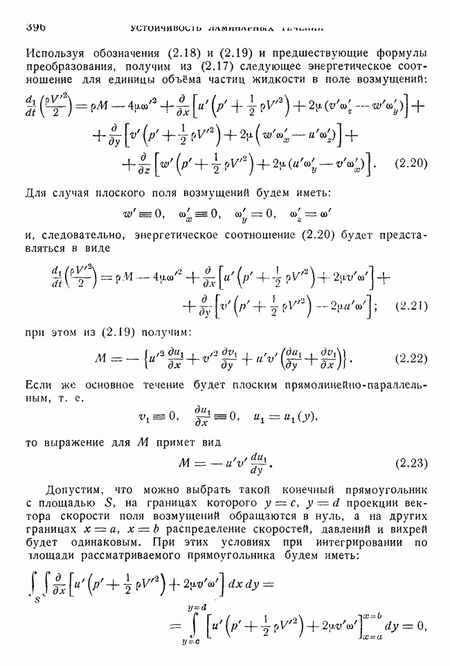
395
396
397
398
399
400
401
402
403
404
405
406
407
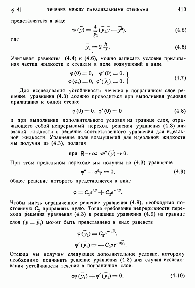
408
409
410
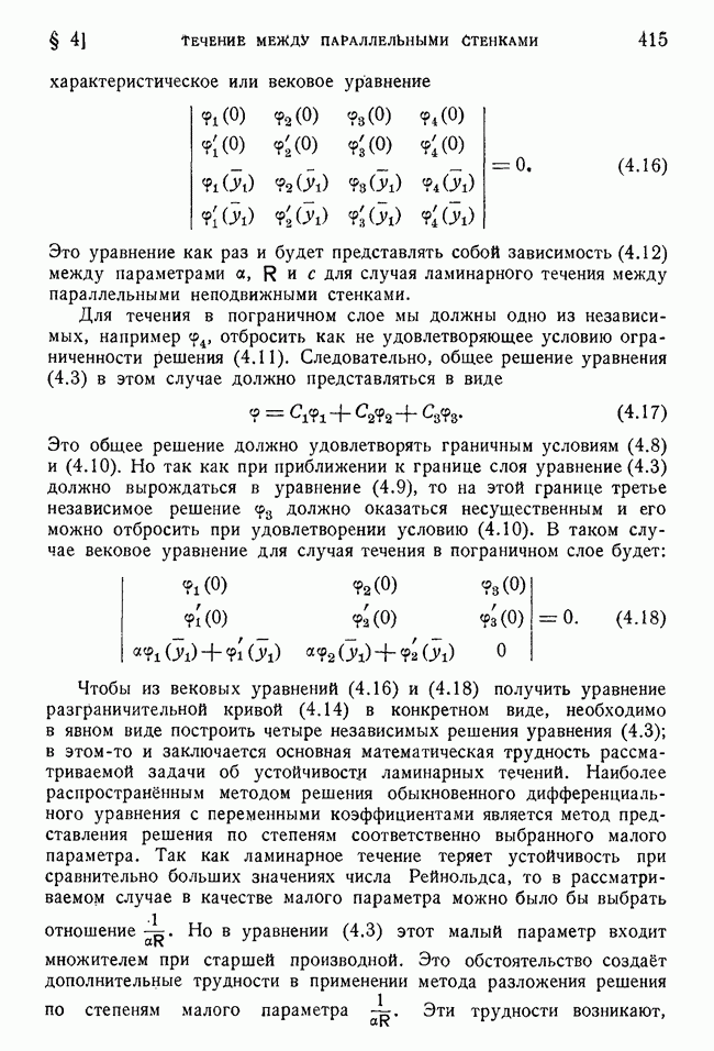
411
412
413
414
415
416
417
418
419
420
421
422
423
424
425
426
427
428
429
430
431
432
433
434
435
436
437
438
439
440
441
442
443
444
445
446
447
448
449
450
451
452
453
454
455
456
457
458
459
460
461
462
463
464
465
466
467
468
469
470
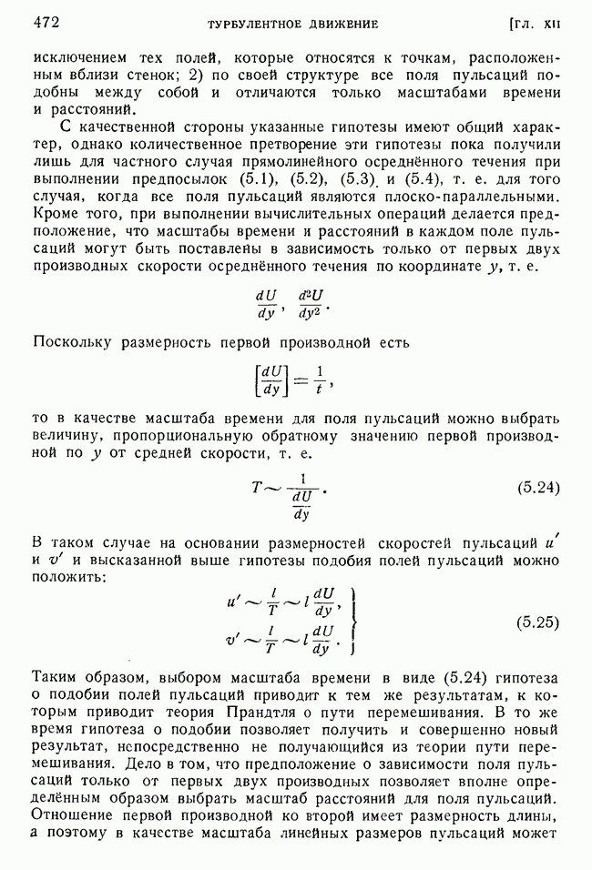
471
472
473
474
475
476
477
478
479
480
481
482
483
484
485
486
487
488
489
490
491
492
493
494
495
496
497
498
499
500
501
502
503
504
505
След.
Макеты страниц

Распознанный текст, спецсимволы и формулы могут содержать ошибки, поэтому с корректным вариантом рекомендуем ознакомиться на отсканированных изображениях учебника выше

Также, советуем воспользоваться поиском по сайту, мы уверены, что вы сможете найти больше информации по нужной Вам тематике

ДЛЯ СТУДЕНТОВ И ШКОЛЬНИКОВ ЕСТЬ
ZADANIA.TO

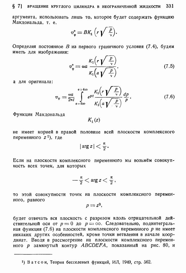
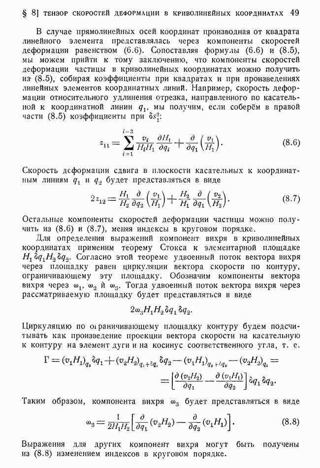
§ 7. Главные серости удлинений

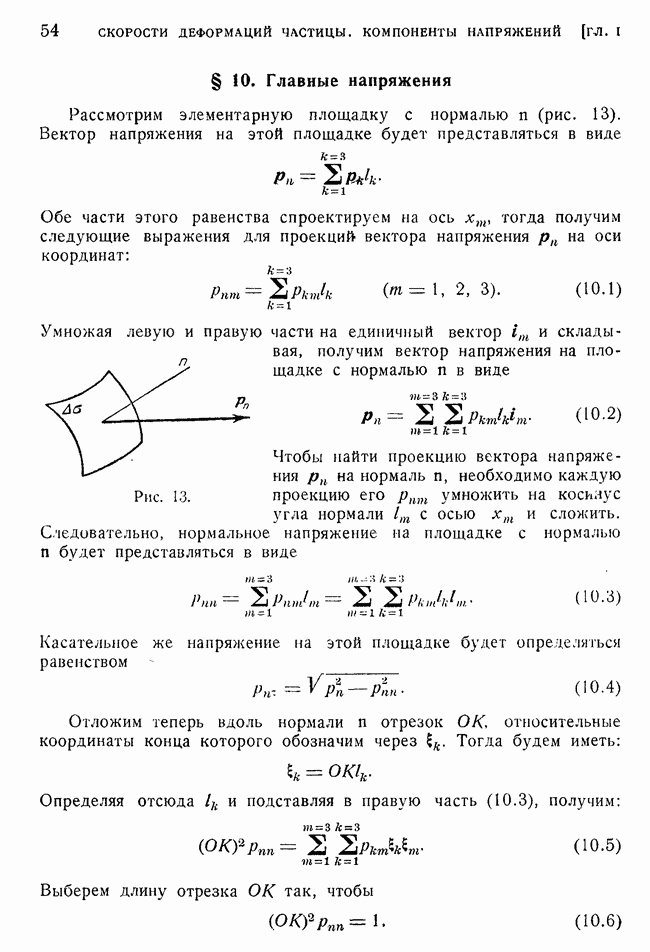
Возьмём на продолжении отрезка ОМ точку К и обозначим координаты этой точки относительно системы координат с началом О через Длину отрезка ОК обозначим через R. Тогда координаты точки К будут представляться в виде

Определяя отсюда и подставляя в формулу (6.5) для скорости абсолютного удлинения отрезка ОМ, получим:

Длину отрезка ОК будем выбирать так, чтобы левая часть (7.1) была постоянной и равной единице, т. е.

Правая часть (7.2) представляет собой величину, обратную относительной скорости удлинения отрезка ОМ. Используя (7.2), получим из (7.1) уравнение геометрического места точек К, квадрат расстояний которых до центра частицы О обратно пропорционален относительной скорости удлинения отрезка, совпадающего с направлением ОК, т. е.

Полученная поверхность второго порядка представляет собой поверхность деформаций в точке О. Направляющие косинусы нормали к этой поверхности будут пропорциональны частным производным от левой части (7.3) по соответственным координатам, которые будут представляться в виде

Рис. 6.

Сопоставляя правую часть (7.4) с правой частью (5.10) для вектора скорости перемещения, обусловленного только деформацией частицы, мы видим, что направляющие косинусы нормали к поверхности (7.3) пропорциональны проекциям вектора Следовательно, вектор скорости перемещения, обусловленного деформацией частицы, будет направлен параллельно нормали к поверхности деформаций в точке пересечения этой поверхности с продолжением отрезка ОМ (рис. 6).

Оси, для точек которых векторы скоростей перемещений, обусловленных деформацией частицы, будут направлены в точности по самим отрезкам ОМ, называются главными осями деформаций в точке О. Обозначая скорость деформации относительного удлинения

отрезка, направленного по главной оси, через , для скорости абсолютного удлинения и её проекций из (5.6) и (5.7) будем иметь:

Перенося в одну сторону и раскрывая сумму, получим:

Так как все не равны нулю, то определитель системы должен обращаться в нуль, т. е.

Из этого уравнения мы получим три значения е: Эти скорости деформаций относительных удлинений отрезков, направленных в точке О по главным осям деформации, называются главными скоростями удлинений в точке О. Главные оси деформаций ортогональны между собой. как в результате деформации частицы точки на главных осях смещаются только вдоль самих осей, то скорости деформаций сдвига по отношению к этим осям будут обращаться в нуль, т. е. взаимно ортогональные направления главных осей деформации не будут испытывать скошений прямого угла между ними.

На основании соотношения (7.2) и свойств центральной поверхности второго порядка можно заключить, что минимальное и максимальное значения скоростей относительных удлинений отрезков будут находиться среди главных скоростей удлинений.

Развёртывая определитель в левой части (7.6) по степеням а, получим:

где и Ей представляются в виде

Так как корни уравнения (7.7), определяющёго значения главных скоростей деформаций относительных удлинений, не должны меняться с изменением осей координат с началом в точке О, то и коэффициенты этого уравнения не должны меняться с поворотом осей координат. Эти коэффициенты, представленные через составляющие тензора скоростей деформаций соотношениями (7.8), называются инвариантами тензора скоростей деформации. Первый из этих инвариантов представляет собой скорость относительной объёмной деформации частицы.

Если из диагональных компонент тензора скоростей деформации (6.7) вычесть одну треть от скорости объёмной деформации, то получим девиатор скоростей деформации

Второй инвариант этого нового тензора, составленный аналогично тому, как был составлен после алгебраических преобразований будет представляться в виде

Найдём скорость деформации результирующего сдвига по площадке нормаль к которой наклонена к главным осям деформации под одним и тем же углом, т. е. имеет направляющие косинусы, равные

Подставляя в формулы (5.6) и (5.7)

получим:

Проекцию на нормаль скорости перемещения, обусловленного деформацией, мы получим, если правые части умножим на и сложим:

Тогда проекция этой скорости на перпендикуляр к нормали будет представляться в виде

Разделив эту скорость на отрезок получим скорость деформации результирующего сдвига в виде

Если за оси координат мы возьмём главные оси деформаций, то второй инвариант девиатора скоростей деформации будет представляться в виде

Таким образом, второй инвариант девиатора скоростей деформации пропорционален квадрату скорости деформации результирующего сдвига частицы, т. е.

Скорость деформации результирующего сдвига называется также интенсивностью скоростей деформации сдвига частицы.

Если воспользоваться главными скоростями деформаций, то формула (5.10), определяющая скорость смещения точки М за счёт деформации частицы представится в виде

Возьмём теперь отрезок ОМ, наклонённый к осям главных скоростей деформаций (1), (2) под углом в 45°, т. е. имеющий следующие направляющие косинусы:

При этих значениях направляющих косинусов из (7.14) будем иметь:

Проектируя этот вектор скорости на направление самого отрезка, получим скорость абсолютного удлинения в виде

В таком случае скорость смещения точки М за счёт сношения угла, т. е. за счёт деформации сдвига, будет представляться в виде

Разделив левую и правую части на получим скорость деформации сдвига на площадке, разделяющей угол между главными направлениями (1) и (2) деформаций на две равные части:

где через (Г) и (2) мы обозначили направления биссектрис углов между направлениями (1) и (2). Аналогично обстоит дело и со скоростями деформации сдвига на площадках, служащих биссектрисами направлений (2), (3) и (3), (1), т. е.

Величины называются главными скоростями сдвига. Следовательно, главные скорости деформации сдвига равны полусуммам главных скоростей удлинений соответственных отрезков. Так как среди значений имеется как минимальная скорость удлинения, так и максимальная, то разность именно этих главных скоростей удлинений будет давать максимальное значение скорости деформации сдвига.

1
Оглавление
email@scask.ru