Главная > Уравнения в частных производных математической физики
НАПИШУ ВСЁ ЧТО ЗАДАЛИ
СЕКРЕТНЫЙ БОТ В ТЕЛЕГЕ
<< Предыдущий параграф Следующий параграф >>
Пред.
След.
Макеты страниц

Распознанный текст, спецсимволы и формулы могут содержать ошибки, поэтому с корректным вариантом рекомендуем ознакомиться на отсканированных изображениях учебника выше

Также, советуем воспользоваться поиском по сайту, мы уверены, что вы сможете найти больше информации по нужной Вам тематике

ДЛЯ СТУДЕНТОВ И ШКОЛЬНИКОВ ЕСТЬ
ZADANIA.TO

§ 2. Задача Коши

Постановка задачи Коши. Найти функцию удовлетворяющую уравнению теплопроводности

и начальному условию

где непрерывная и ограниченная функция.

Докажем единственность решения задачи Коши, предполагая, что решение ограничено во всей области, т. е. существует такое число что для всех — при любом

Пусть - два решения уравнения (5), удовлетворяющие одному и тому же начальному условию (6). Тогда разность

будет удовлетворять уравнению (5) и начальному условию

Кроме того, ограничена во всей области

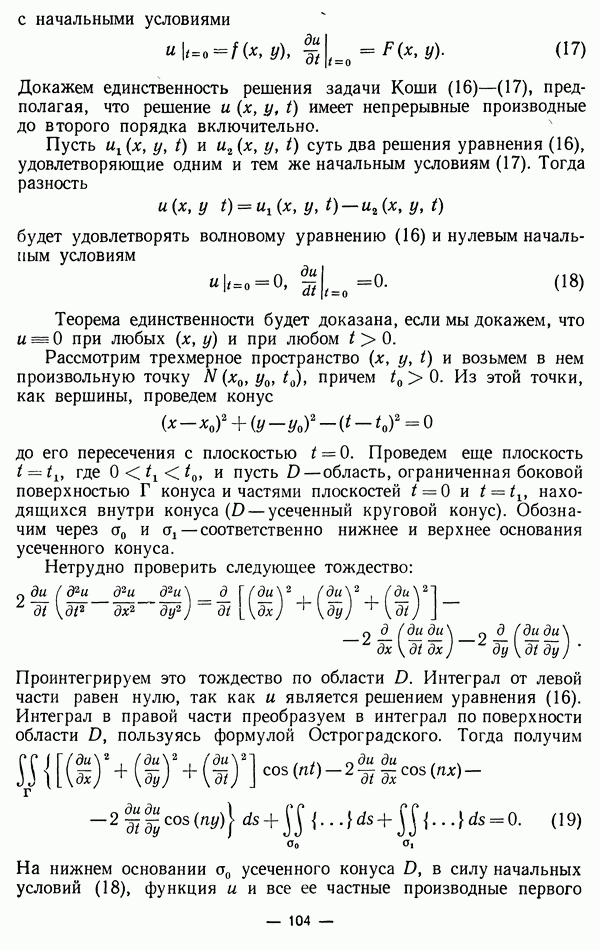
Теорему о максимуме и минимуме к неограниченной области непосредственно применить нельзя, ибо функция может нигде не достигать наибольшего или наименьшего значений. Чтобы воспользоваться этой теоремой, рассмотрим конечную область

Возьмем функцию

которая является решением уравнения теплопроводности (5). Легко видеть, что

Применяя теорему о максимуме и минимуме к разности между функциями в области (7), будем иметь:

откуда

или

Фиксируя значения и устремляя к бесконечности, получим

что и доказывает единственность решения задачи Коши,

1
Оглавление
email@scask.ru