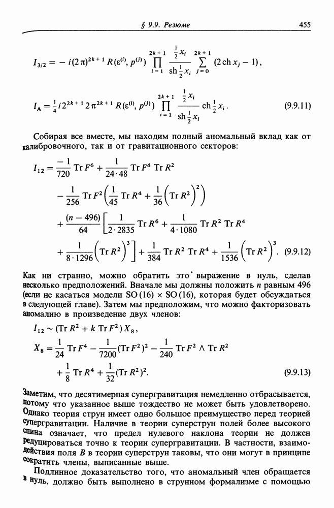
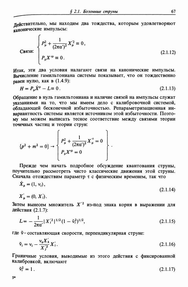
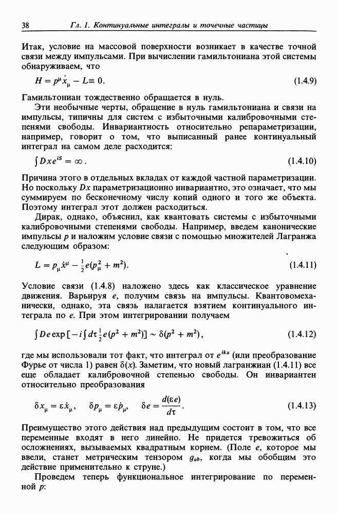
Главная > Введение в теорию суперструн
НАПИШУ ВСЁ ЧТО ЗАДАЛИ
СЕКРЕТНЫЙ БОТ В ТЕЛЕГЕ
<< Предыдущий параграф Следующий параграф >>
Пред.
След.
Макеты страниц

Распознанный текст, спецсимволы и формулы могут содержать ошибки, поэтому с корректным вариантом рекомендуем ознакомиться на отсканированных изображениях учебника выше

Также, советуем воспользоваться поиском по сайту, мы уверены, что вы сможете найти больше информации по нужной Вам тематике

ДЛЯ СТУДЕНТОВ И ШКОЛЬНИКОВ ЕСТЬ
ZADANIA.TO

Глава 3. СУПЕРСТРУНЫ

§ 3.1. СУПЕРСИММЕТРИЧНЫЕ ТОЧЕЧНЫЕ ЧАСТИЦЫ

Суперсимметрия - самая изящная из всех симметрий; она объединяет бозоны и фермионы в один мультиплет:

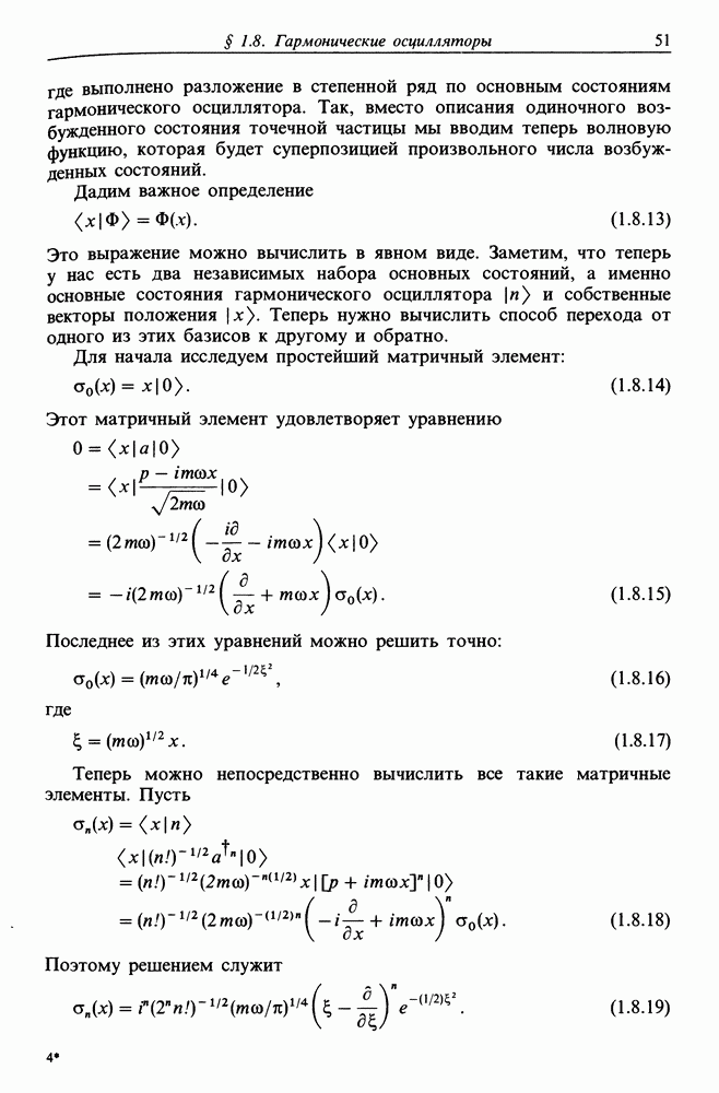
Объединив поля с разной статистикой, суперсимметрия и супергруппы к тому же открыли совершенно новую область математических исследований.

Но, как назло, нет ни одного экспериментально установленного факта, который свидетельствовал бы в пользу этой теории. Например, физики попытались найти суперсимметричные мультиплеты для электрона или нейтрино, но обнаружить скалярные аналоги этих частиц так и не удалось. Фактически ни у одной из ныне известных частиц нет суперсимметричного партнера. Некоторые критики назвали суперсимметрию «решением, для которого нужно найти задачу».

Хотя нет абсолютно никаких эмпирических данных, обосновывающих необходимость введения понятия о суперсимметрии, невозможно отрицать, что это понятие дает нам целую сокровищницу чрезвычайно желательных теоретических приемов, сулящих огромные выгоды. Суперсимметрия - это нечто большее, чем просто изящный способ объединения элементарных частиц в радующие глаз мультиплеты; у нее есть определенные практические применения в квантовой теории поля. Вот их список.

(1) Суперсимметрия порождает тождества супер-Уорда-Такахаши, уничтожающие многие обычно расходящиеся фейнмановские диаграммы. Например, фейнмановские петлевые диаграммы с бозонами и фермионами, циркулирующими внутри петли, отличаются множителем — 1. Вследствие суперсимметрии бозонная петля может сократиться с фермионной и оставшаяся расходимость будет намного мягче. Мы видим, таким образом, что теории Янга-Миллса с суперсимметрией обладают лучшими перенормировочными свойствами, чем обычные калибровочные теории. Действительно, некоторые «теоремы о неперенормируемости» можно доказать во всех порядках теории возмущений.

(2) Суперсимметрия может решить «проблему иерархии», которая стала проклятьем теорий типа Великого Объединения (ТВО). В этих теориях есть два далеко отстоящих друг от друга масштаба энергий: масштаб энергий обычной физики элементарных частиц порядка миллиарда электрон-вольт и диапазон энергий ТВО порядка или

около этого миллиардов электрон-вольт. Между этими двумя масштабами простирается обширная «энергетическая пустыня», в которой не обнаруживается никаких новых явлений. Однако при вычислении эффектов перенормировки эти две энергетические шкалы неизбежно начинают перемешиваться. Петлевые поправки (например, к массам кварков) могут повысить эти массы вплоть до значений, близких к энергиям ТВО, что неприемлемо. «Точная настройка» постоянных взаимодействия и масс вручную может в принципе решить проблему иерархии, но это потребует больших ухищрений и будет выглядеть слишком искусственно. К счастью, тождества Уорда-Такахаши суперсимметричной теории достаточно сильны, чтобы обеспечить выполнение «теорем о неперенормируемости во всех порядках теории возмущений. Таким образом, суперсимметрия необходима для стабилизации этих двух масштабов масс в теории возмущений и предотвращения их перемешивания.

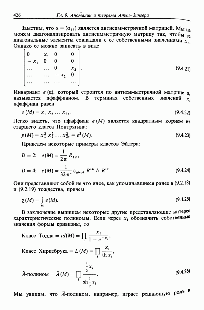
(3) Суперсимметрия может пролить свет на проблему «космологической постоянной». Данные наблюдательной астрономии указывают, что содержащий космологическую постоянную член служащий поправкой к действию Эйнштейна-Гильберта, чрезвычайно мал на астрономических масштабах расстояний. Проблема состоит в том, как объяснить почти полное исчезновение космологической постоянной без «точной настройки». Суперсимметрия, вероятно, достаточно сильна, чтобы обеспечить обращение в нуль космологической постоянной во всех порядках теории возмущений (поскольку этот член нарушает суперсимметрию). Это, однако, не дает полного решения проблемы космологической постоянной, поскольку нам неизбежно придется нарушить суперсимметрию, чтобы достичь диапазона обычных энергий. (Проблема состоит в том, чтобы объяснить обращение в нуль космологической постоянной после того, как нарушение суперсимметрии уже произошло.)

(4) Суперсимметрия устраняет многие нежелательные частицы. Тахион, который возникает в модели бозонной струны, устраняется, например, тем, что он нарушает суперсимметрию. Устраняя эти частицы, суперсимметрия также уменьшает расходимость диаграмм с высшими петлями. В гл. 5 мы покажем, что потенциально могущие появиться расходимости теории суперструн связаны с инфракрасным испусканием тахионов и дилатонов. Поэтому, устраняя эти частицы, мы одновременно устраняем возможные источники расходимостей.

(5) Наконец, когда суперсимметрия развивается в локальную калибровочную теорию, она естественным образом уменьшает расходимости квантовой теории гравитации. Это происходит по той причине, что локальная суперсимметрия может быть определена лишь при наличии гравитонов (см. Приложение). Локальная суперсим-Метрия тем самым тесно связана с общей теорией относительности. Действительно, локальная суперсимметрия успешно устраняет

расходимости низших петлевых диаграмм супергравитации. Однако самая обширная из теорий супергравитации, -супергравитация, по-видимому, имеет расходимость на уровне седьмой петли, что, скорее всего, исключает супергравитацию в качестве приемлемей квантовой теории поля. Лишь объединив локальную суперсимметрию с конформной инвариантностью теории струн, мы получаем достаточно обширную калибровочную группу, чтобы устранить, возможно, все расходимости квантовой гравитации.

Суперсимметрия как группа преобразований, относительно которых действие инвариантно, была впервые открыта в теории струн. Жерве и Сакита [1] показали, что обобщение обычного бозонного действия обладает симметрией, превращающей бозоны в фермионы. К сожалению, это открытие многие годы оставалось незамеченным, поскольку в то время суперсимметрия струнной модели была двумерной суперсимметрией на мировой поверхности. Лишь сравнительно недавно было окончательно доказано, что эта модель обладает не только двумерной, но и пространственно-временной десятимерной суперсимметрией.

Начнем наше обсуждение с простейшего действия, учитывающего спин, - точечной частицы со спином. Кроме переменной описывающей положение точечной частицы, введем спиноры Дирака где А произвольно, и матрицы Дирака в -мерном пространстве. В общем случае дираковский спинор в -мерном пространстве имеет комплексных компонент. Можно записать [2, 3]

Действие точечной частицы инвариантно относительно преобразований

Заметим, что комбинация

сама по себе инвариантна относительно этого преобразования. Поэтому любое выражение, являющееся функцией этой комбинации, будет инвариантно относительно указанного преобразования. Странное свойство этого действия, однако, состоит в том, что половина компонент фермионного поля сама собой выпадает из действия.

Варьируя поля , получим несколько уравнений движения:

Кроме того, получаем

Итак, половина собственных значений матрицы обращается в нуль. Но поскольку 0 всегда появляется в комбинации то половина компонент спинора Дирака из действия выпадает. Поэтому 0 не является независимым спинором, но удовлетворяет ограничению, вдвое уменьшающему число его компонент.

Причина этого явления - то, что действие инвариантно относительно еще одного локального преобразования [2]:

Кроме того, есть еще одна бозонная симметрия действия:

Если попробовать вычислить коммутатор двух суперсимметричных операций, приведенных в (3.1.6), то обнаружим, что алгебра не замыкается без использования уравнений движения:

(Это на самом деле типично для суперсимметричных действий. Заметим, что число компонент переменных не обязательно совпадает вне массовой поверхности, откуда следует, что в общем случае для замыкания алгебры необходимы вспомогательные поля.)

Наконец, вычисляя канонически сопряженные переменные, находим

Это сулит огромные трудности при ковариантном квантовании. Поскольку канонически сопряженная величина содержит явную зависимость от х, то квантовые уравнения становятся нелинейными и решать

их намного сложнее. Что еще хуже, оказывается, член становится оператором проектирования в квантовой теории, а значит, невозможно обратить преобразование и решить уравнения относительно переменной Другими словами, непосредственно провести ковариантное квантование точечной частицы со спином, по-видимому, вообще невозможно! Это служит нам предостережением о том, что суперсимметричная теория струн не обещает быть столь же простой, как суперсимметрия Янга-Миллса или супергравитация. Поэтому мы сначала обсудим более простую двумерную суперсимметричную модель Невё-Шварца-Рамона, а затем более сложную десятимерную пространственно-временную суперсимметричную модель Грина-Шварца.

1
Оглавление
email@scask.ru