Главная > Теоретические основы статистической радиотехники
НАПИШУ ВСЁ ЧТО ЗАДАЛИ
СЕКРЕТНЫЙ БОТ В ТЕЛЕГЕ
<< Предыдущий параграф Следующий параграф >>
Пред.
След.
Макеты страниц

Распознанный текст, спецсимволы и формулы могут содержать ошибки, поэтому с корректным вариантом рекомендуем ознакомиться на отсканированных изображениях учебника выше

Также, советуем воспользоваться поиском по сайту, мы уверены, что вы сможете найти больше информации по нужной Вам тематике

ДЛЯ СТУДЕНТОВ И ШКОЛЬНИКОВ ЕСТЬ
ZADANIA.TO

10.5. ВЕРОЯТНОСТНЫЕ ХАРАКТЕРИСТИКИ КОСИНУСА ФАЗЫ ГАУССОВСКОГО ПРОЦЕССА

10.5.1. Одномерная плотность вероятности и моменты.

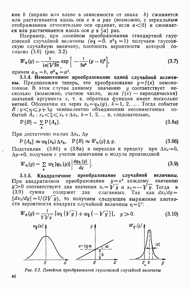
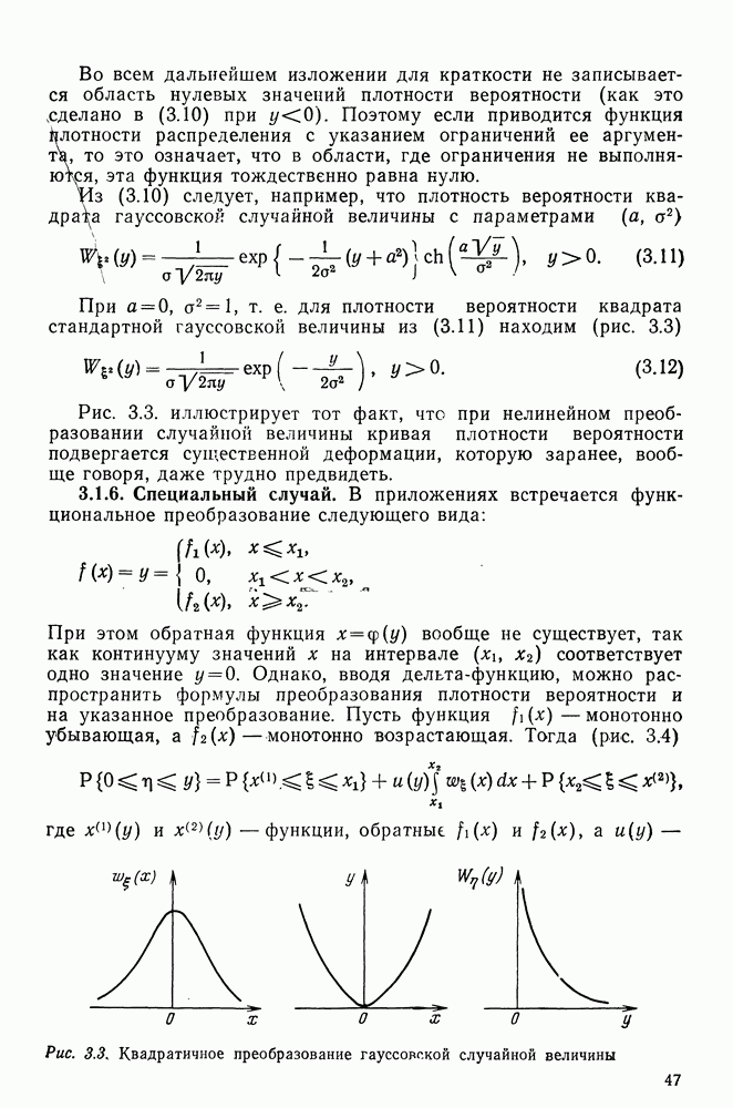
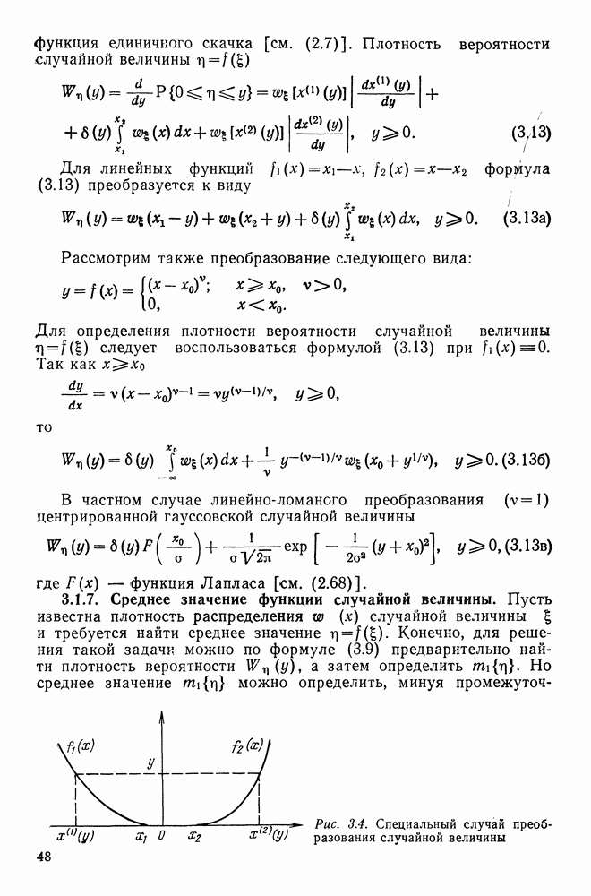
В некоторых случаях необходимо иметь вероятностные характеристики не фазы . Используя результаты, приведенные в § 10.4, нетрудно определить плотность вероятности достаточно воспользоваться соотношениями для распределения функции от случайной величины (см. п. 3.1.4).

Из (10.95), заменяя переменную находим одномерную плотность вероятности (при функция двузначна), когда детерминированное слагаемое гауссовского процесса :

(10.115)

При плотность вероятности косинуса фазы стационарного гауссовского процесса с (11 а) в задаче 3.8]

Воспользовавшись разложением функции (10.115) в ряд Фурье на интервале и имея в виду, что где — полином Чебышева первого рода порядка, получаем

(10.117)

где коэффициенты определены формулой (3.63).

Первые два момента распределения

(10.118 б)

Используя (10.111), нетрудно записать для одномерной плотности вероятности косинуса разности фаз

(10.119)

которое для стационарного гауссовского процесса переходит в

(10.120)

Коэффициенты определены согласно (10.105) и (10.104 а). Первые два момента для стационарного процесса:

(10.121 а)

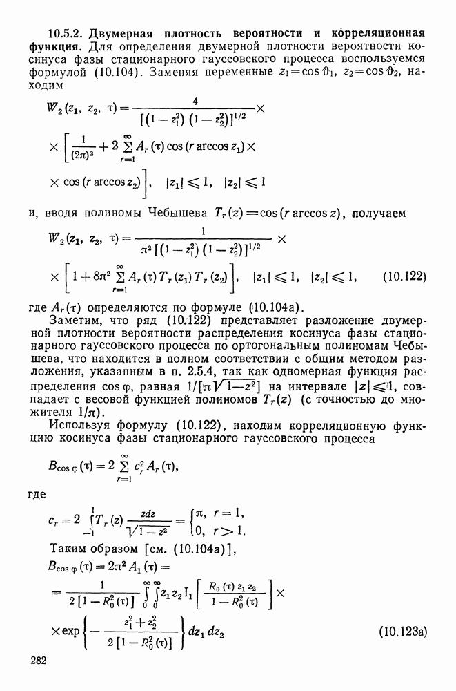
10.5.2. Двумерная плотность вероятности и корреляционная функция.

Для определения двумерной плотности вероятности косинуса фазы стационарного гауссовского процесса воспользуемся формулой (10.104). Заменяя переменные , находим

и, вводя полиномы Чебышева , получаем

где определяются по формуле (10.104 a).

Заметим, что ряд (10.122) представляет разложение двумерной плотности вероятности распределения косинуса фазы стационарного гауссовского процесса по ортогональным полиномам Чебышева, что находится в полном соответствии с общим методом разложения, указанным в п. 2.5.4, так как одномерная функция распределения равная на интервале совпадает с весовой функцией полиномов (с точностью до множителя ).

Используя формулу (10.122), находим корреляционную функцию косинуса фазы стационарного гауссовского процесса

где

Таким образом [см. (10.104 а)],

(10.123 а)

или

(10.123 б)

Выражение для корреляционной функции косинуса фазы можно представить и в другой форме. Для этого следует двойной интеграл (10.123 а) выразить через гипергеометрические функции, которые в рассматриваемом случае приводятся к полным эллиптическим интегралам. Опуская здесь изложение указанных преобразований, приведем лишь конечный результат

(10.124)

где К и Е — полные эллиптические интегралы соответственно первого и второго рода.

1
Оглавление
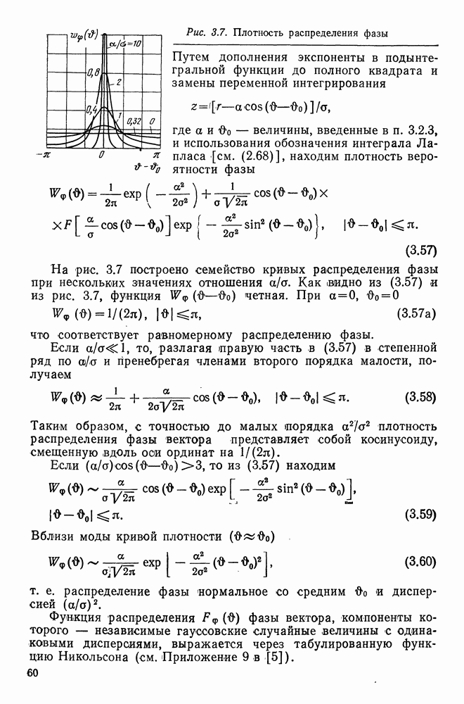
email@scask.ru