Главная > Механика жидкости и газа
НАПИШУ ВСЁ ЧТО ЗАДАЛИ
СЕКРЕТНЫЙ БОТ В ТЕЛЕГЕ
<< Предыдущий параграф
Пред.
След.
Макеты страниц

Распознанный текст, спецсимволы и формулы могут содержать ошибки, поэтому с корректным вариантом рекомендуем ознакомиться на отсканированных изображениях учебника выше

Также, советуем воспользоваться поиском по сайту, мы уверены, что вы сможете найти больше информации по нужной Вам тематике

ДЛЯ СТУДЕНТОВ И ШКОЛЬНИКОВ ЕСТЬ
ZADANIA.TO

§ 104. Рассеяние турбулентных возмущений в жидкости. Случай изотропной и однородной турбулентности. Закон сохранения момента возмущений

В предыдущих двух параграфах было показано, как происходит затухание неоднородности поля осредненных скоростей в турбулентной струе и следе при удалении от источника возникновения их. Не следует, однако, думать, что выравнивание поля осредненных скоростей приводит одновременно и к исчезновению пульсаций скорости, т. е. к затуханию турбулентности. Опыты показывают, что вдалеке за телом, уже после того, как практически исчезнет изображенный на рис. 207 провал скоростей, на значительном расстоянии вниз по потоку сохраняются турбулентные возмущения, энергия которых сравнительно медленно рассеивается, превращаясь благодаря вязкости жидкости в тепло.

Явление рассеяния турбулентных возмущений представляет особенно большой интерес при изучении потоков, прошедших сквозь сетки с небольшими размерами ячеек и малыми диаметрами проволоки. Такого рода сетки применяются для создания однородных, мало турбулентных потоков в рабочих участках аэродинамических труб. Возникшие в жидкости в силу различных случайностей крупные вихри при прохождении сквозь сетку разбиваются на мелкие, имеющие тот же порядок размера, что и ячейки сетки. Как уже упоминалось ранее (§ 81), диффузия вихрей происходит тем быстрее, чем вихри меньше по размерам. В силу этого обстоятельства измельченные сеткой вихри быстро затухают и в рабочем участке трубы, расположенном в некотором удалении от "фильтрующей" сетки, создается спокойный малотурбулентный поток. Потребное для успокоения потока расстояние от сетки выражается в калибрах сетки и практически не превышает тысячи калибров, что при малых размерах ячейки не является для аэродинамической трубы слишком стеснительным с конструктивной точки зрения.

Теоретическое рассмотрение явления диффузии турбулентных возмущений представляет большую сложность и требует применения тонких статистических методов. Остановимся на некоторых результатах существующих в настоящее время пока еще далеко не совершенных теорий, позволяющих все же разобраться в основных тенденциях явления.

Остановимся на случае так называемой однородной турбулентности, под которой подразумевают движение жидкости с однородным полем осредненных во времени величин, определенных в данной точке пространства, в том числе и поля осредненных скоростей. При этом предполагается, что турбулентные пульсации скоростей существуют даже и в том частном случае, когда осредненные скорости повсюду равны нулю. Чтобы охарактеризовать распределение пульсаций в потоке и их взаимную связь, обозначим через векторы пульсаций скорости в двух каких-нибудь точках

и и составим, следуя замечательной идее наших советских исследователей А. А. Фридмана и Л. В. Келлера, моменты связи между пульсационными скоростями:

а) второго порядка

б) третьего порядка

Здесь подстрочные индексы означают перенумерованные оси координат, а черта сверху — осреднение во времени, подчиняющееся тем же основным равенствам, что и указанные ранее в § 93. Величины и характеризуют статистическую связанность между пульсациями скоростей в точках Совокупности их образуют соответственно теизоры второго и третьего рангов.

В общем случае однородной турбулентности компоненты являются функциями вектора характеризующего взаимное расположение точек и Предположим теперь, что в некоторый начальный момент в неподвижной жидкости, заполняющей безграничное пространство, создано непрерывное однородное поле начальных возмущений, которое с течением времени будет затухать (рассеиваться). Легко сообразить, что и в любой последующий момент времени поле затухающих во времени возмущений останется однородным. Кроме того, при равноправности любых направлений в пространстве поле возмущений окажется изотропным в том смысле, что указанные выше тензоры моментов связи будут функциями только расстояния между точками и не будут зависеть от направления вектора

Как показывают простые вычисления, в случае такой, однородной и изотропной, турбулентности компоненты тензора могут быть выражены через две функции, представляющие моменты связи между составляющими скоростей пульсаций в точках 1) направленными вдоль отрезка (продольные составляющие) и 2) нормально к этому отрезку (поперечные составляющие). Точно так же и компоненты могут быть выражены через три величины моментов связей третьего порядка между продольными и поперечными составляющими пульсационных скоростей в точках

Используя осреднение уравнения неразрывности и общих динамических уравнений вязкой жидкости, удается получить одно дифференциальное уравнение в частных производных второго порядка:

с двумя неизвестными функциями и из которых первая представляет момент связи второго порядка между продольными компонентами пульсационных скоростей в точках а вторая момент связи третьего порядка между квадратом поперечной составляющей в точке и продольной — в точке

Уравнение (135) можно рассматривать как уравнение рассеяния величины характеризующей структуру турбулентных возмущений в потоке.

Рассмотрим эту функцию несколько ближе. Если устремить к нулю, то функция согласно ее определению и свойству изотропности потока, превратится в среднее значение квадрата пульсации в данной точке:

Эту величину (или квадратный корень из принимают за меру интенсивности турбулентности в данной точке. В рассматриваемом случае однородной турбулентности величина одинакова во всех точках потока в данный момент времени и зависит лишь от времени. Примем в дальнейшем для краткости обозначение и рассмотрим величину

носящую наименование коэффициента корреляции (связи) двух пульсирующих во времени функций Коэффициент корреляции изменяется в пределах от нуля до единицы, причем крайние его значения соответствуют: нуль — отсутствию какой бы то ни было связи между пульсациями скорости в точках единица — полной связи между этими пульсациями.

Очевидно, что при будет при увеличении расстояния между точками степень статистической связанности между пульсациями скорости быстро ослабевает и функция так же как и резко спадает до нулевого значения. Используя коэффициент корреляции как статистическую меру связанности возмущений в двух точках потока, можно ввести понятие о масштабе турбулентности. Для этого построим интеграл

представляющий взвешенное суммирование бесконечно малых отрезков причем за "вес" принимается как раз степень связанности пульсаций в точках Величину можно принять за статистический масштаб турбулентности; в дальнейшем будет указан также еще и другой возможный масштаб турбулентности.

Возвращаясь к уравнению (135), можем следующим образом проинтерпретировать отдельные его члены. Локальная производная от величины по времени складывается из вязкостного (диффузионного) ее рассеяния, представленного правой частью уравнения, и конвективного изменения, определяемого выражением в левой части, зависящим от функции При малых значениях рейнольдсова числа турбулентности некоторый характерный размер)

конвективный член становится пренебрежимым, а задача — определенной, так как уравнение (135) переходит в уравнение относительно одной функции

При больших значениях того же рейнольдсова числа оба члена сохраняют свое значение, и для решения задачи необходимо выдвигать дополнительные допущения.

Прежде чем перейти к вопросу об интегрировании уравнения (139), установим общее соотношение, выражающее закон сохранения одной, характерной для турбулентных возмущений величины. Закон оказывается общим для затухающей однородной и изотропной турбулентности, безотносительно к тому, опускаются или нет конвективные члены.

Для вывода этого закона сохранения умножим обе части уравнения (135) на и проинтегрируем в пределах от нуля до бесконечности. Тогда, предполагая, что функции удовлетворяют условиям убывания на бесконечности:

и что соответствующие интегралы существуют, после простого интегрирования по частям получим:

откуда сразу следует искомый закон сохранения:

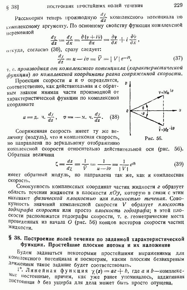
Величину можно было бы назвать "моментом возмущений и говорить о законе сохранения момента возмущений. Переходя от функции к коэффициенту корреляции перепишем предыдущее равенство в виде

Входящий в это соотношение интеграл имеет размерность длины в пятой степени. Если вместо величины определенной равенством (138), ввести в рассмотрение новый масштаб турбулентности равный

то равенство (141) заменится простым соотношением

выражающим закон сохранения момента возмущений в форме: произведение средней квадратичной пульсации скорости (или среднего значения отнесенной к единице массы Жидкости кинетической энергии пульсационного движения) на пятую степень масштаба турбулентности при затухании однородной и изотропной турбулентности сохраняется.

Сохраняющаяся во времени величина момента возмущений А представляет своеобразную характеристику поля турбулентных возмущений и играет такую же роль, как, например, общее количество тепла в задаче о распространении тепла в жидкости или количество движения при удалении от источника струи или тела, образующего след.

Тепловая аналогия в данном случае оказывается особенно интересной, так как уравнение (139) можно рассматривать формально как аналог уравнения распространения тепла в пятимерном пространстве. Поскольку

уравнение (139) справедливо лишь при малых рейнольдсовых числах турбулентности, т. е. в последних стадиях затухания возмущений, что соответствует большим значениям времени то достаточно построить простейшее решение уравнения (139), отвечающее случаю "источника". Это решение будет:

Для определения константы воспользуемся теоремой о сохранении момента возмущений. Будем иметь:

откуда найдем:

Итак, имеем:

Полагая здесь получим, согласно (136), следующий закон убывания со временем интенсивности турбулентности:

Разделив обе части (145) соответственно на (146), определим коэффициент корреляции

и

После этого нетрудно иайтн и закон возрастания со временем масштаба турбулеитности L:

Согласно (143) и (146), таков же и порядок возрастания масштаба

Рейнольдсово число турбулентности если в нем за линейный размер принять масштаб будет убывать со временем по закону:

т. е. действительно будет малым при больших

Случай больших значений рейнольдсова числа турбулентности, когда недопустимо пренебрежение конвективным членом, содержащим функцию был при допущении о "локальном подобии" турбулентности изучен акад. А. Н. Колмогоровым, показавшим, что отвечающий формуле (142) масштаб турбулентности в этом случае изменяется по закону:

где некоторые постоянные. Затухание интенсивности турбулентности определяется при этом формулой:

За доказательством этих двух важных соотношений отсылаем к цитированным выше работам А. Н. Колмогорова.

Подробный и тщательный анализ возможных решений основного уравнения (135) при различных гипотезах относительно структуры однородного, изотропного турбулентного потока был произведен Л. И. Седовым; некоторые соображения по тому же поводу в дальнейшем высказал Батчелор. Советские ученые добились больших успехов в изучении структуры турбулентных потоков; о главнейших достижениях в этой области можно прочесть в обзоре А. М. Обухова.

Вопрос о возможности применения статистических теорий турбулентности к прикладным вопросам не решен еще окончательно. Некоторые приложения этих теорий в динамической метеорологии можно найти в работах Л. В. Келлера, А. М. Обухова, М. И. Юдина, ссылки на которые помещены в только что цитироваииом обзоре А. М. Обухова.

Современная техника аэродинамического эксперимента позволяет измерять не только средние, но и действительные быстро пульсирующие значения скоростей и давлений в турбулентном потоке, а также различные осредненные характеристики турбулентности потока. Для этой цели наиболее удобен тепловой анемометр или, как его еще иногда называют, анемометр с нагреваемой нитью. Устройство этого в настоящее время хорошо изученного прибора не сложно. Кусочек тонкой платиновой нити (диаметром от 0,008 до и длины от одного до нескольких миллиметров) подогревается электрическим током и устанавливается перпендикулярно направлению воздушного потока, который ее охлаждает. Включая нить в одну из ветвей

обычной измерительной схемы балансировочного "мостика" (рис. 208), тарируют прибор на среднюю скорость потока по переменному сопротивлению нити при постоянной силе тока, или, наоборот, по переменной силе тока при постоянном сопротивлении; второй способ более удобен и широко употребляется на практике для измерения средних скоростей.

Желая записать пульсации скорости потока около некоторого ее среднего значения, вначале уравновешивают мостик на этой средней скорости при помощи обычного гальванометра, слишком инерционного, чтобы чувствовать малые разности потенциалов, возникающие на концах диагональной ветви при разбалансировании мостика от пульсаций скорости, а затем переключают диагональную ветвь на усилитель и "осциллограф (рис. 208). Таким образом удается записать и протарировать быстрые пульсации скорости. Обработка осциллограмм позволяет сделать выводы о частоте и интенсивности пульсаций.

Рис. 208.

Если экспериментатора интересует не полная осциллограмма, а лишь средняя квадратичная пульсаций скорости то в качестве выходного измерительного прибора пользуются не осциллографом, а тепловым милливольтметром, который непосредственно дает так называемое "эффективное" напряжение, т. е. как раз то среднее квадратичное напряжение, которое оказывается в достаточном приближении пропорциональным искомому значению средней квадратичной от пульсаций скорости. Конечно, измерительная нить, как бы она ни была мала и тонка, обладает тепловой инерцией, искажающей показания прибора; с этими искажениями можно в известной степени бороться, подбирая соответствующим образом характеристики усилителя.

У нас в Советском Союзе метод тепловой анемометрии был разработан и внедрен в практику аэродинамического эксперимента, главным образом, двумя исследователями — Ю. Г. Захаровым и Е. М. Минским.

Рис. 209.

Замечательно, что тем же, но несколько усложненным методом тепловой анемометрии можно измерять величину коэффициента корреляции, представленную формулой (137). Для этой цели используется двойная потенциометрическая схема (рис. 209) с двумя измерительными нитями, помещенными в двух смежных точках потока.

Рис. 210.

Прибор позволяет непосредственно мерить средние квадратичные от суммы и разности пульсирующих потенциалов на концах нитей, т. е. величины Вычисляя после этого отношение

в силу ранее упомянутой пропорциональности между напряжениями и скоростями равное

получим в изотропном турбулентном потоке искомое значение (137) коэффициента корреляции

Для проведения измерения коэффициента корреляции пользуются особым зондом, в котором одна из нитей остается неподвижной в данной точке потока, а другая может перемещаться по отношению к ней при помощи микрометрического приспособления. Такого рода прибор позволяет находить величину в функции от расстояния между нитями Имея такие графики уже не трудно простым интегрированием определить по ним масштабы турбулентности заданные соответственно формулами (138) и (142).

На рис. 210 показаны для иллюстрации примеры кривых изменения коэффициента корреляции смеренных в некоторой точке потока за турбулизирующими решетками с различными размерами ячеек По характеру кривых сразу видно, что с увеличением размера ячеек растут и масштабы турбулентности. К сожалению, до настоящего времени указанные измерения еще нельзя считать в достаточной степени точными.

1
Оглавление
email@scask.ru