Главная > Отображения. Криволинейные координаты. Преобразования. Формулы Грина
НАПИШУ ВСЁ ЧТО ЗАДАЛИ
СЕКРЕТНЫЙ БОТ В ТЕЛЕГЕ
<< Предыдущий параграф Следующий параграф >>
Пред.
След.
Макеты страниц

Распознанный текст, спецсимволы и формулы могут содержать ошибки, поэтому с корректным вариантом рекомендуем ознакомиться на отсканированных изображениях учебника выше

Также, советуем воспользоваться поиском по сайту, мы уверены, что вы сможете найти больше информации по нужной Вам тематике

ДЛЯ СТУДЕНТОВ И ШКОЛЬНИКОВ ЕСТЬ
ZADANIA.TO

75. Параметр второго порядка (лапласиан).

Преобразуем параметр второго порядка (лапласиан функции

к тем же переменным что и в Для этого сложим первые два равенства (3.11):

Так как система координат предположена ортогональной, то (см. п°34) остальные, невыписанные члены в сумме равны нулю; кроме того,

и значит, нам остается найти выражения через только для . С этой целью в тождестве положим последовательно тогда получим:

Из этих двух равенств найдем проще всего это сделать так: умножим первое равенство на а второе на и сложим:

Но мы имеем:

вследствие ортогональности системы (3.18);

что проверяется прямым дифференцированием

по

что проверяется прямым дифференцированием сначала по а затем по . Подставляя в равенство находим:

Совершенно аналогично

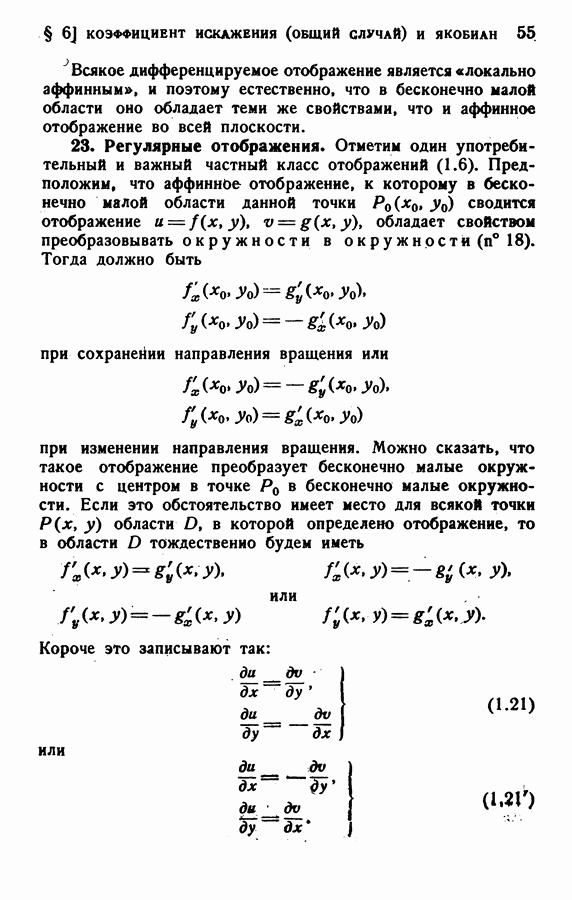
Заменяя в равенстве получим:

что можно переписать так:

или еще короче и обозримее:

Это и есть то выражение для лапласиана в криволинейных ортогональных координатах, которое мы хотели вывести.

В частности, если (и, значит, ), т.е. если данная система координат определяет регулярное отображение, то остается при преобразовании (3.18) «с точностью до масштабного множителя» инвариантным:

При имеет место полная инвариантность. Это будет, например, при простом передвижении системы декартовых прямоугольных координат.

Сформулируем полученный результат для случая регулярного отображения.

Пусть область в плоскости регулярно отображена в область плоскости что все равно, она отнесена к системе криволинейных ортогональных координат с равными коэффициентами Ламе. Тогда отношение дифференциального параметра Ламе первого порядка в переменных к такому же параметру в переменных равно коэффициенту искажения при переходе из плоскости в плоскость

То же самое имеет место и для параметра Ламе второго порядка (лапласиана).

Действительно, при этом

Из формулы (3.20), в частности, следует, что если функция гармоническая в переменных х и у, то она будет гармонической и в переменных это кратко выражают словами: свойство гармоничности функции сохраняется при регулярном отображении.

Зная коэффициенты Ламе для употребительных систем криволинейных ортогональных координат на плоскости, рассмотренных в §§ 3—5 гл. II, можно легко, по общей формуле (3.19), записать выражения для лапласиана в данной системе координат

I. В полярных координатах:

или в обычных обозначениях

II. В вырожденных эллиптических координатах:

III. В параболических координатах:

IV. В биполярных координатах:

Последние три системы координат характерны тем, что т. е. что определяемые ими отображения регулярны.

1
Оглавление
email@scask.ru