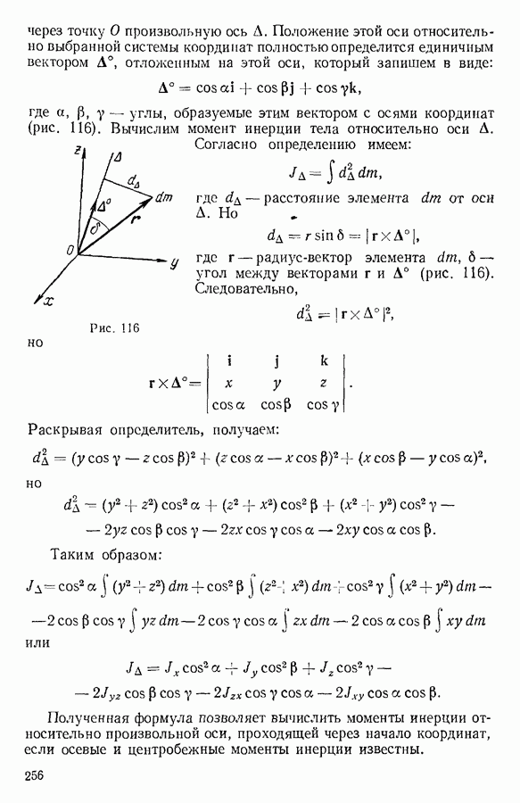
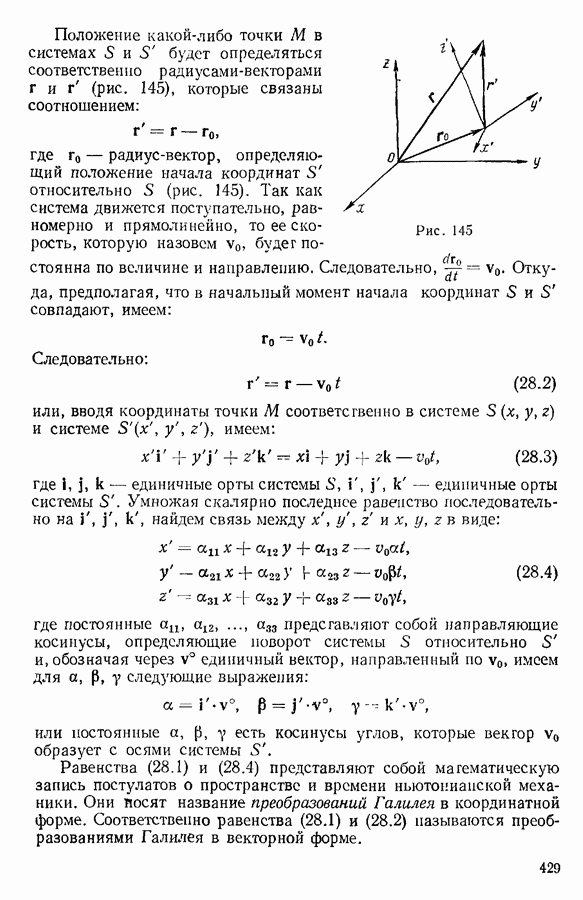
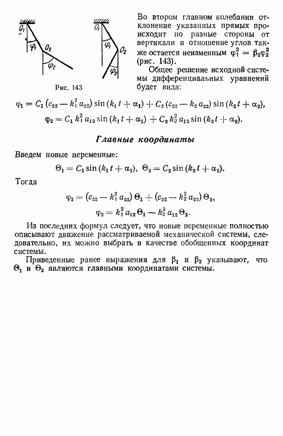
Главная > Теоретическая механика (Голубева О.В.)
НАПИШУ ВСЁ ЧТО ЗАДАЛИ
СЕКРЕТНЫЙ БОТ В ТЕЛЕГЕ
Следующий параграф >>
Пред.
След.
Макеты страниц

Распознанный текст, спецсимволы и формулы могут содержать ошибки, поэтому с корректным вариантом рекомендуем ознакомиться на отсканированных изображениях учебника выше

Также, советуем воспользоваться поиском по сайту, мы уверены, что вы сможете найти больше информации по нужной Вам тематике

ДЛЯ СТУДЕНТОВ И ШКОЛЬНИКОВ ЕСТЬ
ZADANIA.TO

ПРЕДИСЛОВИЕ

Учебник предназначается для студентов старших курсов физико-математических факультетов пединститутов. Он состоит из трех неравных частей: кинематики, кинетики (наиболее значительная часть) и элементов специальной теории относительности. Книга отличается от существующих курсов структурой и подбором материала. Именно, первая часть содержит кинематику точки, кинематику произвольной механической системы и, как частный случай последней, кинематику твердого тела.

Кинетика строится по тому же плану. Наряду с традиционными разделами в ней выделен раздел «Консервативные системы» и включена как одна из частей «Механика связных механических систем». Вопрос движения точки переменной массы, удар системы, колебательные движения систем и тел рассматриваются как применение общих уравнений механики к частным принципиальным задачам механики, которые иллюстрируют роль классической механики в развитии современных разделов механики и теоретических основ техники и некоторых вопросов физики.

Последний раздел «Элементы специальной теории относительности» рассматривается как современное развитие и обобщение ныотонианской механики. Помимо самостоятельного значения, он позволяет более глубоко оценить основные постулаты классической механики.

Рассмотренные в учебнике примеры носят принципиальный характер и относятся к естественно научным вопросам (задача двух тел, закон Бера и т. д.) и вопросам теоретической физики (формула Резерфорда, теория осциллятора и т. д.).

Настоящая книга представляет собой значительно переработанный курс механики, вышедший в 1961 г.: ряд разделов опущен, введен существенно новый материал, объем сокращен.

Современное необычайно быстрое развитие физикомеханических наук заставляет несколько по-иному взглянуть на их классические разделы и искать их новых форм изложения в отличие от традиционных. Попытка некоторой перестройки курса и предпринята в настоящей книге.

Приношу глубокую благодарность рецензентам этой книги за многие ценные замечания.

Автор

1
Оглавление
email@scask.ru