Главная > Теория автоматического управления и регулирования
НАПИШУ ВСЁ ЧТО ЗАДАЛИ
СЕКРЕТНЫЙ БОТ В ТЕЛЕГЕ
<< Предыдущий параграф Следующий параграф >>
Пред.
След.
Макеты страниц

Распознанный текст, спецсимволы и формулы могут содержать ошибки, поэтому с корректным вариантом рекомендуем ознакомиться на отсканированных изображениях учебника выше

Также, советуем воспользоваться поиском по сайту, мы уверены, что вы сможете найти больше информации по нужной Вам тематике

ДЛЯ СТУДЕНТОВ И ШКОЛЬНИКОВ ЕСТЬ
ZADANIA.TO

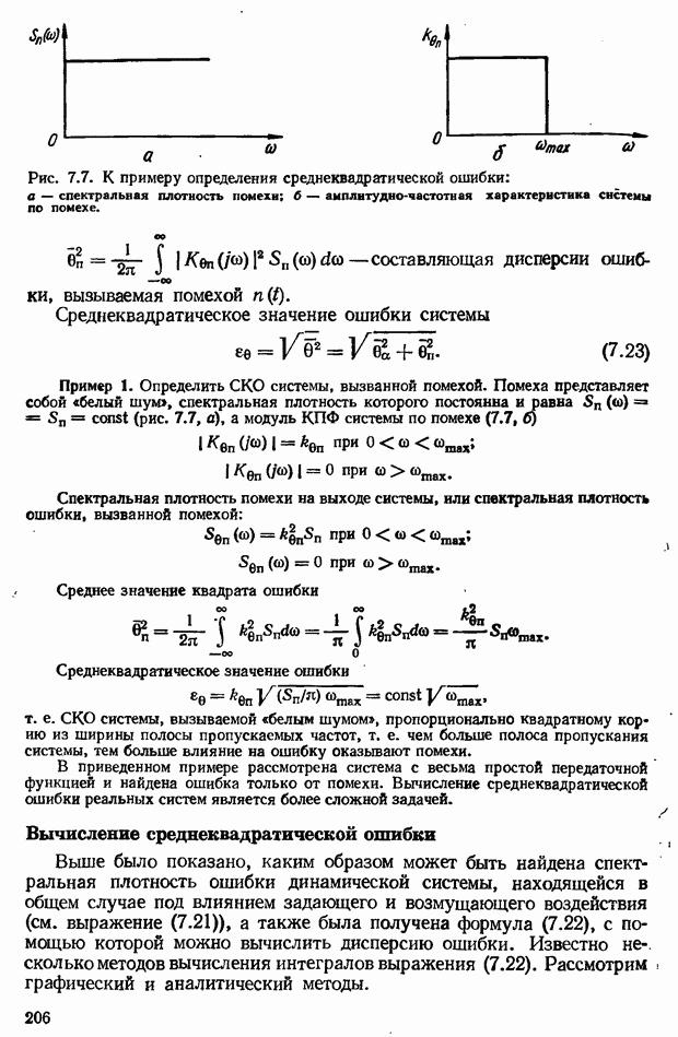
Вычисление среднеквадратической ошибки

Выше было показано, каким образом может быть найдена спектральная плотность ошибки динамической системы, находящейся в общем случае под влиянием задающего и возмущающего воздействия (см. выражение (7.21)), а также была получена формула (7.22), с помощью которой можно вычислить дисперсию ошибки. Известно сколько методов вычисления интегралов выражения (7.22). Рассмотрим графический и аналитический методы.

Рис. 7.8. Графический метод определения среднеквадратической ошибки.

Графический метод интегрирования целесообразно применять, если спектральные плотности полезного сигнала и помехи заданы в виде экспериментальных кривых или когда спектральные плотности сигнала и помехи и амплитудно-частотные характеристики системы описываются сложными выражениями.

При этом методе для вычисления, например, интеграла строятся график спектральной плотности и график квадрата амплитудно-частотной характеристики системы по ошибке (рис. 7.8). Перемножением ординат, указанных графиков при одинаковых частотах, находятся ординаты графика подынтегрального выражения. Затем с помощью планиметра или каким-либо другим приемом определяется площадь под кривой и делится на

Аналитический метод вычисления величины основан на предположении, что спектральные плотности и комплексные передаточные функции, входящие в выражение (7.22), могут быть представлены в виде дробно-рациональных функций от . При аналитическом методе вычисления интегралы (7.22) приводится к табличному интегралу вида

где

Ниже приведены результаты вычисления интеграла (7.24) для порядков

Методику приведения интегралов (7.22) к виду табличного интеграла рассмотрим на конкретном примере.

1
Оглавление
email@scask.ru