Главная > Теоретическая физика. Т. IV. Квантовая электродинамика
НАПИШУ ВСЁ ЧТО ЗАДАЛИ
СЕКРЕТНЫЙ БОТ В ТЕЛЕГЕ
<< Предыдущий параграф Следующий параграф >>
Пред.
След.
Макеты страниц

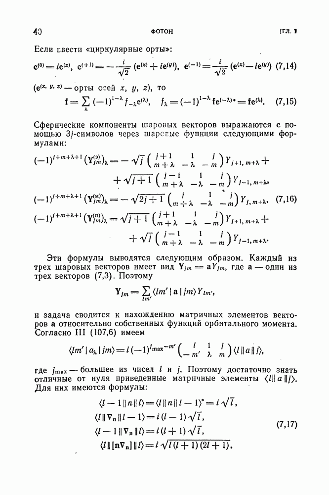
Распознанный текст, спецсимволы и формулы могут содержать ошибки, поэтому с корректным вариантом рекомендуем ознакомиться на отсканированных изображениях учебника выше

Также, советуем воспользоваться поиском по сайту, мы уверены, что вы сможете найти больше информации по нужной Вам тематике

ДЛЯ СТУДЕНТОВ И ШКОЛЬНИКОВ ЕСТЬ
ZADANIA.TO

§ 38. Рассеяние в ультрарелятивистском случае

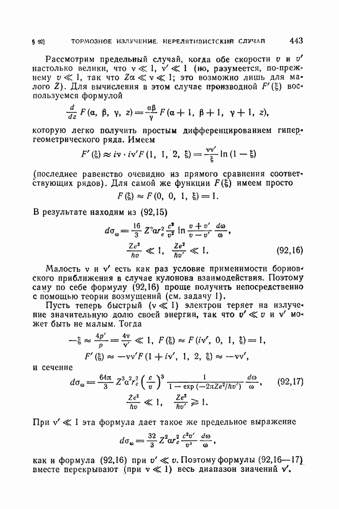
Особо рассмотрим рассеяние в ультрарелятивистском случае . В первом приближении полностью пренебрегаем в волновом уравнении массой . При этом удобно пользоваться для спинорным представлением так как уравнения для s и при разделяются:

(приобретая «нейтринный» вид, см. § 30).

Спиральному состоянию электрона, поляризованного в направлении , отвечает волновая функция а поляризованному против . В силу независимости уравнений для ясно, что это свойство при рассеянии не меняется. Другими словами, при рассеянии ультрарелятивистских электронов сохраняется спиральность. Из соображений симметрии (продольная поляризация) очевидно, что при рассеянии спиральных частиц отсутствует азимутальная асимметрия. Можно также утверждать, что сечение рассеяния спиральных электронов не зависит от знака спиральности; это следует из того, что центральное поле инвариантно по отношению к инверсии, а знак спиральности при инверсии меняется на обратный.

В ультрарелятивистском случае формулы (37,3-5) могут быть существенно упрощены (D. R. Yennie, D. G. Ravenhall, R. N. Wilson, 1954).

Пусть падающий электрон поляризован, скажем, вдоль направления движения п. Для плоской волны с определенным значением по спинор пропорционален тому же 3-спинору w, который фигурировал в стандартном представлении волны. Поэтому связь между спинорными амплитудами падающей и рассеянной волн в новом представлении по-прежнему осуществляется тем же оператором f.

В результате рассеяния вектор поляризации поворачивается вместе с импульсом, приобретая направление . Воздействие оператора f на спиновую волновую функцию электрона сводится поэтому к повороту спина на угол 0 (угол между ) вокруг оси V. В свою очередь такой поворот эквивалентен повороту системы координат вокруг той же оси в обратном направлении, т. е. на угол . Отсюда следует, что оператор f должен совпадать (с точностью до коэффициента) с оператором, осуществляющим преобразование волновой функции при указанном изменении системы координат, т. е. с оператором (18,17) с заменой

Сравнив (37,3) с (18,17), найдем, что должно быть

Таким образом, в ультрарелятивистском пределе

Выражение для (37,4) тоже можно упростить, если воспользоваться возникающим в том же пределе соотношением между фазами Для его вывода замечаем, что уравнения (35,4) для функций и g после вычеркивания членов с становятся инвариантными относительно замены

не затрагивающей параметров самой частицы или поля. Поэтому должно быть и после подстановки асимптотических выражений находим

откуда

Используя это соотношение (и заменяя в первом члене суммы в (37,4) индекс суммирования на получаем

Из (38,2) следует, что Это значит, что в рассматриваемом приближении сечение не зависит от начальной поляризации частиц, а неполяризованный пучок остается неполяризованным и после рассеяния (см. формулы III (140,8-10)). Отметим также, что при выражение (38,5) стремится к нулю как (напомним, что ) Вместе с ним стремится к нулю также и сечение

Перечисленные свойства исчезают, разумеется, в следующих приближениях по малой величине . В частности, анализ показывает, что при сечение стремится к пределу, пропорциональному

Для кулонова поля в ультрарелятивистском случае фазы не зависят от энергии, как это видно из (36,19). Поэтому в чисто кулоновом поле сечение рассеяния при имеет вид

(38,7)

где — функция только от угла.

1
Оглавление
email@scask.ru