Главная > Курс физики (Геворкян Р. Г.)
НАПИШУ ВСЁ ЧТО ЗАДАЛИ
СЕКРЕТНЫЙ БОТ В ТЕЛЕГЕ
<< Предыдущий параграф Следующий параграф >>
Пред.
След.
Макеты страниц

Распознанный текст, спецсимволы и формулы могут содержать ошибки, поэтому с корректным вариантом рекомендуем ознакомиться на отсканированных изображениях учебника выше

Также, советуем воспользоваться поиском по сайту, мы уверены, что вы сможете найти больше информации по нужной Вам тематике

ДЛЯ СТУДЕНТОВ И ШКОЛЬНИКОВ ЕСТЬ
ZADANIA.TO

ЭНЕРГИЯ СВЯЗИ ЯДЕР

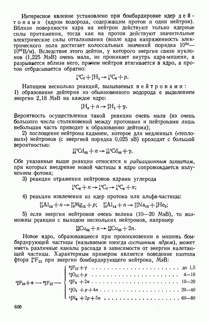
В результате радиоактивного распада может быть получено либо стабильное, либо новое радиоактивное ядро. У некоторых ядер радиоактивное превращение сопровождается увеличением энергии связи. В этом случае можно утверждать, что исходное ядро является менее прочным, чем полученное, следовательно, радиоактивность ведет к образованию более прочных ядер. Однако можно указать на большое число радиоактивных превращений, при которых энергия связи не увеличивается, а уменьшается. Имея в виду также превращения, нельзя утверждать, что все радиоактивные ядра по значению энергии связи являются менее прочными, чем стабильные.

Ниже приводится перечень ряда радиоактивных превращений, с указанием периода полураспада энергии связи изменения этой энергии и энергии вылетающих частиц Знак минус означает, что энергия связи при превращении уменьшается. Стрелкой показано направление процесса; рядом указан вид распада: испускание электрона позитрона или электронный захват (э. з.).

(см. скан)

Из этой таблицы видно, что при -распаде наблюдается как увеличение, так и уменьшение энергии связи; при -распаде и электронном захвате энергия связи только увеличивается. Величина во всех видах распада имеет большой разброс.

Найдем связь между энергией выделяющейся при радиоактивном распаде (в виде кинетической энергии частиц и энергии испускаемых фотонов) и разностью энергий связи исходного и полученного ядер. Имеем

Если происходит -распад, то число нейтронов уменьшается, а число протонов увеличивается на единицу, поэтому

Из этих уравнений получаем

При -распаде и электронном захвате

Поэтому

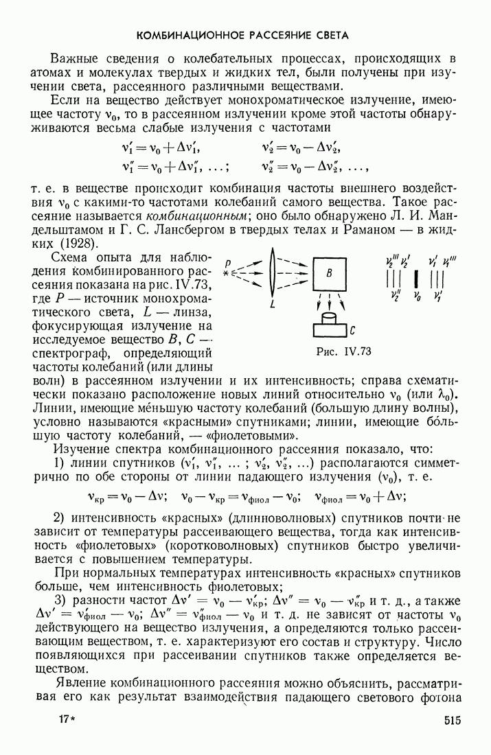
Следует иметь в виду, что при -распаде из ядра вылетает электрон, на рождение которого должна быть затрачена энергия Поэтому величину следует приравнять сумме и энергии выделяющейся при распаде:

Эта формула сохраняется и при -распаде, так как на рождение позитрона необходима такая же энергия Однако, при электронном захвате в ядро вносится энергия поглощенного электрона, поэтому

Воспользовавшись приведенными выше соотношениями между для различных видов распада и учитывая, что получим,

1
Оглавление
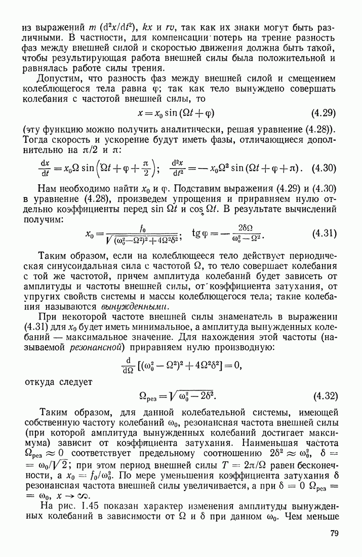
email@scask.ru