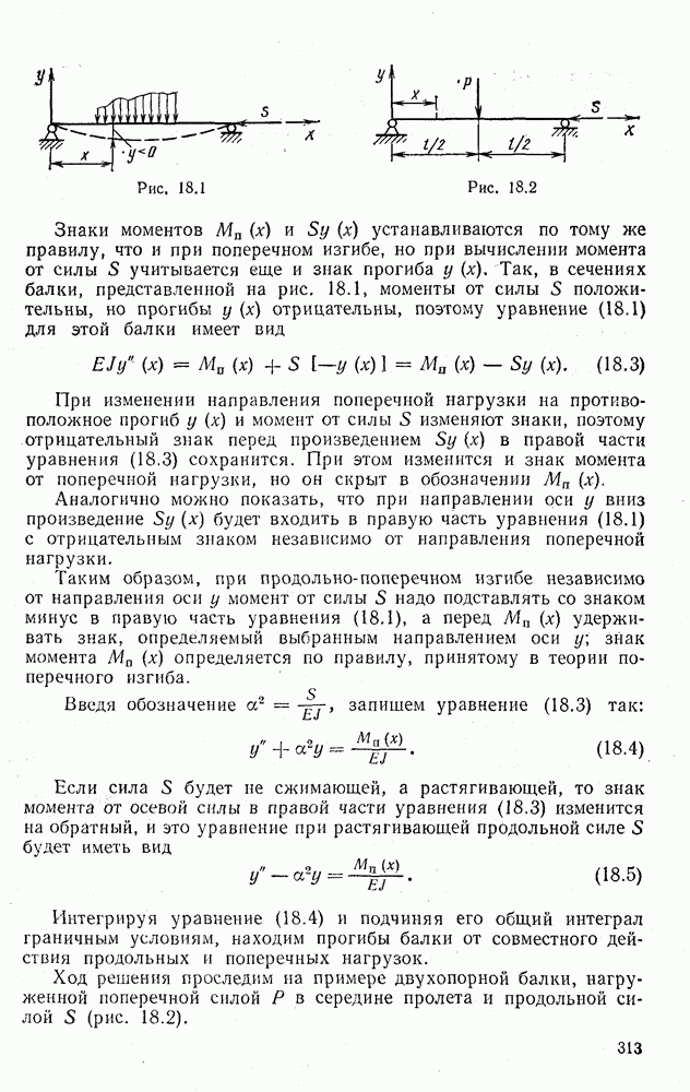
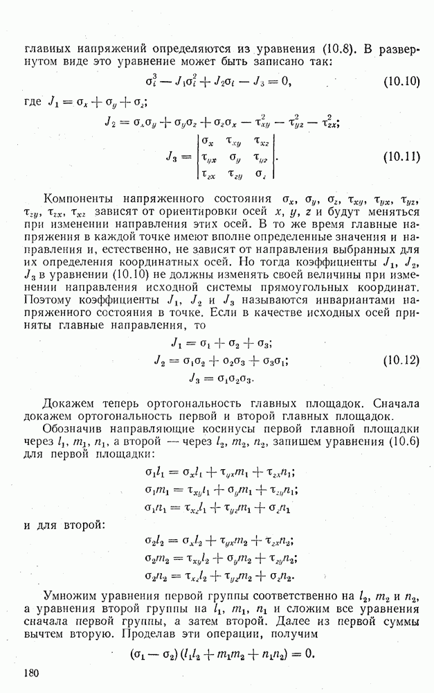
Главная > Краткий курс сопротивления материалов
НАПИШУ ВСЁ ЧТО ЗАДАЛИ
СЕКРЕТНЫЙ БОТ В ТЕЛЕГЕ
<< Предыдущий параграф Следующий параграф >>
Пред.
След.
Макеты страниц

Распознанный текст, спецсимволы и формулы могут содержать ошибки, поэтому с корректным вариантом рекомендуем ознакомиться на отсканированных изображениях учебника выше

Также, советуем воспользоваться поиском по сайту, мы уверены, что вы сможете найти больше информации по нужной Вам тематике

ДЛЯ СТУДЕНТОВ И ШКОЛЬНИКОВ ЕСТЬ
ZADANIA.TO

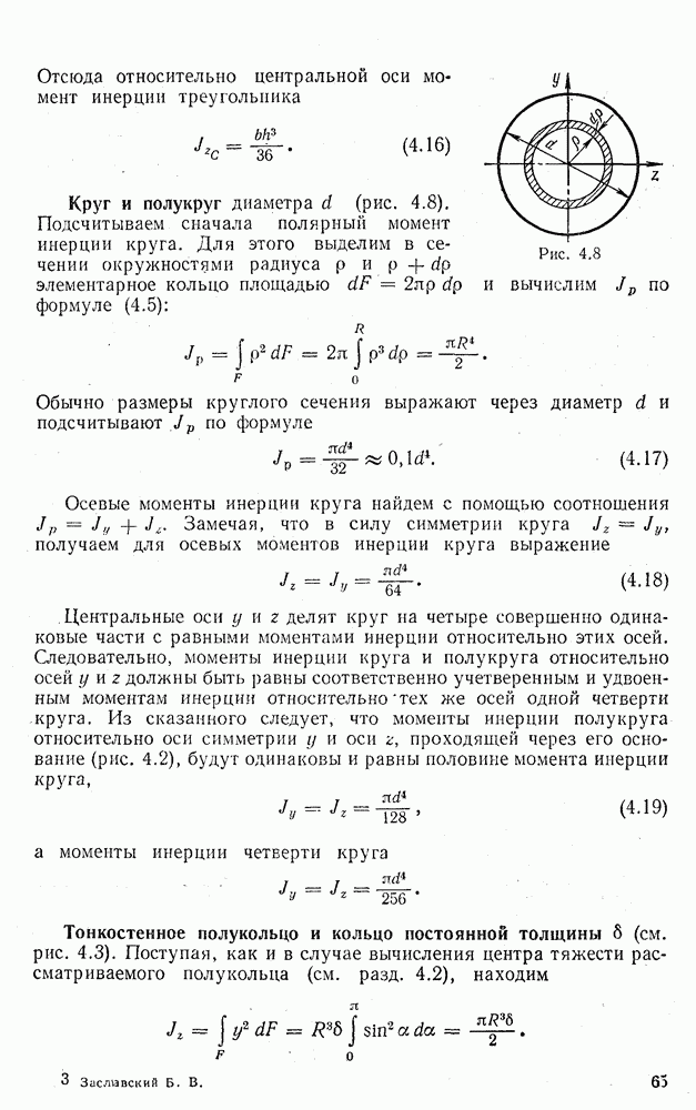
ГЛАВА 3. СДВИГ

3.1. ЯВЛЕНИЕ СДВИГА

Нагружение тела сопровождается не только изменением расстояний между точками, но и изменениями углов между различными направлениями внутри этого тела. Изменение линейных размеров, как известно, характеризуется величинами линейных деформаций Угловая деформация определяется величиной угла у, на который изменяется первоначально прямой угол. Угол у называется углом сдвига. Угловые деформации в точке тела, как и линейные, зависят от направления, исходящего из этой точки. Поэтому углам сдвига приписываются индексы, определяющие положение плоскости сдвига. Углы сдвига в координатных плоскостях обозначаются через

В существовании угловых деформаций легко убедиться, рассмотрев изменение во взаимном расположении двух наклонных площадок при одноосном растяжении бруса. На рис. 3.1 сплошными линиями показано положение площадок до деформации, а пунктирными — их положение после деформации.

Линейная деформация связана, в основном, с действием нормальных внутренних сил, а деформация сдвига определяется, главным образом, касательными силами. Так, при одноосном растяжении бруса изменяется угол между площадками, где действуют касательные напряжения. Углы между поперечными и продольными площадками, где действуют только нормальные напряжения, остаются прямыми.

Если по граням элемента будут действовать только касательные напряжения, то такой элемент тела будет испытывать только деформацию сдвига. Подобный элемент показан на рис. 2.39.

1
Оглавление
email@scask.ru