Главная > Что такое математика?
НАПИШУ ВСЁ ЧТО ЗАДАЛИ
СЕКРЕТНЫЙ БОТ В ТЕЛЕГЕ
<< Предыдущий параграф Следующий параграф >>
Пред.
След.
Макеты страниц

Распознанный текст, спецсимволы и формулы могут содержать ошибки, поэтому с корректным вариантом рекомендуем ознакомиться на отсканированных изображениях учебника выше

Также, советуем воспользоваться поиском по сайту, мы уверены, что вы сможете найти больше информации по нужной Вам тематике

ДЛЯ СТУДЕНТОВ И ШКОЛЬНИКОВ ЕСТЬ
ZADANIA.TO

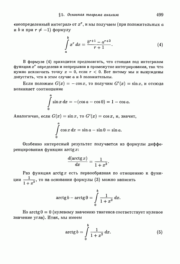
2. Первые применения. Интегрирование функций x^r, cosx, sinx. Функция arctgx

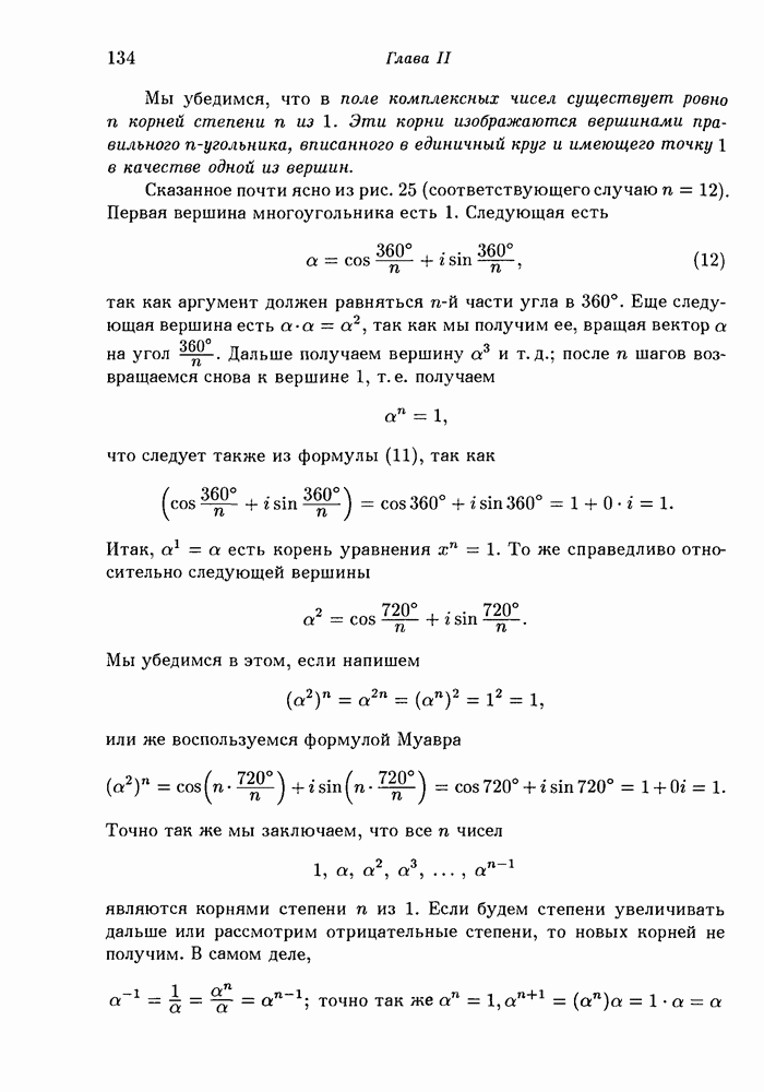
Здесь невозможно дать исчерпывающее представление о роли основной теоремы, и мы ограничимся тем, что приведем несколько выразительных примеров. В задачах, встречающихся в механике и физике или в самой математике, очень часто приходится подсчитывать числовое значение некоторого определенного интеграла. Прямая попытка найти интеграл как предел может

быть непреодолимо трудной. С другой же стороны, как мы это видели в § 3, любое дифференцирование выполняется сравнительно легко, и без труда возможно накопить очень большое количество формул дифференцирования. Каждая такая формула обратно, может быть рассматриваема как формула, определяющая первообразную функцию от функции

Формула (3) позволяет использовать известную первообразную функцию для вычисления интеграла от функции в некотором данном промежутке.

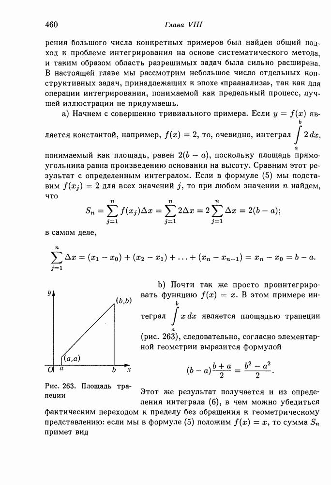
Если мы, например, хотим найти интегралы от степеней или в общем виде, то самое простое — это действовать, как указано в § 1. По формуле дифференцирования степени производная от равна так что производная от функции

есть функция

В таком случае функция является первообразной функцией по отношению к функции а следовательно, мы немедленно получаем формулу

Это рассуждение несравненно проще громоздкой процедуры непосредственного вычисления интеграла как предела суммы.

Как более общий случай, мы нашли в § 3, что при любом рациональном как положительном, так и отрицательном, производная функции равна а потому при функция

имеет производную (мы предполагаем, что т. е. что . Итак, функция есть первообразная функция, или

«неопределенный интеграл» от и мы получаем (при положительных а и b и при формулу

В формуле (4) приходится предполагать, что стоящая под интегралом функция определена и непрерывна в промежутке интегрирования, так что нужно исключить точку если Вот потому мы и вынуждены допустить, что в этом случае а и b положительны.

Если положим то получим и отсюда возникает соотношение

Аналогично, если то и, значит,

Особенно интересный результат получается из формулы дифференцирования функции

Раз функция есть первообразная по отношению к функции то на основании формулы (3) можно написать

Но (нулевому значению тангенса соответствует нулевое значение угла). Итак, мы имеем

Рис. 276. Площадь под кривой в пределах от 0 до 1 равна

В частности, если то равно (значению тангенса, равному 1, соответствует угол в 45°, что в радианной мере составляет Таким образом, мы получаем замечательную формулу

Это показывает, что площадь под графиком функции в пределах от до равна четверти площади единичного круга.

1
Оглавление
email@scask.ru