Главная > Хаос и интегрируемость в нелинейной динамике
НАПИШУ ВСЁ ЧТО ЗАДАЛИ
СЕКРЕТНЫЙ БОТ В ТЕЛЕГЕ
<< Предыдущий параграф Следующий параграф >>
Пред.
След.
Макеты страниц

Распознанный текст, спецсимволы и формулы могут содержать ошибки, поэтому с корректным вариантом рекомендуем ознакомиться на отсканированных изображениях учебника выше

Также, советуем воспользоваться поиском по сайту, мы уверены, что вы сможете найти больше информации по нужной Вам тематике

ДЛЯ СТУДЕНТОВ И ШКОЛЬНИКОВ ЕСТЬ
ZADANIA.TO

8.3. Интегрируемые системы обыкновенных дифференциальных уравнений

8.3.а. Система Хенона-Хейлеса

Покажем, каким образом интегрируемые случаи гамильтониана Хенона—Хейлеса (8.1.1) могут быть найдены с использованием свойства Пенлеве. Для этого удобно записать уравнение движения в ньютоновой форме:

где точка означает Начнем с анализа ведущего члена, положив

где предполагается, что Линейные члены не влияют на баланс в особой точке и, следовательно,

Из этих уравнений непосредственно следует возможность существования двух различных типов ведущих членов

если предположить, что

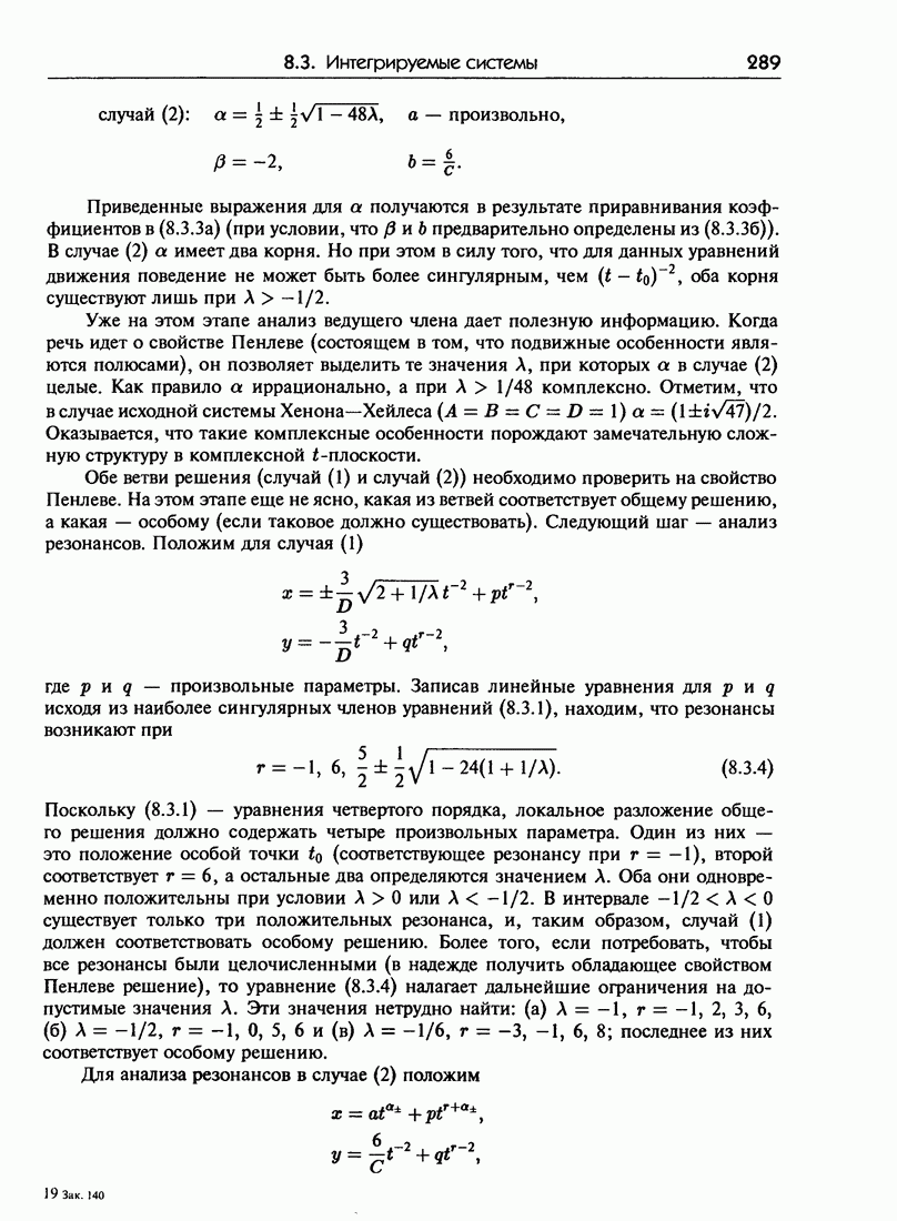
случай — произвольно,

Приведенные выражения для а получаются в результате приравнивания коэффициентов в (8.3.3а) (при условии, что предварительно определены из В случае (2) а имеет два корня. Но при этом в силу того, что для данных уравнений движения поведение не может быть более сингулярным, чем оба корня существуют лишь при .

Уже на этом этапе анализ ведущего члена дает полезную информацию. Когда речь идет о свойстве Пенлеве (состоящем в том, что подвижные особенности являются полюсами), он позволяет выделить те значения А, при которых а в случае (2) целые. Как правило а иррационально, а при комплексно. Отметим, что в случае исходной системы Хенона-Хейлеса . Оказывается, что такие комплексные особенности порождают замечательную сложную структуру в комплексной -плоскости.

Обе ветви решения (случай (1) и случай необходимо проверить на свойство Пенлеве. На этом этапе еще не ясно, какая из ветвей соответствует общему решению, а какая — особому (если таковое должно существовать). Следующий шаг — анализ резонансов. Положим для случая (1)

где произвольные параметры. Записав линейные уравнения для исходя из наиболее сингулярных членов уравнений (8.3.1), находим, что резонансы возникают при

Поскольку (8.3.1) — уравнения четвертого порядка, локальное разложение общего решения должно содержать четыре произвольных параметра. Один из них — это положение особой точки (соответствующее резонансу при второй соответствует а остальные два определяются значением А. Оба они одновременно положительны при условии или . В интервале существует только три положительных резонанса, и, таким образом, случай (1) должен соответствовать особому решению. Более того, если потребовать, чтобы все резонансы были целочисленными (в надежде получить обладающее свойством Пенлеве решение), то уравнение (8.3.4) налагает дальнейшие ограничения на допустимые значения А. Эти значения нетрудно найти: ; последнее из них соответствует особому решению.

Для анализа резонансов в случае (2) положим

где и а произвольно. Отметим также, что наиболее сингулярные члены имеют вид

В этом случае резонансы возникают при

Резонанс при соответствует произвольности коэффициента а; знак означает выбор или соответственно. Теперь четырехпараметрические решения существуют только при . Целочисленные резонансы могут возникать (как и в предыдущем случае) лишь при некоторых значениях

В результате анализа ведущего члена и резонансов круг значений при которых решения имеют целочисленные ведущие порядки и резонансы в обоих случаях (1) и (2), существенно сузился. Эти значения таковы: и . Соответствующая структура резонансов представлена в таблице.

Читатель, вероятно, отметил определенную специфику в случае . Резонанс при (случай соответствует обращению в ноль коэффициента при ведущем члене . С учетом того, что исходная подстановка имела вид в главном порядке, возникает противоречие. Оказывается, что ведущий порядок не равен -2, а включает логарифмические члены. В результате остаются лишь две варианта, характеризующихся свойством Пенлеве. При особенности случая (1) соответствуют общему решению, а особенности случая особому решению. При , напротив, случай (1) соответствует особому решению, а случай общему.

Для того, чтобы убедиться в однозначности решений, необходимо проверить непротиворечивость полного набора рекуррентных соотношений в точках резонансов. В случае для общего решения используем подстановку

(полагая для простоты Рекуррентные соотношения имеют вид (при условии в уравнении

Выбирая находим:

Детерминант матрицы в левой части обращается в ноль, что соответствует резонансу при Нулевой вектор этой матрицы имеет вид таким образом, для произвольности необходимо потребовать, чтобы

Это соотношение представляет собой условие совместности и выполняется только при Если это не так, то для обеспечения произвольности этих коэффициентов ряд должен включать логарифмические члены. Рекуррентные соотношения должны быть проверены вплоть до чтобы убедиться, что условия совместности удовлетворяются также в случае резонансов Показать, что это действительно так, не составляет труда. Аналогично можно доказать однозначность особого решения (случай (2)). В итоге приходим к заключению, что при система Хенона-Хейлеса обладает свойством Пенлеве при условии, что В этом случае уравнения движения имеют вид

В новых переменных у они распадаются на пару независимых уравнений

каждое из которых может быть легко проинтегрировано в терминах эллиптических функций.

При общее решение отвечает случаю (2), а соответствующие ряды

необходимо проверить на совместность в случае резонансов , поскольку резонанс уже гарантирован. Установлено, что в этом случае непротиворечивость рекуррентных соотношений не требует никаких дополнительных условий. Аналогичный результат получается и для особого решения в случае (1). Таким образом, при система Хенона-Хейлеса обладает свойством Пенлеве, и гамильтониан

интегрируем при любых Проверить это предсказание не так легко, как в предыдущем случае; для этого нужно отыскать второй интеграл, который имеет вид

(Оказывается также, что уравнения движения разделяются в параболических координатах.)

1
Оглавление
email@scask.ru