Главная > Автоматическое регулирование. Теория и элементы систем
НАПИШУ ВСЁ ЧТО ЗАДАЛИ
СЕКРЕТНЫЙ БОТ В ТЕЛЕГЕ
<< Предыдущий параграф Следующий параграф >>
Пред.
След.
Макеты страниц

Распознанный текст, спецсимволы и формулы могут содержать ошибки, поэтому с корректным вариантом рекомендуем ознакомиться на отсканированных изображениях учебника выше

Также, советуем воспользоваться поиском по сайту, мы уверены, что вы сможете найти больше информации по нужной Вам тематике

ДЛЯ СТУДЕНТОВ И ШКОЛЬНИКОВ ЕСТЬ
ZADANIA.TO

4. СТАТИЧЕСКИЕ И АСТАТИЧЕСКИЕ СИСТЕМЫ АВТОМАТИЧЕСКОГО РЕГУЛИРОВАНИЯ

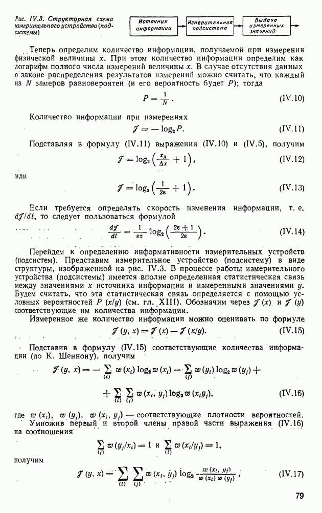
Системы автоматического регулирования при действии управляющих и возмущающих воздействий принято подразделять на статические и астатические в зависимости от наличия в них ошибки в установившемся состоянии.

Используя рис. 1.4, а, нетрудно найти зависимость динамической ошибки от времени для системы автоматического регулирования в установившемся состоянии. Динамическая ошибка системы определяется с помощью следующего выражения:

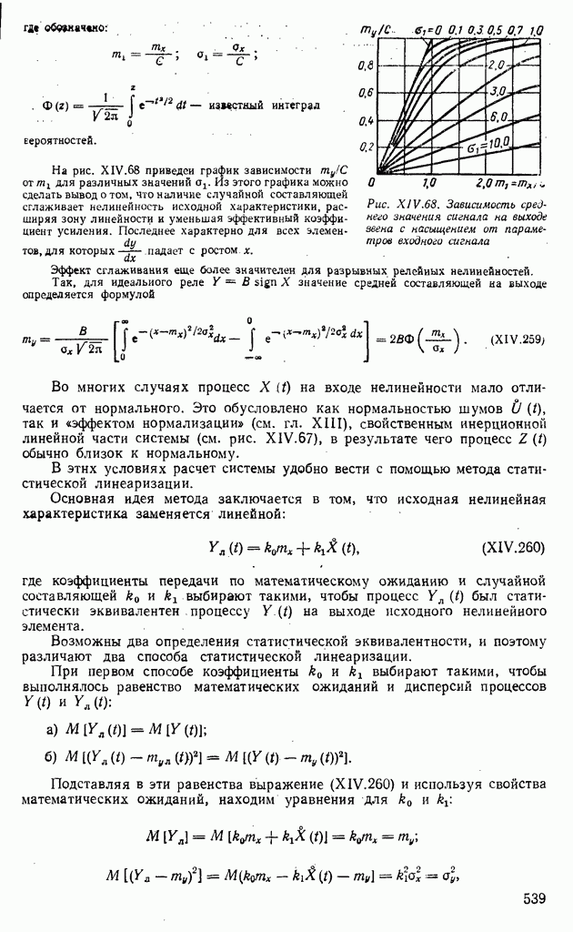
Рис. 1.6. Изменение характеристик в системах автоматического регулирования: а — статических; б - астатических

При установившихся значениях находим установившуюся ошибку системы

В зависимости от значения и определяется тип системы автоматического регулирования.

Система автоматического регулирования называется статической по отношению к управляющему воздействию, если при воздействии, стремящемся с течением времени к некоторому установившемуся значению, ошибка также стремится к постоянному значению, зависящему от величины управляющего воздействия.

На рис. 1.6, а показано изменение характеристик для статических систем автоматического регулирования. Из этого рисунка видно, что в установившемся состоянии у статической системы имеется ошибка .

Система автоматического регулирования именуется астатической по отношению к управляющему воздействию, если при воздействии, стремящемся к установившемуся значению, ошибка стремится к нулю независимо от величины воздействия. На рис. 1.6, б показано изменение характеристик для астатической системы автоматического регулирования. Как видно из рис. 1.6, б, у астатической системы еуст

На основании этого можно сделать заключение о том, что по точности астатические системы лучше статических и потому в последние годы находят более широкое применение.

Рассмотрим, каким образом реагируют статические, и астатические системы на возмущающие воздействия. На рис. 1.7, а показано изменение характеристик их для статической системы автоматического регулирования (см. рис. 1.4, б). В установившемся состоянии у такой системы также имеется статическая ошибка еуст. На рис. показаны характеристики

Рис. 1.7. Изменение характеристик в системах автоматического регулирования: а — статических; б — астатических

астатической системы автоматического регулирования. В этом случае в установившемся состоянии имеем еуст

Таким образом, система автоматического регулирования является статической по возмущающему воздействию, если при его приложении ошибка стремится к некоторому установившемуся значению, также зависящему от величины возмущающего воздействия. В системах автоматического регулирования, астатических относительно возмущающего воздействия, ошибка в установившемся состоянии стремится к нулю [72].

В последнее время стали создавать такие системы автоматического регулирования, которые являются астатическими как по управляющему, так и по возмущающему воздействиям.

Наряду со статическими и астатическими системами существуют статические и астатические регуляторы. К статическим регуляторам принято относить такие, у которых от действия единичного ступенчатого сигнала на входе выходной сигнал асимптотически устанавливается на уровне некоторой конечной величины. У астатических регуляторов от действия единичного ступенчатого сигнала на входе происходит линейное или нелинейное нарастание сигнала на выходе без ограничений по уровню.

1
Оглавление
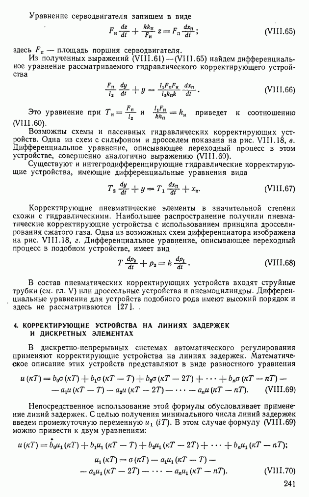
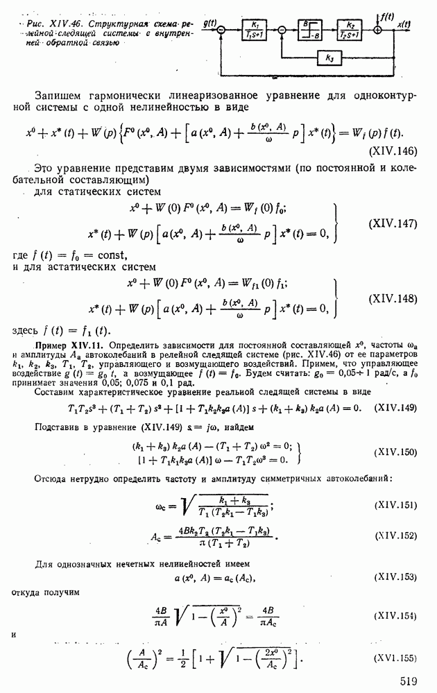
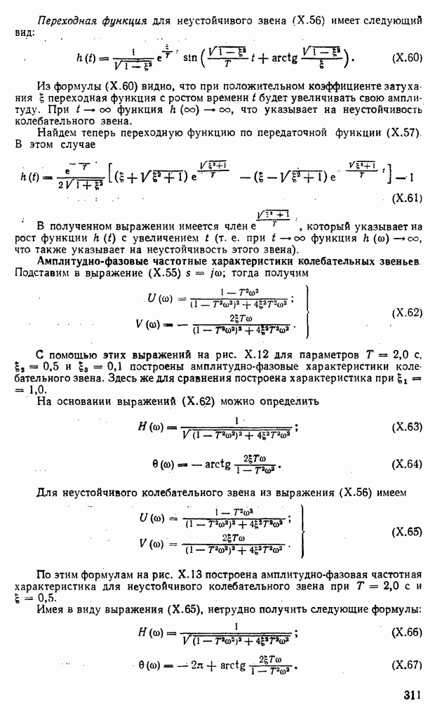
email@scask.ru