Главная > Лекции по математической физике
НАПИШУ ВСЁ ЧТО ЗАДАЛИ
СЕКРЕТНЫЙ БОТ В ТЕЛЕГЕ
<< Предыдущий параграф Следующий параграф >>
Пред.
След.
Макеты страниц

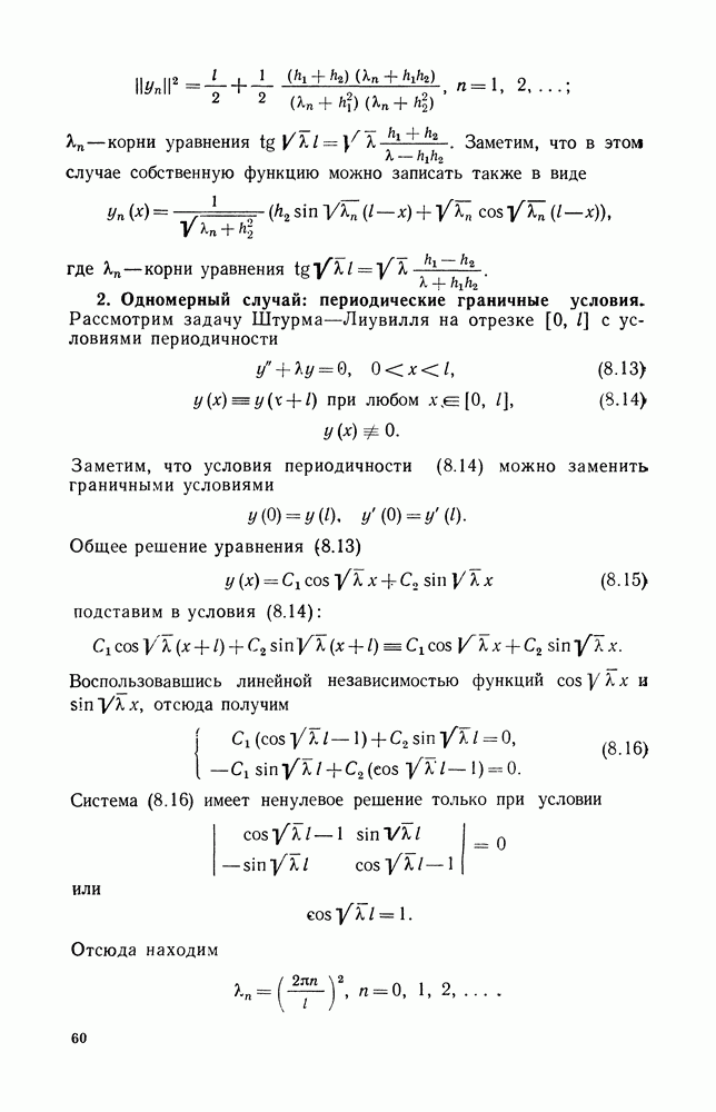
Распознанный текст, спецсимволы и формулы могут содержать ошибки, поэтому с корректным вариантом рекомендуем ознакомиться на отсканированных изображениях учебника выше

Также, советуем воспользоваться поиском по сайту, мы уверены, что вы сможете найти больше информации по нужной Вам тематике

ДЛЯ СТУДЕНТОВ И ШКОЛЬНИКОВ ЕСТЬ
ZADANIA.TO

§ 4. ПРИСОЕДИНЕННЫЕ ФУНКЦИИ ЛЕЖАНДРА

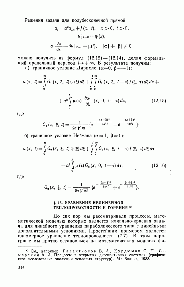
1. Основные понятия

Определение. Присоединенными функциями Лежандра называются функции, определенные соотношением

где полиномы Лежандра.

При присоединенные функции Лежандра тождественно равны нулю. При это полиномы степени При иррациональные функции.

Из формулы (4.1) вытекает, что нули присоединенных функций Лежандра помимо точек ±1 определяются нулями

производной являющейся классическим ортогональным полиномом порядка. Следовательно, при присоединение функции Лежандра имеют простых нулей внутри отрезка и обращаются в нуль в граничных точках ±1.

1
Оглавление
email@scask.ru