Главная > Общая акустика
НАПИШУ ВСЁ ЧТО ЗАДАЛИ
СЕКРЕТНЫЙ БОТ В ТЕЛЕГЕ
<< Предыдущий параграф Следующий параграф >>
Пред.
След.
Макеты страниц

Распознанный текст, спецсимволы и формулы могут содержать ошибки, поэтому с корректным вариантом рекомендуем ознакомиться на отсканированных изображениях учебника выше

Также, советуем воспользоваться поиском по сайту, мы уверены, что вы сможете найти больше информации по нужной Вам тематике

ДЛЯ СТУДЕНТОВ И ШКОЛЬНИКОВ ЕСТЬ
ZADANIA.TO

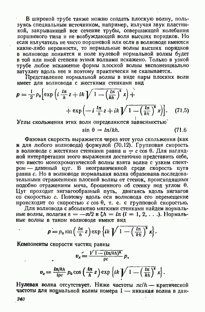
§ 52. Узкая труба и стержень как длинные линии

Применим теорию длинных линий к распространению звука в жидкости или газе, заполняющем узкую цилиндрическую трубу с жесткими стенками. Замечательно, что если такую трубу изогнуть, то распространение звука в ней останется таким же, как и в прямой трубе, с той только разницей, что координату придется отсчитывать не по прямой, а по изогнутой оси трубы. Изгибы оси могут быть сколь угодно крутыми, хотя бы даже изломами: волна бежит в такой трубе, не замечая изгибов, так же, как если бы труба была вытянута в прямую линию. Изогнутые узкие трубы широко применяют в медных духовых инструментах. Трубу изгибают только для уменьшения габаритов инструмента, звуки же, издаваемые изогнутой трубой, имеют ту же высоту, как если бы труба была выпрямлена.

Бегущую волну в такой трубе можно записать в виде где в качестве взята теперь длина дуги осевой линии трубы. Ускорение частиц среды вдоль трубы создается изменением давления вдоль оси трубы. Нормальное же ускорение частиц создается реакцией неподвижных стенок трубы. Волновое уравнение для узкой трубы постоянного сечения (все равно, прямой или изогнутой) имеет тот же вид

Скорость звука в узкой трубе не зависит ни от площади сечения, ни от его формы, и равна скорости звука в неограниченной среде.

При соединении труб разного поперечного сечения получим аналог двух различных граничащих между собою сред. Однако

граничное условие оказывается теперь другим. В самом деле, пусть, например, соединены полубесконечные трубы с сечениями заполненные одной и той же средой, и пусть из трубы с чением падает волна Место соединения труб частично отразит волну и частично ее пропустит. Отраженная волна будет иметь вид а прошедшая — вид где коэффициенты отражения и прохождения найдутся из граничных условий. Очевидно, в непосредственной близости от места соединения труб движение частиц будет несколько отличаться от движения в одномерной волне, однако для достаточно узких труб этот участок много короче длины волны, и этим отличием можно пренебрегать. Граничные условия — это равенство давлений по обе стороны от границы и равенство потоков среды по обе стороны. Эти условия можно записать следующим образом:

откуда сразу находим

Широкая (по сравнению с первой) вторая труба почти эквивалентна свободной границе. В частности, узкую трубу, открывающуюся в свободную атмосферу, можно считать соединенной с трубой бесконечной ширины и, следовательно, граничащей с вакуумом. Узкая вторая труба соответствует жесткой границе.

В обоих случаях во вторую трубу проходит малая доля энергии. При равенстве площадей поперечных сечений отражение отсутствует независимо от формы поперечного сечения. Например, при Т-образном соединении трубы сечения с трубой сечения волна, распространяющаяся в более широкой трубе, не отразится от места соединения, а перейдет во вторую трубу, распространяясь в обе стороны от места соединения.

Сравнивая найденные формулы с формулами Френеля для границы двух сред, видим, что вместо погонных плотностей сред которые можно было бы ожидать при данной интерпретации, за плотности следует принять величины соответственно. Дело в том, что граничное условие в рассмотренном случае другое, чем во френелевой задаче: равны друг другу по обе стороны границы не нормальные скорости частиц, а полные потоки через оба сечения.

На распространение в трубах похоже распространение в узких твердых стержнях. Однако аналогия сохраняется только для прямых стержней. Граничные условия для двух соединенных прямых стержней из одного и того же материала с сечениями лежащих на одной прямой, — это равенство скоростей частиц по обе стороны от границы и равенство сил взаимодействия. Эти условия можно записать в виде

откуда

В этом случае можно пользоваться формулами (43.6), принимая в качестве плотностей сред погонные плотности стержней

Рис. 52.1. Схема соединения труб, приводящая к уравнениям (52.2) для коэффициентов отражения и прохождения.

Интерпретация свободной границы и жесткой стенки получилась обратной той, что имела место для соединенных труб: второй тонкий стержень похож на границу с вакуумом, а толстый — на абсолютно жесткую границу. Впрочем, если вместо непосредственного соединения труб связать их при помощи безмассового двойного поршня, как показано на рис. 52.1, то граничные условия станут такими же, как и для стержней, и мы придем к тому же соотношению (52.2).

Полученные формулы легко обобщить и на стержни из разных материалов.

1
Оглавление
email@scask.ru