Главная > Линейные оптимальные системы управления
НАПИШУ ВСЁ ЧТО ЗАДАЛИ
СЕКРЕТНЫЙ БОТ В ТЕЛЕГЕ
<< Предыдущий параграф Следующий параграф >>
Пред.
След.
Макеты страниц

Распознанный текст, спецсимволы и формулы могут содержать ошибки, поэтому с корректным вариантом рекомендуем ознакомиться на отсканированных изображениях учебника выше

Также, советуем воспользоваться поиском по сайту, мы уверены, что вы сможете найти больше информации по нужной Вам тематике

ДЛЯ СТУДЕНТОВ И ШКОЛЬНИКОВ ЕСТЬ
ZADANIA.TO

1.7. Восстанавливаемость

1.7.1. ОПРЕДЕЛЕНИЕ ВОССТАНАВЛИВАЕМОСТИ

В гл. 4 рассматривается задача восстановления поведения системы по неполным и, возможно, неточным наблюдениям. Перед изучением такой проблемы важно знать, обладает ли данная система свойством, позволяющим определить ее состояние по поведению выходной переменной. Это приводит к понятию восстанавимости [921, которое обсуждается в данном разделе.

Ппедем сначала следующее определение.

Определение 1.17. Пусть описывает изменение выходной переменной линейной дифференциальной системы

из начального состояния Тогда система называется полностью восстанавливаемой, если для всех существует такой

момент что из равенства

Определение показывает, что, если система является полностью восстанавливаемой и выходная переменная наблюдается до произвольного момента всегда существует момент при котором состояние системы может быть определено единственным образом. Если известно, значение также может быть определено.

Следующий результат показывает, что для исследования восстанавливаемости системы (1.328) можно ограничиться рассмотрением упрощенной ситуации.

Теорема 1.31. Система (1.328) является полностью восстанавливаемой в том и только том случае, если для всех существует такой момент что из равенства

следует .

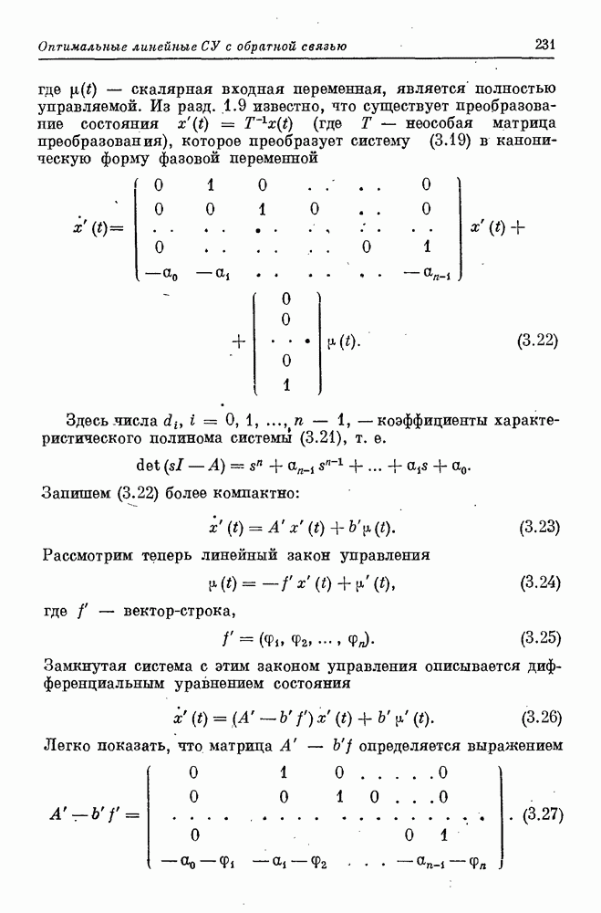
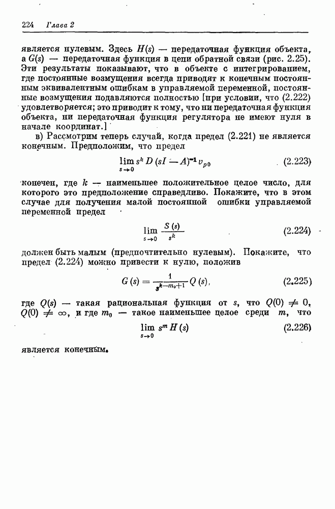
Этот результат нетрудно доказать. Конечно, для полностью восстанавливаемой системы (1.328) из определения следует, что если (1.330) справедливо, то Это доказывает одно утверждение теоремы. Однако, поскольку

равенство

имеет место при

Это в свою очередь эквивалентно соотношению

Очевидно, если из (1.334) следует, что то система является полностью восстанавливаемой. На этом завершается доказательство другого утверждения теоремы 1.31.

Определение восстанавливаемости введено Калманом [92]. Следует отметить, что восстанавливаемость дополняет понятие наблюдаемости. Говорят, что система вида (1.328) полностью

наблюдаема, если для всех существует такое время что из равенства

для всех следует Наблюдаемость означает, что имеется возможность определить состояние в момент по будущим значениям выходной переменной. В задачах управления и фильтрации, однако, имеются обычно только прошлые значения выходной переменной. Поэтому более естественно рассматривать восстанавливаемость, которая ставит задачу определения настоящего состояния по прошлым наблюдениям. Нетрудно обнаружить, что для систем с постоянными параметрами из полной посстанавливаемости следует полная наблюдаемость и наоборот.

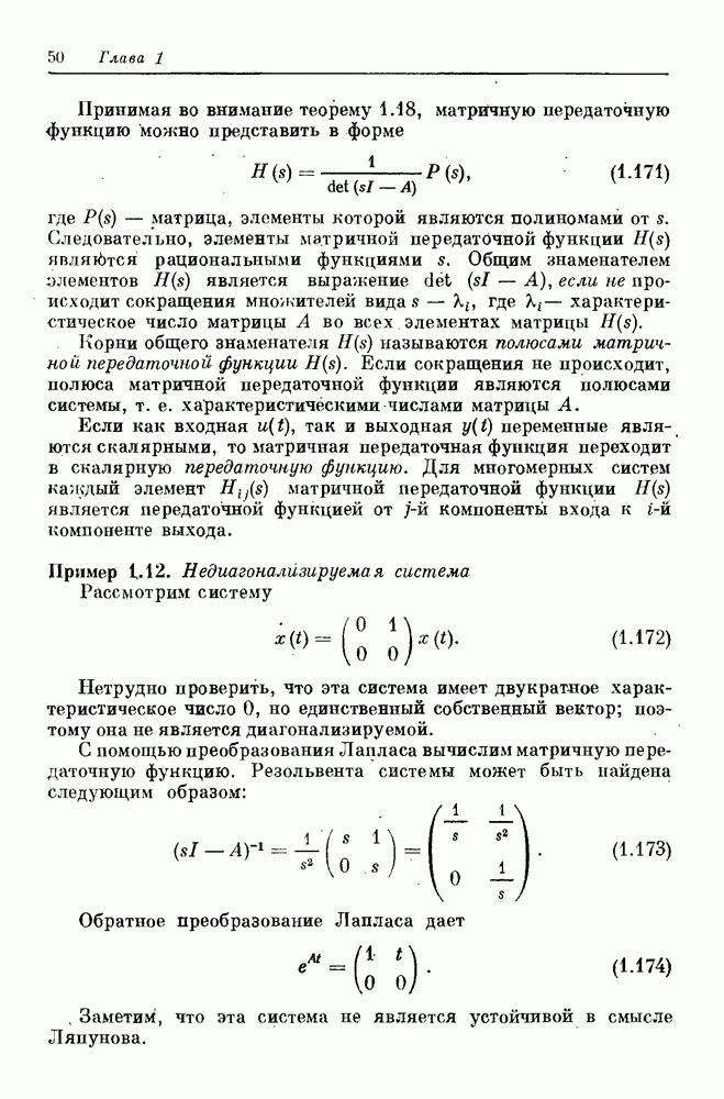
Пример . Перевернутый маятник

Рассмотрим перевернутый маятник из примера 1.1 (разд. 1.2.3) и примем в качестве выходной переменной угол Сравним состояния

Второе состояние отличается от первого (нулевого) тем, что и тележка, и маятник перемещаются на расстояние иначе говоря, система находится в покое. Если приложенное входное воздействие равно нулю, система остается в прежнем положении и в обоих случаях. Ясно, что, если наблюдается только угол невозможно решить, в каком из этих двух состояний находится система в настоящее время; таким образом, система не является полностью восстанавливаемой.

1
Оглавление
email@scask.ru