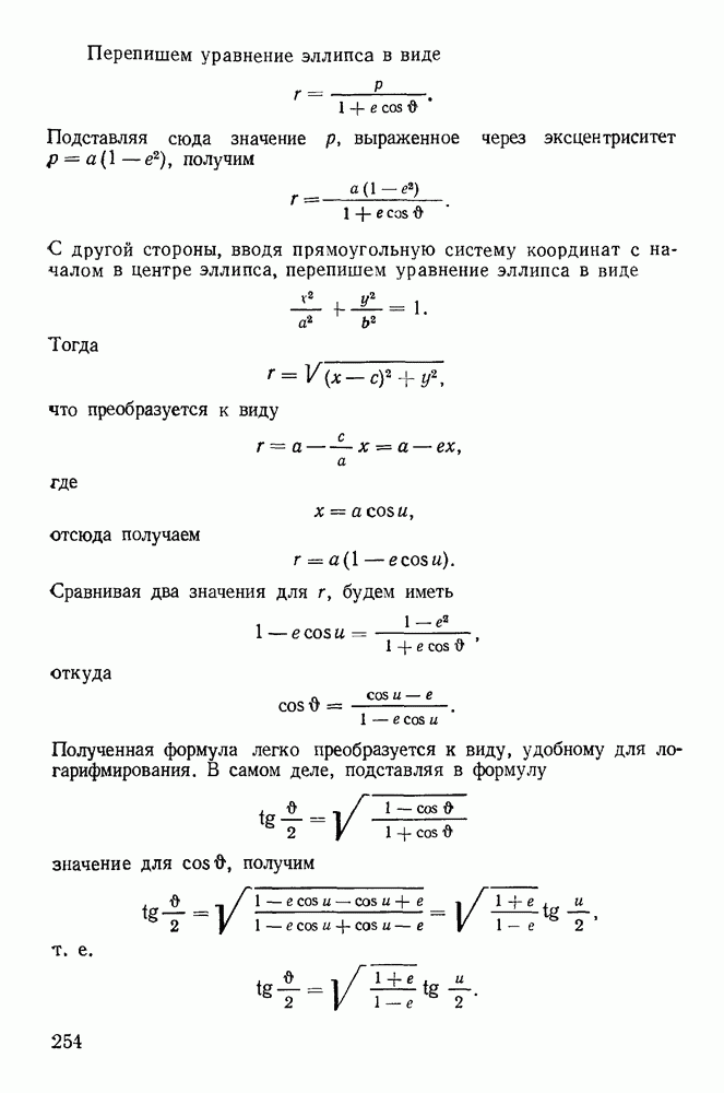
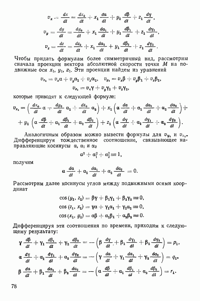
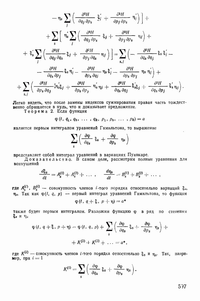
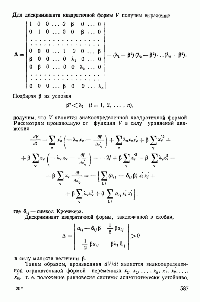
Главная > Курс теоретической механики
НАПИШУ ВСЁ ЧТО ЗАДАЛИ
СЕКРЕТНЫЙ БОТ В ТЕЛЕГЕ
<< Предыдущий параграф Следующий параграф >>
Пред.
След.
Макеты страниц

Распознанный текст, спецсимволы и формулы могут содержать ошибки, поэтому с корректным вариантом рекомендуем ознакомиться на отсканированных изображениях учебника выше

Также, советуем воспользоваться поиском по сайту, мы уверены, что вы сможете найти больше информации по нужной Вам тематике

ДЛЯ СТУДЕНТОВ И ШКОЛЬНИКОВ ЕСТЬ
ZADANIA.TO

§ 6. ЗАДАЧА ОБ УДАРЕ ПО ТВЕРДОМУ ТЕЛУ С ОДНОЙ НЕПОДВИЖНОЙ ТОЧКОЙ

Рассмотрим движение твердого тела с одной неподвижной точкой. Выбирая за оси подвижной системы координат главные оси инерции тела, запишем динамические уравнения Эйлера:

Пусть в момент к твердому телу приложен внешний удар. Тогда будем иметь

Из уравнений Эйлера получим

Пример 141. Исследовать влияние удара, приложенного к твердому симметричному телу, совершающему быстрое вращение вокруг оси симметрии.

Решение. Предположим, что к телу приложен импульс в точке К, расположенной на оси вращения на расстоянии от неподвижной, точки. Систему координат выберем так, чтобы вектор удара лежал в плоскости

(рис. 268). Не ограничивая общности, можно предполагать, что удар ортогонален к оси симметрии. Тогда

и изменение момента количества движения за время удара будет равно

После удара момент количества движения твердого тела имеет проекции

т. е. твердое тело кроме вращения вокруг оси симметрии начинает вращаться вокруг оси х в сторону направления импульса

Рис. 268

Рис. 269

Замечание. Рассматривая движение твердого тела с одной неподвижной точкой, из теоремы об изменении момента количества движения в подвижных осях, неизменно связанных с твердым телом, имеем:

Если величина достаточно мала, а а велика, то скоростью изменения момента количества движения по отношению к телу можно пренебречь. Тогда приближенное уравнение запишется в виде

т. е. изменение момента количества движения определяется вращением самого тела.

Если действуют очень большие силы в течение короткого времени, то можно пренебречь перемещением тела за время удара, т. е. величиной [со, о], поэтому приближенное уравнение в этом случае принимает вид

где производная левой части рассматривается в подвижной системе координат. Из этого уравнения следует, что вектор момента количества движения мгновенно изменяет свое положение в твердом теле.

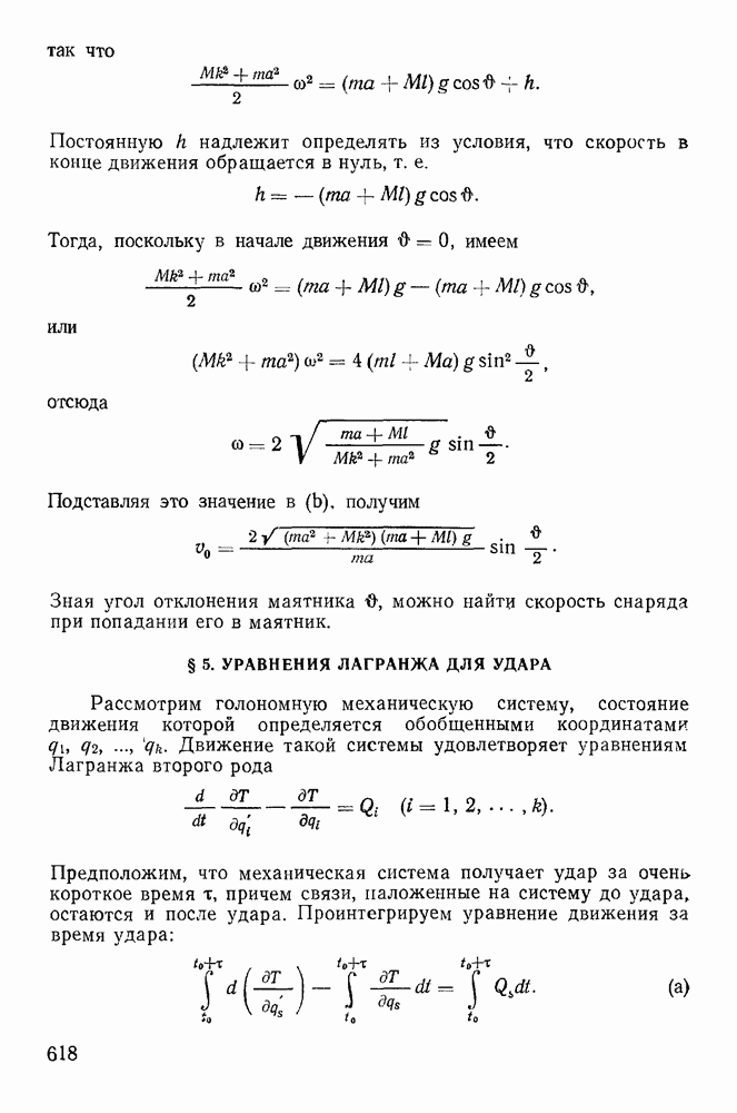
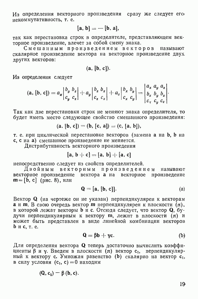
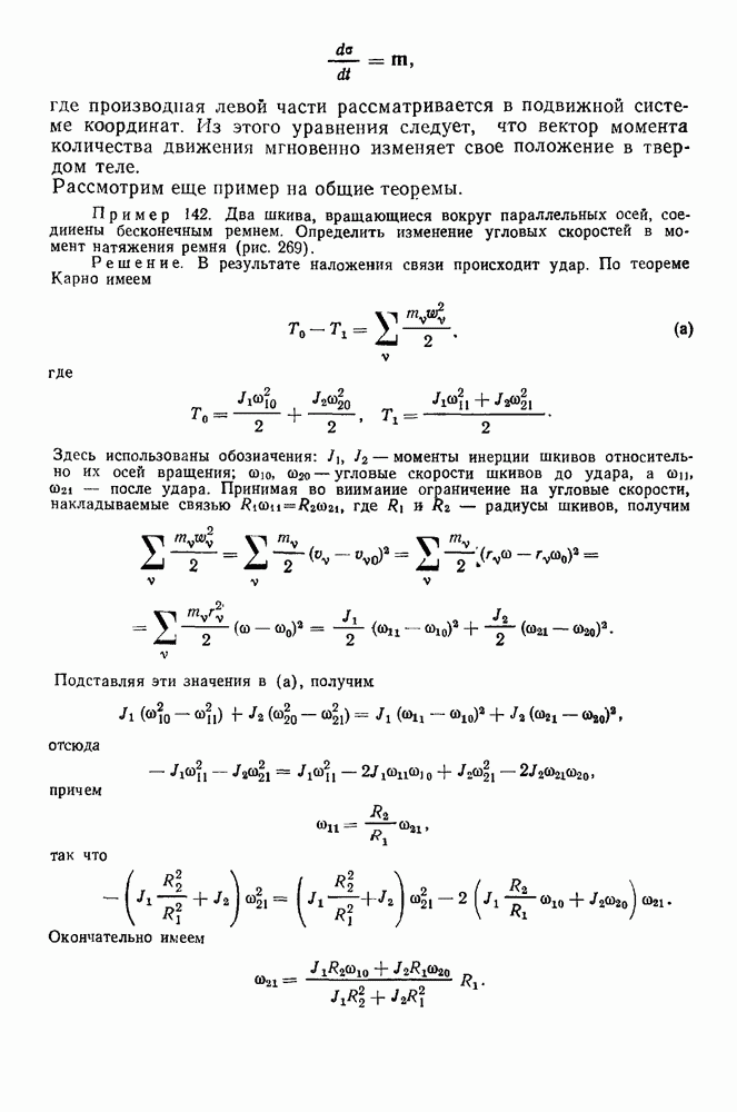
Рассмотрим еще пример на общие теоремы.

Пример 142. Два шкива, вращающиеся вокруг параллельных осей, соединены бесконечным ремнем. Определить изменение угловых скоростей в момент натяжения ремня (рис. 269).

Решение. В результате наложения связи происходит удар. По теореме Карно имеем

где

Здесь использованы обозначения: — моменты инерции шкивов относительно их осей вращения; — угловые скорости шкивов до удара, а — после удара. Принимая во внимание ограничение на угловые скорости, накладываемые связью где — радиусы шкивов, получим

Подставляя эти значения в получим

отсюда

причем

так что

Окончательно имеем

1
Оглавление
email@scask.ru