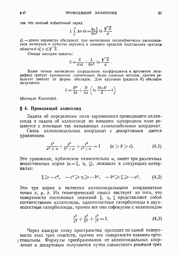
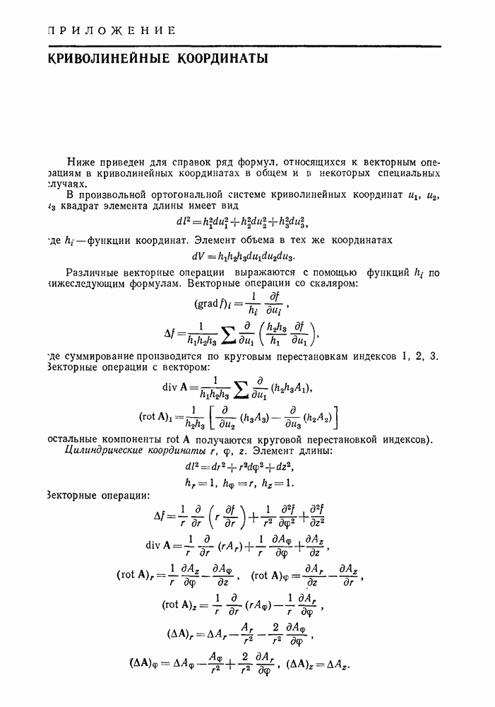
Главная > Теоретическая физика. Т. VIII. Электродинамика сплошных сред
НАПИШУ ВСЁ ЧТО ЗАДАЛИ
СЕКРЕТНЫЙ БОТ В ТЕЛЕГЕ
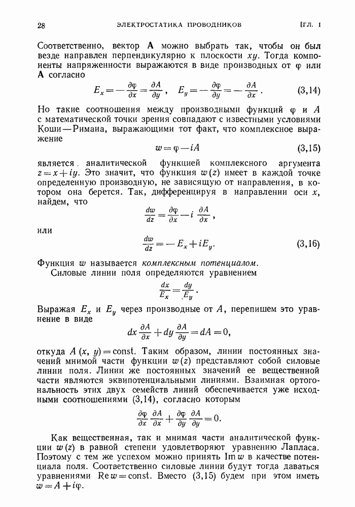
<< Предыдущий параграф Следующий параграф >>
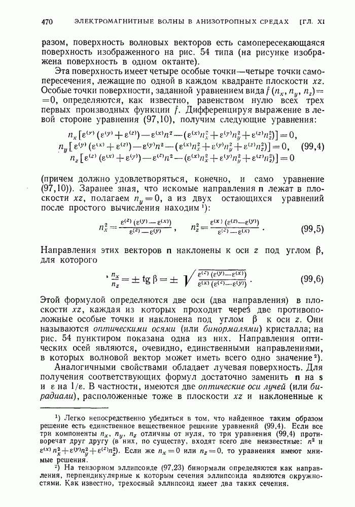
Пред.
След.
Макеты страниц

Распознанный текст, спецсимволы и формулы могут содержать ошибки, поэтому с корректным вариантом рекомендуем ознакомиться на отсканированных изображениях учебника выше

Также, советуем воспользоваться поиском по сайту, мы уверены, что вы сможете найти больше информации по нужной Вам тематике

ДЛЯ СТУДЕНТОВ И ШКОЛЬНИКОВ ЕСТЬ
ZADANIA.TO

§ 80. Энергия поля в диспергирующих средах

Формула

для плотности потока энергии остается справедливой в любых переменных электромагнитных полях, в том числе и при наличии дисперсии. Это вполне очевидно из указанных уже в конце § 30 соображений: ввиду непрерывности тангенциальных составляющих Е и Н формула (80,1) однозначно следует из условия непрерывности нормальной составляющей S на границе тела и из того, что она справедлива в пустоте вне тела.

Изменение (в 1 с) энергии, сосредоточенной в единице объема тела, вычисляется как . С помощью уравнений Максвелла это выражение приводится к виду

(см. (75,15)). В диэлектрической среде в отсутствие дисперсии, когда являются вещественными постоянными величинами, эту величину можно рассматривать как изменение электромагнитной энергии

имеющей точный термодинамический смысл: это есть разность между внутренней энергией вещества при наличии поля и энергией в отсутствие поля при тех же плотности и энтропии.

При наличии дисперсии такое простое толкование уже невозможно. Более того, в общем случае произвольной дисперсии оказывается невозможным какое-либо разумное определение электромагнитной энергии как термодинамической величины. Это обусловлено тем, что наличие дисперсии связано, вообще говоря, с одновременным наличием диссипации энергии: диспергирующая среда в то же время является поглощающей.

Для определения этой диссипации рассмотрим монохроматическое электромагнитное поле. Усреднив по времени величину (80,2), мы тем самым найдем систематический приток энергии (в единицу времени в единицу объема среды) от внешних источников, поддерживающих поле.

Поскольку амплитуда монохроматического поля предполагается постоянной, вся эта энергия идет на покрытие ее диссипации. Таким образом, в рассматриваемых условиях усредненная по времени величина (80,2) и дает среднее количество тепла Q, выделяющегося в 1 с в 1 см3 среды.

Поскольку выражение (80,2) квадратично по полю, то при его вычислении все величины должны быть написаны в вещественном виде. Если же понимать под Е и Н, как это удобно для монохроматического поля, комплексные представления величин, то в (80,2) надо подставить для Е и соответственно выражения

и аналогично для Н и . При усреднении по времени произведения , содержащие множители , обращаются в нуль; остается:

Это выражение можно написать также в виде

где Е и Н — вещественные напряженности поля, а черта означает усреднение по времени примечание на стр. 284).

Легко получить также формулу, определяющую диссипацию энергии в немонохроматическом поле, достаточно быстро обращающемся в нуль при . В этом случае имеет смысл рассматривать диссипацию не в единицу времени, а за все время существования поля.

Разложив поле в интеграл Фурье, пишем

причем . Написав произведение этих величин в виде двойного интеграла и проинтегрировав затем по времени, имеем

Интегрирование по t осуществляется формулой 00

после чего -функция устраняется интегрированием по .

В результате получим

После подстановки член с обращается в нуль при интегрировании ввиду нечетности подынтегрального выражения как функции со. Вместе с аналогичным выражением для магнитного поля окончательно находим:

(интеграл от до может быть заменен удвоенным интегралом от 0 до ).

Полученные формулы показывают, что поглощение (диссипация) энергии определяется мнимыми частями о двух членах в (80,5) говорят соответственно как об электрических и магнитных потерях. В силу закона возрастания энтропии эти потери имеют вполне определенный знак: диссипация энергии сопровождается выделением тепла, т. е. всегда . Отсюда следует, что мнимые части всегда положительны:

для всех веществ и при всех (положительных) частотах. Знак же вещественных частей (при ) не ограничен никакими физическими условиями, так что могут быть как положительными, так и отрицательными.

Всякий нестационарный процесс в реальном веществе всегда в той или иной степени термодинамически необратим. Поэтому электрические и магнитные потери в переменном электромагнитном поле всегда в какой-то (хотя бы и малой) степени имеются. Другими словами, функции не обращаются строго в нуль ни при каком отличном от нуля значении частоты. Мы увидим в следующем параграфе, что это утверждение имеет существенное принципиальное значение, хотя им ни в какой мере не исключается возможность существования таких областей частот, при которых потери становятся относительно весьма малыми.

Области частот, в которых очень малы (по сравнению с ), называют областями прозрачности вещества. Пренебрегая поглощением, в этих областях оказывается возможным ввести понятие о внутренней энергии тела в электромагнитном поле в том же смысле, какой она имеет в постоянном поле.

Для определения этой величины недостаточно рассматривать чисто монохроматическое поле, так как благодаря его строгой периодичности в нем не происходит никакого систематического накопления электромагнитной энергии. Поэтому мы рассмотрим поле, представляющее собой совокупность монохроматических компонент с частотами в узком интервале вокруг некоторого среднего значения . Напряженности такого поля можно написать в виде

где - медленно (по сравнению с множителем ) меняющиеся функции времени. Вещественные части этих выражений должны быть подставлены в правую сторону (80,2), после чего мы произведем усреднение по времени по периоду малому по сравнению со временем изменения множителей .

Первый член в (80,2) после перехода к комплексному представлению Е принимает вид

(и аналогично для второго члена). Произведения ED и ED исчезнут при указанном усреднении по времени, и потому их вообще не надо рассматривать. Таким образом, остается лишь

Напишем производную в виде , где f обозначает оператор

и выясним, к какому результату приводит действие этого оператора на функцию вида (80,8). Если бы была постоянной, то мы имели бы просто

В нашем же случае произведем разложение Фурье функции представив ее в виде наложения компонент вида с постоянными . Медленность изменения означает, что в это разложение войдут лишь компоненты с . Имея это в виду, пишем

Произведя теперь обратное суммирование компонент Фурье, получим

Опуская ниже индекс 0 у имеем, таким образом:

(80,10)

Подставив это выражение в (80,9) и помня, что мнимой частью функции мы пренебрегаем, получим

(произведение совпадает с ЕЕ. Прибавив аналогичное выражение с магнитным полем, приходим к выводу, что скорость систематического изменения энергии 1 см3 среды дается производной , где

(80,11)

С помощью вещественных напряженностей E и Н это выражение напишется в виде

(80,12)

Это и есть искомый результат: U есть среднее значение электромагнитной части внутренней энергии единицы объема прозрачной среды. При отсутствии дисперсии постоянны и (80,12) переходит, как и должно быть, в среднее значение выражения (80,3).

Если подвод электромагнитной энергии к телу извне прекращается, то фактически всегда имеющееся хотя бы очень малое поглощение приведет в конце концов к переходу всей энергии U в тепло. Поскольку, согласно закону возрастания энтропии, это тепло должно именно выделяться, а не поглощаться, то должно быть Согласно формуле (80,11) для этого должны выполняться неравенства

(80,13)

В действительности эти условия автоматически выполняются как следствие более сильных неравенств, которым всегда удовлетворяют функции в областях прозрачности (см. примечание на стр. 398).

Подчеркнем лишний раз, что выражение (80,12) получено в первом приближении по частотам а изменения амплитуды Поэтому оно справедливо только для полей, амплитуда которых меняется со временем достаточно медленно (это замечание относится также и к вычислению тензора напряжений в следующем параграфе).

1
Оглавление
email@scask.ru