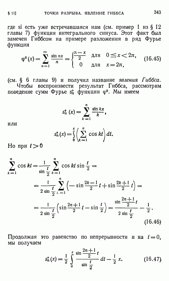
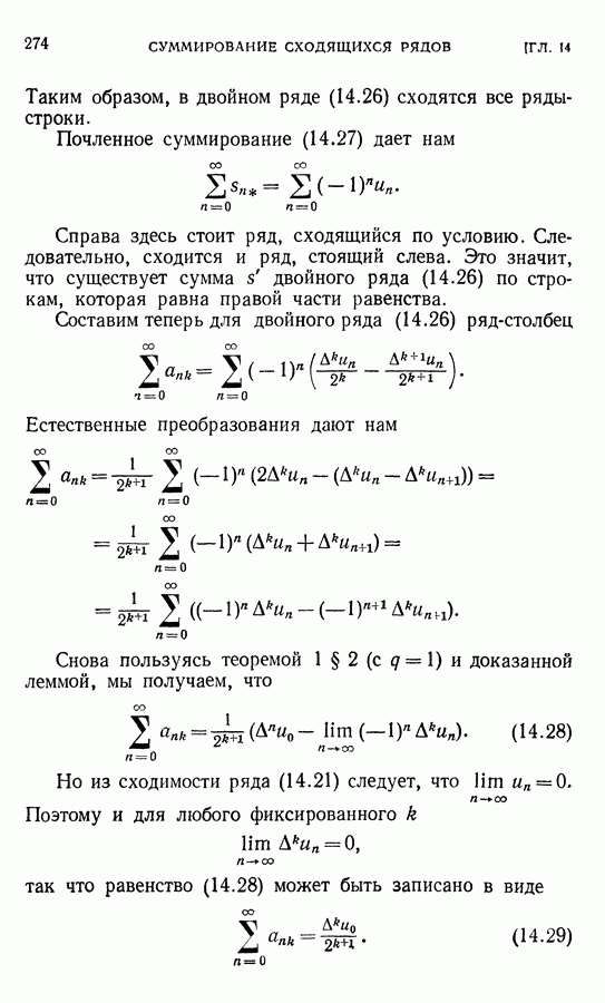
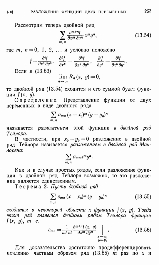
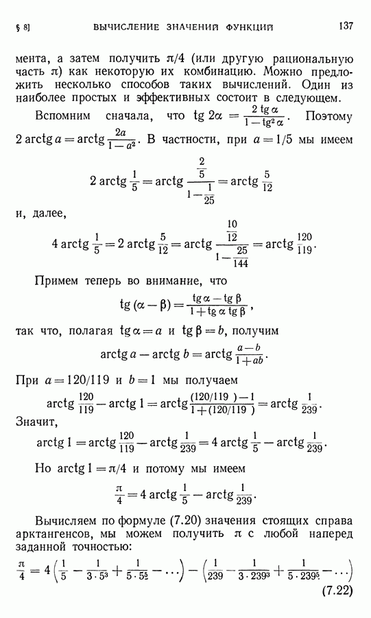
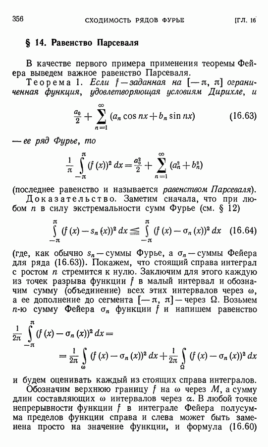
Главная > Теория рядов
НАПИШУ ВСЁ ЧТО ЗАДАЛИ
СЕКРЕТНЫЙ БОТ В ТЕЛЕГЕ
<< Предыдущий параграф Следующий параграф >>
Пред.
След.
Макеты страниц

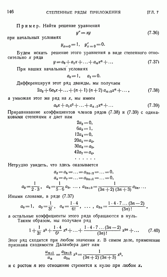
Распознанный текст, спецсимволы и формулы могут содержать ошибки, поэтому с корректным вариантом рекомендуем ознакомиться на отсканированных изображениях учебника выше

Также, советуем воспользоваться поиском по сайту, мы уверены, что вы сможете найти больше информации по нужной Вам тематике

ДЛЯ СТУДЕНТОВ И ШКОЛЬНИКОВ ЕСТЬ
ZADANIA.TO

§ 6. Признак сходимости Лейбница

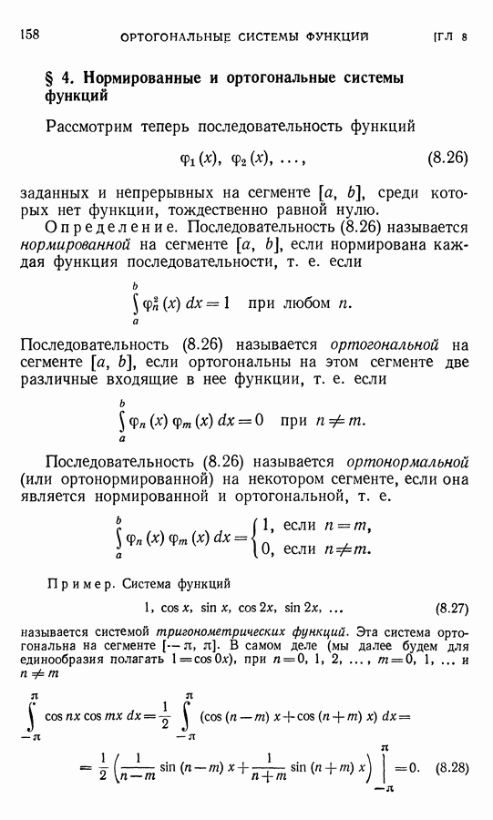
Определение. Знакопеременный ряд называется знакочередующимся, если соседние его члены имеют различные знаки.

Примерами знакочередующихся рядов могут служить геометрические прогрессии с отрицательными знаменателями.

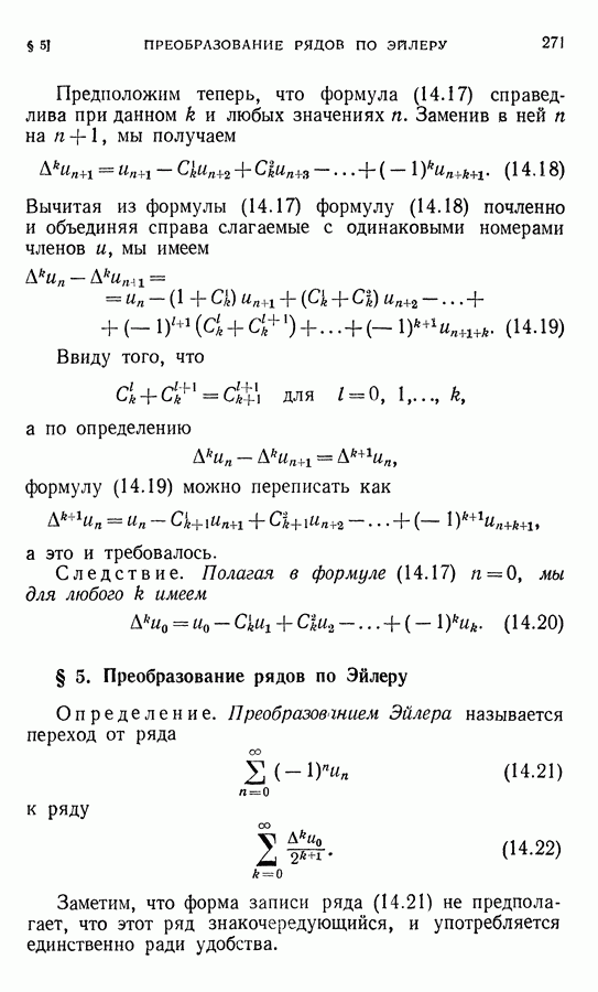
Для знакочередующихся рядов имеется достаточно общий, чувствительный и практичный признак сходимости, принадлежащий Лейбницу.

Теорема (признак сходимости Лейбница). Если абсолютные величины членов знакочередующего ряда

образуют монотонно невозрастающую последовательность, стремящуюся к нулю, т. е. если

и

то ряд (4.32) сходится.

Доказательство. Мы имеем для любого

или, объединяя члены в группы (сумма содержит только конечное число слагаемых, и потому основные законы действий справедливы здесь без каких-либо ограничений),

На основании невозрастания последовательности абсолютных величин членов ряда во всех скобках стоят неотрицательные числа. Следовательно,

Поэтому частичные суммы ряда (4.32) с четными номерами составляют ограниченную последовательность.

С другой стороны, в силу той же монотонности

и поэтому последовательность частичных сумм с четными номерами является неубывающей. Следовательно, эта последовательность имеет предел

Далее,

так что

Оба предела справа существуют, причем второй из них по условию равен нулю. Следовательно, существует и предел слева, и для него

Вместе с (4.35) это дает нам

что и требовалось.

Следствие. Для знакочередующегося ряда удовлетворяющего признаку сходимости Лейбница, остаток можно сверху оценить по абсолютной величине:

В самом деле, остаток можно рассматривать как сумму ряда

которая, как следует из доказанной теоремы, не превосходит по абсолютной величине своего первого члена, которым в данном случае является

Пример. В применении к ряду

признак Лейбница дает

что означает сходимость ряда. (Непосредственными выкладками эта сходимость была установлена в § 2.)

Мы видим, что признак сходимости Лейбница является довольно широким по применимости, весьма практичным и идеально чувствительным. Это не противоречит сказанному в конце § 5 главы 3: условная сходимость знакочередующегося ряда является «в среднем», если можно так выразиться, более широким фактом, чем сходимость ряда с положительными членами; поэтому и распознать ее оказывается в каком-то смысле легче.

Заметим, наконец, что признак Лейбница является не только достаточным, но и необходимым признаком сходимости для знакочередующихся рядов с монотонно убывающими членами: если то на основании необходимого признака сходимости из § 6 главы 2 ряд

сходиться не может.

1
Оглавление
email@scask.ru