Главная > Теория упругости (Тимошенко С. П.)
НАПИШУ ВСЁ ЧТО ЗАДАЛИ
СЕКРЕТНЫЙ БОТ В ТЕЛЕГЕ
<< Предыдущий параграф Следующий параграф >>
Пред.
След.
Макеты страниц

Распознанный текст, спецсимволы и формулы могут содержать ошибки, поэтому с корректным вариантом рекомендуем ознакомиться на отсканированных изображениях учебника выше

Также, советуем воспользоваться поиском по сайту, мы уверены, что вы сможете найти больше информации по нужной Вам тематике

ДЛЯ СТУДЕНТОВ И ШКОЛЬНИКОВ ЕСТЬ
ZADANIA.TO

Глава 8. ОБЩИЕ ТЕОРЕМЫ

§ 84. Дифференциальные уравнения равновесия

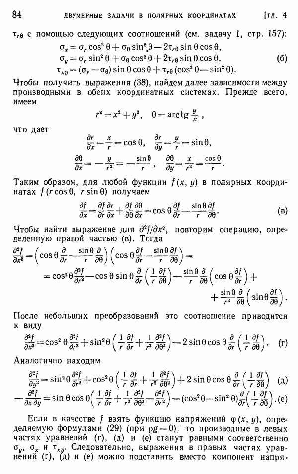
В § 74 мы рассматривали напряженное состояние в некоторой точке упругого тела. Рассмотрим теперь изменение напряжений при изменении положения точки. Для этого нужно исследовать условия равновесия малого прямоугольного параллелепипеда с ребрами (рис. 129). Компоненты напряжений, действующих на гранях этого малого элемента, и их положительные направления показаны на этом рисунке.

Рис. 129.

Здесь мы учитываем малые изменения компонент напряжений, вызванные малыми приращениями координат . Таким образом (если обозначить центральные точки граней элемента через 1,2,3, 4, 5, 6, как показано на рис. 129), мы проводим, например, различие между значением напряжения в точке 1 и его значением в точке 2, записывая соответственно . Символ сам по себе обозначает, разумеется, значение этой компоненты напряжения в точке При определении усилий, действующих на элемент, мы считаем его грани очень малыми и усилие получаем путем умножения напряжения, действующего в центре тяжести грани, на площадь грани.

Следует отметить, что приложенная к элементу объемная сила, которой мы пренебрегали как малой величиной высшего порядка при рассмотрении тетраэдра (рис. 126), теперь должна приниматься в расчет, так как она имеет тот же порядок, что и

рассматриваемые теперь члены, связанные с изменением компонент напряжения. Если обозначить через X, Y, Z компоненты этой силы, отнесенной к единице объема элемента, то уравнение равновесия, полученное суммированием всех сил, действующих на элемент в направлении х, примет вид

Аналогично можно получить два других уравнения равновесия. Разделив выписанное уравнение на бхбубг и перейдя в нем к пределу путем стягивания элемента к точке х, у, z, получим

Уравнения (123) должны удовлетворяться во всех точках по объему тела. Напряжения по объему тела меняются, и при достижении поверхности они должны находиться в равновесии с внешними силами, действующими на поверхности тела. Условия равновесия на поверхности получаются из уравнений (108). Взяв тетраэдр (рис. 126) так, чтобы грань совпадала с поверхностью тела в данной точке, приведем уравнения (108) к виду

где — направляющие косинусы внешней нормали к поверхности тела в рассматриваемой точке.

Если задача состоит в определении напряженного состояния тела под действием заданных сил, то необходимо решить уравнения (123) и решение должно быть таким, чтобы удовлетворялись граничные условия (124). Названных уравнений, содержащих шесть компонент напряжения туг, недостаточно для определения этих компонент. Задача является статически неопределимой, и чтобы получить ее решение, мы должны поступить так же, как и в случае двумерной задачи, т. е. рассмотреть также упругие деформации тела.

1
Оглавление
email@scask.ru