Главная > Механика упругих тел
НАПИШУ ВСЁ ЧТО ЗАДАЛИ
СЕКРЕТНЫЙ БОТ В ТЕЛЕГЕ
<< Предыдущий параграф Следующий параграф >>
Пред.
След.
Макеты страниц

Распознанный текст, спецсимволы и формулы могут содержать ошибки, поэтому с корректным вариантом рекомендуем ознакомиться на отсканированных изображениях учебника выше

Также, советуем воспользоваться поиском по сайту, мы уверены, что вы сможете найти больше информации по нужной Вам тематике

ДЛЯ СТУДЕНТОВ И ШКОЛЬНИКОВ ЕСТЬ
ZADANIA.TO

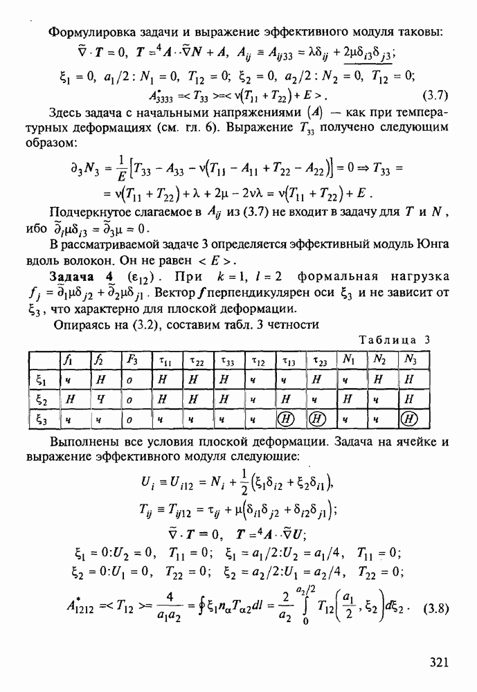
§ 4. Соотношения упругости

Локальное соотношение (2.3) после вывода уравнений баланса сводится к следующему:

Тензоры обращаются в нуль на перемещениях твердого тела и потому характеризуют деформацию. Но необходимо преобразовать (4.1) так, чтобы остались лишь слагаемые со свободными вариациями. Выделим в тензорах составляющие в касательной плоскости:

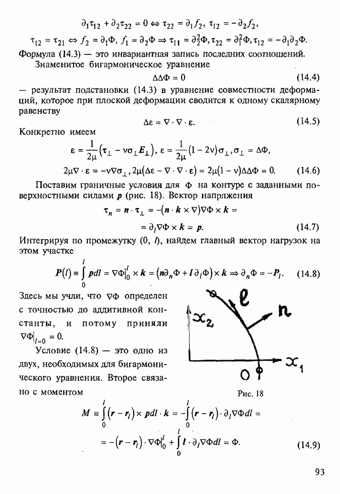
Тогда из (4.1) получим

Это соотношения упругости. В линейной теории является квадратичной формой, ее матрица содержит 55 констант в общем случае анизотропии. Соответствующее выражение с множеством тензоров жесткости едва ли полезно.

В уравнении моментов (3.4) содержится лишь антисимметричная часть тензора сил Выделим ее и в (4.4):

Отметим также, что

Ограничимся далее случаем изотропии в касательной плоскости. Простейшему представлению энергии без перекрестных связей соответствует

Значения упругих модулей можно определить лишь из трехмерных постановок (см. гл. 8 и 10 о стержнях и пластинах). Опыт расчета модулей в стержнях показывает, что кривизна в матрице энергии как квадратичной формы дает, во-первых, малые добавки к диагональным элементам, и, во-вторых, порождает недиагональные элементы (перекрестные связи). Сведения о возмущении линейных алгебраических систем позволяют предположить, что зависимость модулей от кривизны (тензор и связанные с перекрестные члены (их нет в (4.7)) не играют существенной роли.

1
Оглавление
email@scask.ru