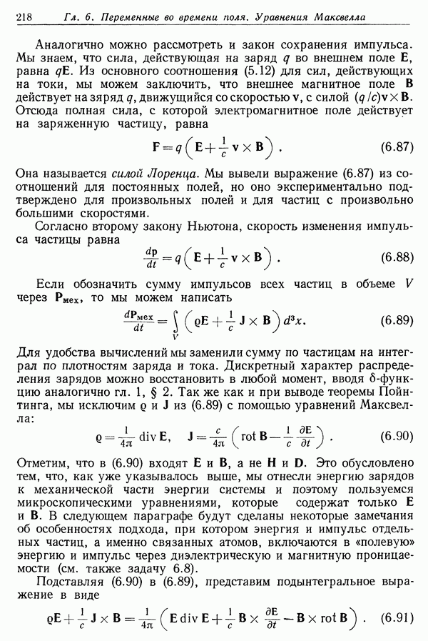
Главная > Классическая электродинамика
НАПИШУ ВСЁ ЧТО ЗАДАЛИ
СЕКРЕТНЫЙ БОТ В ТЕЛЕГЕ
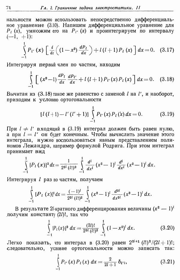
<< Предыдущий параграф Следующий параграф >>
Пред.
След.
Макеты страниц

Распознанный текст, спецсимволы и формулы могут содержать ошибки, поэтому с корректным вариантом рекомендуем ознакомиться на отсканированных изображениях учебника выше

Также, советуем воспользоваться поиском по сайту, мы уверены, что вы сможете найти больше информации по нужной Вам тематике

ДЛЯ СТУДЕНТОВ И ШКОЛЬНИКОВ ЕСТЬ
ZADANIA.TO

§ 9. Рассеяние и поглощение излучения осциллятором

Рассеяние излучения свободными заряженными частицами было исследовано в гл. 14, § 7 и 8. Рассмотрим теперь рассеяние и поглощение излучения связанными зарядами. В качестве первого примера обсудим рассеяние излучения, имеющего частоту со, на одиночной нерелятивистской частице с массой и зарядом , удерживаемой сферически симметричной линейной восстанавливающей силой Поскольку нас будут интересовать установившиеся колебания, можно пользоваться вместо интегро-дифференциального уравнения (17.51) уравнением Абрагама — Лоренца (17.9). Уравнение движения имеет, таким образом, вид

Если мы хотим учесть и другие процессы диссипации (соответствующие с квантовомеханической точки зрения другим причинам затухания,

существующим наряду с излучением фотонов), то нужно добавить в левой части уравнения слагаемые вида где Г — постоянная затухания, имеющая размерность частоты и характеризующая величину неэлектромагнитных диссипативных эффектов. Падающее электромагнитное поле является возбуждающей внешней силой. В дипольном приближении уравнение движения принимает вид

    (17.59)

где — значение напряженности электрического поля в точке вектор поляризации падающего поля. Установившееся решение уравнения движения имеет вид

    (17.60)

где величину

    (17.61)

можно назвать полной постоянной затухания, или полной шириной линии. Постоянная затухания, обусловленного излучением, есть Ускоренное движение, описываемое решением (17.60), приводит к излучению электромагнитного поля. Напряженность электрического поля излучения описывается формулой (14.18):

Следовательно, выражение для составляющей поля излучения с поляризацией имеет вид

    (17.62)

Согласно определению (14.101), дифференциальное сечение рассеяния для частоты и поляризации равно

Множитель перед квадратной скобкой совпадает с томсоновским сечением рассеяния для свободной частицы.

Для частот, много меньших частоты связи ), дифференциальное сечение рассеяния принимает вид

Таким образом, интенсивность рассеяния длинноволнового излучения обратно пропорциональна четвертой степени длины волны (закон рассеяния Рэлея). Как уже отмечалось в гл. 16, § 9, таким свойством обладают все системы с электрической дипольной поляризуемостью.

В области частот, близких к частоте связи имеется характерный резонанс и интенсивность рассеяния сильно возрастает. Вблизи резонанса дифференциальное сечение рассеяния определяется приближенным выражением

    (17.00)

где — резонансная длина волны (деленная на ), — постоянная затухания, обусловленного излучением, и . Проводя суммирование по поляризациям рассеянного поля и интегрирование по всем углам, находим полное сечение рассеяния

    (17.66)

Полученное распределение интенсивности типично для лоренцовой формы линии с шириной и максимальным значением сечения рассеяния

    (17.67)

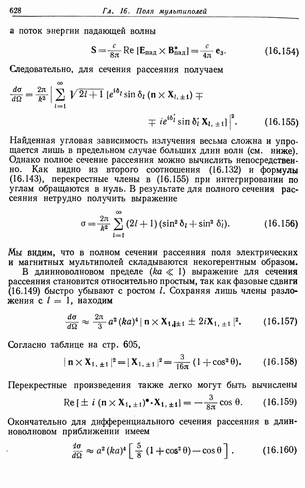
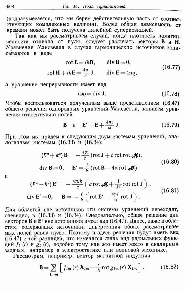
На высоких частотах дифференциальное сечение рассеяния (17.63) приближается к томсоновскому сечению для свободной частицы, если не учитывать множителя обусловленного радиационным торможением. В классической области этот множитель можно положить равным единице: соответствует энергиям фотонов Квантовые эффекты становятся существенными уже при как было показано в гл. 14, § 7, и § 7 настоящей главы.

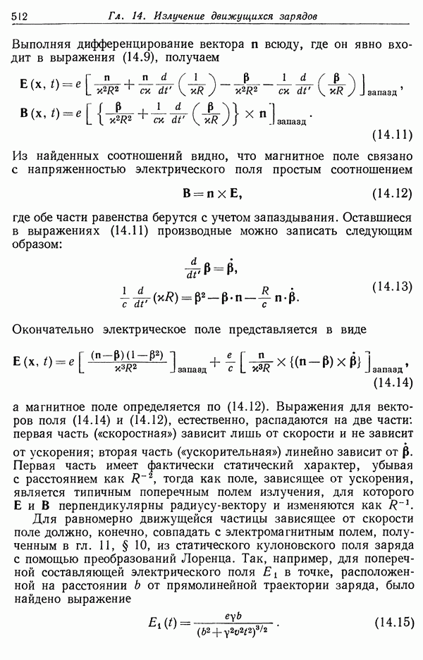
На фиг, 17.3 изображена кривая изменения полного сечения рассеяния во всем диапазоне частот, описываемом классическими формулами.

Резко выраженное резонансное рассеяние при называется резонансной флуоресценцией. С квантовомеханической точки зрения этот резонанс соответствует поглощению электромагнитного излучения атомом, молекулой или ядром, переходящими из основного состояния в возбужденное с последующим излучением электромагнитной энергии всех направлениях. Множитель в выражении для максимального значения сечения

рассеяния при квантовомеханическом расчете заменяется статистическим коэффициентом

где — моменты количества движения основного и возбужденного состояний, — максимальное возможное сечение рассеяния для любого отдельного квантового состояния.

Фиг. 17.3. Зависимость полного сечения рассеяния для осциллятора от частоты. — томсоновское сечение рассеяния для свободной частицы.

Остальные множители представляют результат суммирования по всем конечным магнитным подсостояниям и усреднения по начальным состояниям, а множитель 2 — статистический вес, обусловленный возможностью различной поляризации падающего излучения. Классический результат соответствует Поглощение излучения осциллятором уже рассматривалось в гл. 13, § 2. Роль внешнего возбуждающего поля при этом играло поле быстрой заряженной частицы, но рассмотрение [от уравнения (13.15) до (13.24)] проводилось в достаточно общем виде и может быть прямо перенесено на наш случай. Единственное отличие состоит в том, что величину Г, которая использовалась в гл. 13, § 2, следует заменить на Г [см. (17.61)], а падающее электрическое поле следует считать монохроматическим. Согласно (13.24), в дипольном приближении энергия, поглощаемая в единичном интервале частот, равна

Можно определить сечение поглощения как отношение энергии, поглощенной в единичном интервале частот, к величине энергии

в этом частотном интервале, падающей на единицу поверхности. Падающий поток энергии равен . Следовательно, сечение поглощения оказывается равным

Опогл

Учитывая, что , можно последнее выражение переписать в виде

    (17.70)

В трех областях частот сечение поглощения можно описать приближенными выражениями

Мы видим, что вблизи резонансной частоты кривая сечения поглощения, как кривая сечения рассеяния, имеет лоренцову форму, но по величине сечение поглощения превышает сечение рассеяния в раз. На высоких частотах и, таким образом, величина сечения поглощения стремится к постоянному томсоновскому сечению (мы вновь пренебрегаем величиной сот по сравнению с единицей).

Сечение поглощения иногда называют полным сечением, так как оно учитывает влияние всех процессов, как рассеяния, так и других диссипативных эффектов, характеризуемых величиной Г. Для нахождения сечения поглощения следует лишь вычислить энергию, поглощенную осциллятором, не интересуясь, будет ли она затем испущена в виде электромагнитных волн или рассеется каким-либо иным способом. Сечение процессов, отличных от рассеяния, называют сечением реакцииог (со). Оно может быть вычислено просто как разность полного сечения и полного сечения рассеяния. Можно предложить следующую единообразную форму записи трех введенных сечений, сходную с выражением (17.70):

    (17.72)

В выражения для всех трех сечений входит одинаковый характерный резонансный знаменатель. Интенсивность радиационных процессов пропорциональна Прочие диссипативные процессы пропорциональны Г. Общий множитель характеризует падающее излучение. В выражении для сечения рассеяния появляется второй множитель , а в сечении реакции — множитель Г. Полное сечение (сечение поглощения) определяется полной шириной линии Г. К такому же характерному произведению постоянных затухания или ширин линий, соответствующих начальному и конечному состояниям процесса, приводит и квантовомеханическое рассмотрение теории резонансных реакций.

Интегрируя сечение поглощения по всем частотам и пренебрегая сечением рассеяния, получаем соотношение, известное как правило дипольных сумм. Пренебрежение рассеянием эквивалентно предположению о том, что полная ширина линии Г в (17.70) постоянна для всех частот. Как легко показать, в этом приближении интеграл от (Тпогл ) по всем частотам оказывается равным

    (17.73)

Мы видим, что результат интегрирования содержит лишь массу и заряд частицы и не зависит от иных характеристик, например от и Г. Полученное соотношение эквивалентно выражению (13.26) для полной энергии, поглощенной системой из поля пролетающей частицы.

Правило дипольных сумм представляет собой общий результат, справедливый как в классической, так и в квантовой теории и не зависящий от частотных характеристик системы. Для его справедливости необходимо выполнение лишь двух физических требований: а) нормальные типы колебаний системы затухают во времени (хотя бы весьма медленно) из-за наличия потерь и б) на высоких частотах влияние связи несущественно и частица ведет себя как свободная (см. задачу 17.8).

Для системы независимых частиц с зарядами и массами связанных с фиксированным центром сил, правило сумм обобщается очевидным образом:

Если частицы удерживаются в системе силами взаимодействия, следует исключить движение общего центра масс. Как легко показать, это достигается вычитанием из суммы (17.74) члена

где Q — полный заряд системы частиц, полная масса. Для ядер с Z протонами и нейтронами, согласно правилу сумм, получаем

    (17.75)

где — заряд протона, масса одного нуклона

1
Оглавление
email@scask.ru