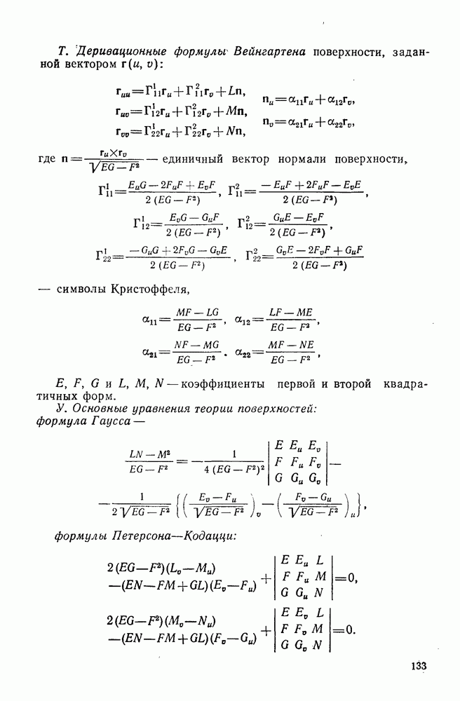
Главная > Дифференциальная геометрия: первое знакомство
НАПИШУ ВСЁ ЧТО ЗАДАЛИ
СЕКРЕТНЫЙ БОТ В ТЕЛЕГЕ
<< Предыдущий параграф Следующий параграф >>
Пред.
След.
Макеты страниц

Распознанный текст, спецсимволы и формулы могут содержать ошибки, поэтому с корректным вариантом рекомендуем ознакомиться на отсканированных изображениях учебника выше

Также, советуем воспользоваться поиском по сайту, мы уверены, что вы сможете найти больше информации по нужной Вам тематике

ДЛЯ СТУДЕНТОВ И ШКОЛЬНИКОВ ЕСТЬ
ZADANIA.TO

2°. Многообразие с краем

Чтобы определить многообразие с краем, достаточно дословно воспроизвести определение обычного многообразия, заменяя координатное пространство замкнутым полупространством

Гладкая структура на многообразии с краем определяется так же, как и на обычном многообразии. Следует лишь уточнить понятие гладкости отображения на полупространстве

Пусть - непрерывная функция и Если -внутренняя точка полупространства то «охраняется обычное определение производной. Если же , то определим так:

Если введенные (односторонние) производные непрерывны в полупространстве то будем говорить, что функция клас-. Аналогично определяются классы гладкости

Отображение

называется гладким на полупространстве если для любого

Пусть локальная карта многообразия с краем

Точка называется внутренней точкой многообразия с краем если и граничной точкой, если Такое разбиение не зависит от выбора локальной карты.

Множество граничных точек многообразия с краем называется краем.

Обозначение:

Если то приходим к прежнему понятию многообразия. Край является гладким -мерным многообразием.

Достаточно в качестве атласа взять набор карт где карта из координатный гомеоморфизм отображает на а замена координат как ограничение замены координат многообразия остается гладкой.

Пример 1. Верхняя полусфера гладкое многообразие с краем. Край окружность экватора (рис. 36).

Рис. 36. Ориентация полусферы однозначно определяет ориентацию края

Рис. 37. Пример ориентированного многообразия

Пример 2. Краем замкнутого шара является сфера .

ТЕОРЕМА 7. Край ориентируемого многообразия также является ориентируемым многообразием (рис. 37).

Пусть ориентированный атлас многообразия атлас его края Покажем, что атлас является ориентированным (рис. 38).

Пусть - две карты из атласа и

Рис. 38. Ориентация полусферы и ориентация ее граничной окружности

— соответствующее координатное преобразование. Матрица Якоби этого преобразования имеет вид

По определению края многообразия координата в точках пересечения Поэтому в этих точках

Тем самым

Из этого соотношения и из того, что вытекает:

Но так как в пересечении то

Таким образом,

и, значит, атлас является ориентированным.

Ориентация края задаваемая построенным в теореме атласом, называется ориентацией, согласованной с ориентацией многообразия

1
Оглавление
email@scask.ru