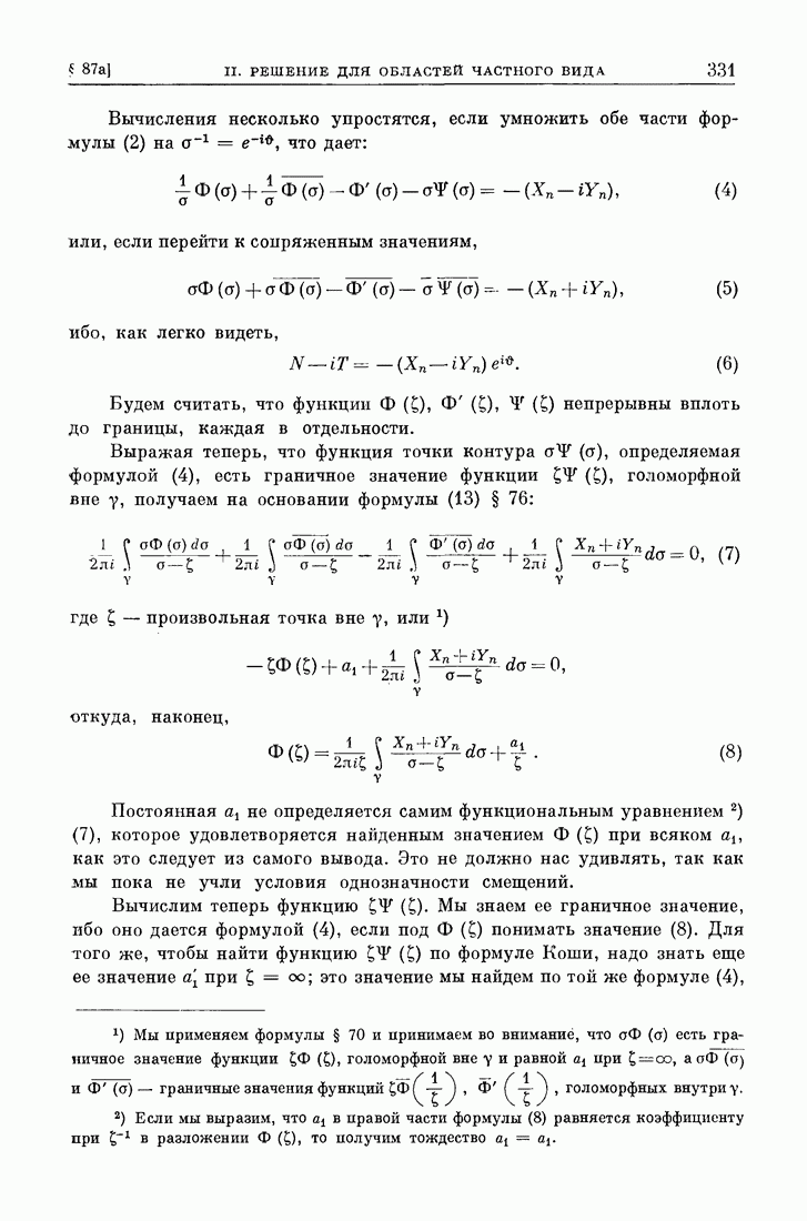
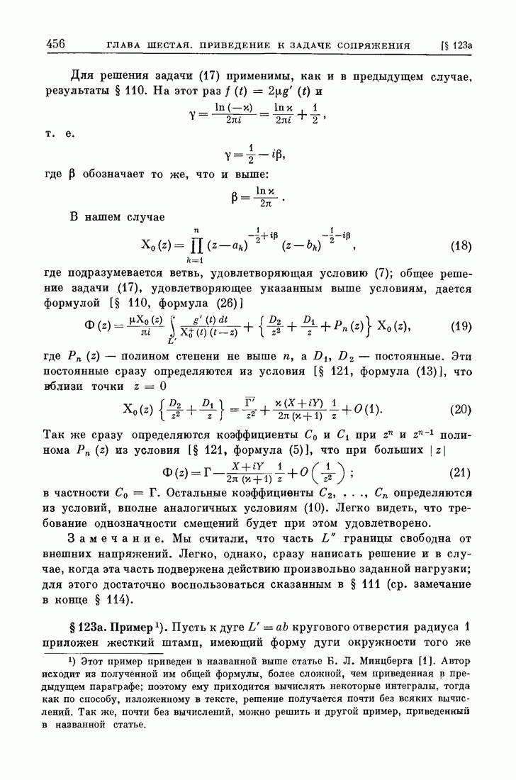
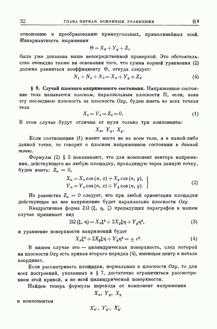
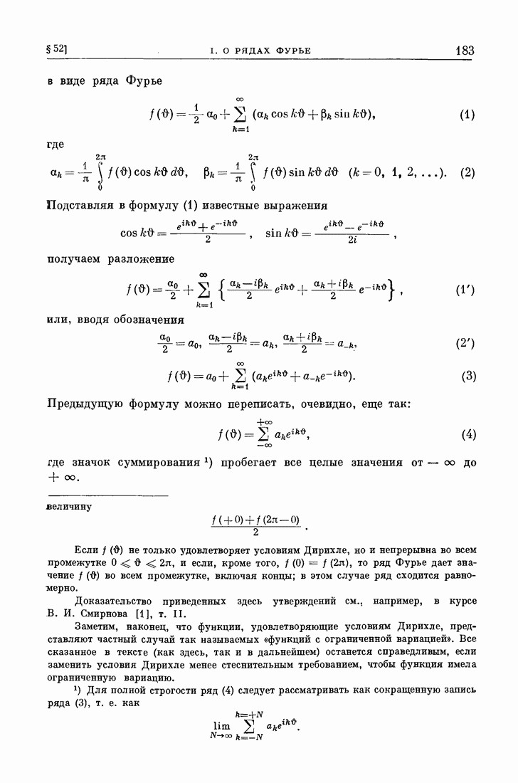
Главная > Некоторые основные задачи математической теории упругости
НАПИШУ ВСЁ ЧТО ЗАДАЛИ
СЕКРЕТНЫЙ БОТ В ТЕЛЕГЕ
<< Предыдущий параграф Следующий параграф >>
Пред.
След.
Макеты страниц

Распознанный текст, спецсимволы и формулы могут содержать ошибки, поэтому с корректным вариантом рекомендуем ознакомиться на отсканированных изображениях учебника выше

Также, советуем воспользоваться поиском по сайту, мы уверены, что вы сможете найти больше информации по нужной Вам тематике

ДЛЯ СТУДЕНТОВ И ШКОЛЬНИКОВ ЕСТЬ
ZADANIA.TO

§ 124. Граничные задачи для плоскости, разрезанной вдоль дуг окружности.

Пусть упругое тело представляет собой плоскость, разрезанную вдоль дуг одной и той же окружности. Мы будем считать, как выше, что, обходя окружность против часовой

стрелки, мы встречаем концы дуг в последовательности Совокупность этих дуг мы обозначим теперь через так что

Радиус окружности мы примем равным единице, а начало координат поместим в центре.

Решение граничных задач для рассматриваемого тела можно легко лолучить совершенно аналогично случаю плоскости с прямолинейными щелями (§ 120).

Будем исходить из формул (1) — (3) § 121, в которых на этот раз функции и определены на всей плоскости, разрезанной вдоль и введем вместо функцию определенную следующим образом:

откуда

Из формулы (1) следует, что функция голоморфна всюду на разрезанной вдоль плоскости (включая точку кроме точки где она имеет полюс не выше второго порядка. А именно, легко видеть на основании формул (5), (6) § 121, что в окрестности точки

Далее, для того, чтобы функция определяемая формулой (2), была голоморфна в окрестности точки функция должна удовлетворять некоторым условиям, а именно: если

то для голоморфности вблизи точки необходимо и достаточно, чтобы

Напомним еще, что при больших

Так как компоненты напряжения и смещения выражаются через функции и то они могут быть выражены также через

функции и Мы выпишем только формулы:

и

где под следует подразумевать выражение (2) и

Мы будем считать в дальнейшем, что для всех точек кроме концов функции и непрерывно продолжимы на слева и справа и что

Кроме того, мы будем считать, что вблизи любого конца с

Приведенные здесь формулы дают возможность решить граничные задачи, решенные в § 120 для случая прямолинейных щелей, при помощи способа, совершенно аналогичного примененному там способу.

Ввиду полной аналогии мы ограничимся решением первой основной задачи, когда на обеих сторонах заданы внешние напряжения, т. е. заданы значения на

Кроме того, мы будем считать заданными значения напряжений на бесконечности, т. е. значения постоянных определяемых формулами (8) § 121. Вращение на бесконечности мы можем считать равным нулю, т. е. считать, что и поэтому На основании формул (7) и (9) будем иметь:

откуда, складывая и вычитая, находим:

где заданные на функции:

мы будем считать, что эти функции удовлетворяют условию на

Принимая во внимание, что функция ограничена на бесконечности и имеет согласно формуле (3) в точке полюс с главной

частью

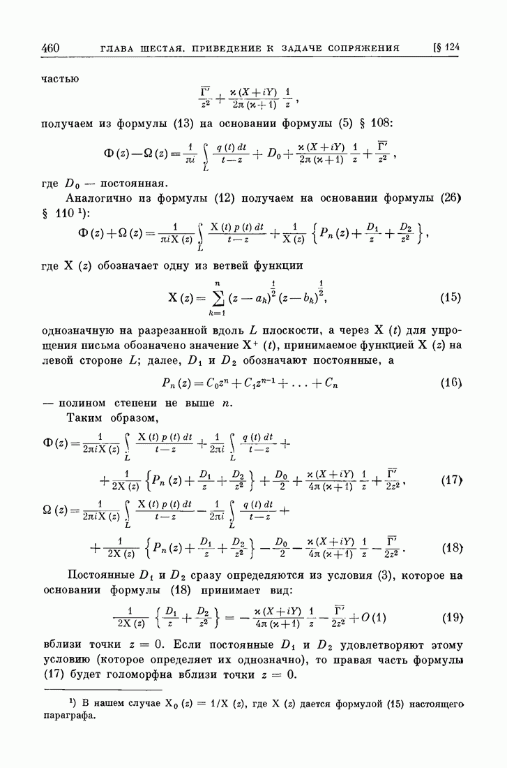
получаем из формулы (13) на основании формулы (5) § 108:

где постоянная.

Аналогично из формулы (12) получаем на основании формулы (26) § 110:

где обозначает одну из ветвей функции

однозначную на разрезанной вдоль плоскости, а через для упрощения письма обозначено значение принимаемое функцией на левой стороне далее, обозначают постоянные, а

— полином степени не выше Таким образом,

Достоянные сразу определяются из условия (3), которое на основании формулы (18) принимает вид:

вблизи точки Если постоянные удовлетворяют этому условию (которое определяет их однозначно), то правая часть формулы (17) будет голоморфна вблизи точки

Остальные постоянные, входящие в предыдущие формулы, а именно постоянные

числом определятся из следующих условий: из условия, что из условий (5) и из условий однозначности смещений; последние условия (числом выражаются аналогично случаю прямолинейных щелей (§ 120, п. 2).

Легко показать, основываясь на теореме единственности, что эти условия однозначно определяют искомые постоянные

Мы предоставляем читателю составить решение второй основной задачи, а также смешанной задачи, когда на левом крае заданы внешние напряжения, а на правом — смещения.

1
Оглавление
email@scask.ru