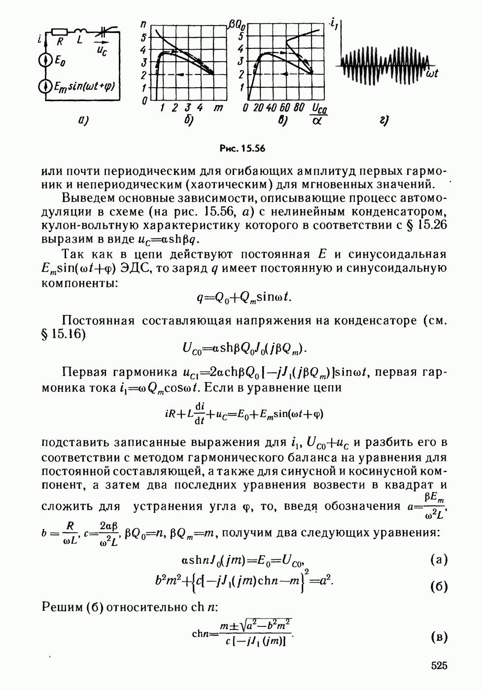
Главная > Теоретические основы электротехники
НАПИШУ ВСЁ ЧТО ЗАДАЛИ
СЕКРЕТНЫЙ БОТ В ТЕЛЕГЕ
<< Предыдущий параграф Следующий параграф >>
Пред.
След.
Макеты страниц

Распознанный текст, спецсимволы и формулы могут содержать ошибки, поэтому с корректным вариантом рекомендуем ознакомиться на отсканированных изображениях учебника выше

Также, советуем воспользоваться поиском по сайту, мы уверены, что вы сможете найти больше информации по нужной Вам тематике

ДЛЯ СТУДЕНТОВ И ШКОЛЬНИКОВ ЕСТЬ
ZADANIA.TO

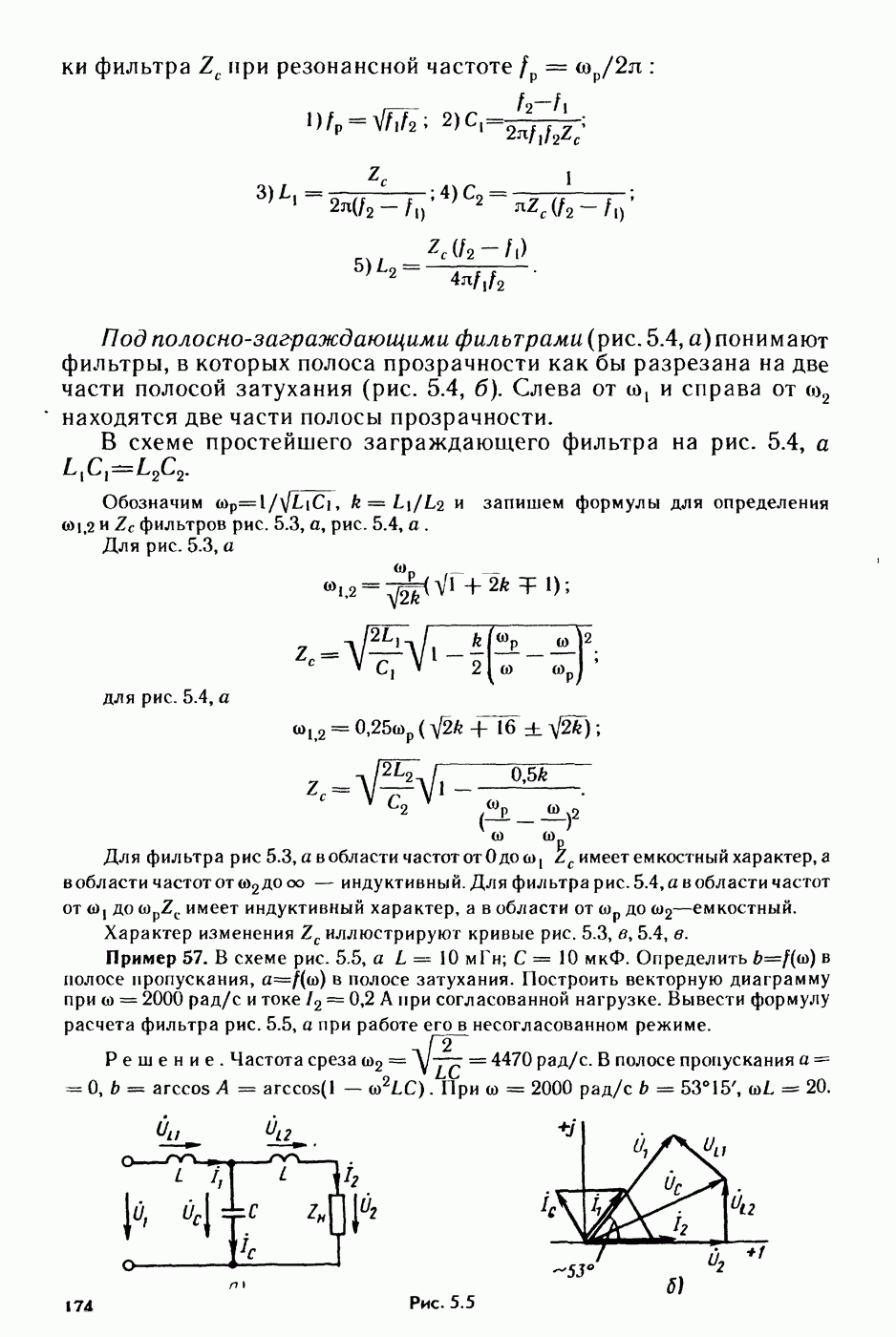
§ 15.57. Построение ВАХ последовательной феррорезонансной цепи.

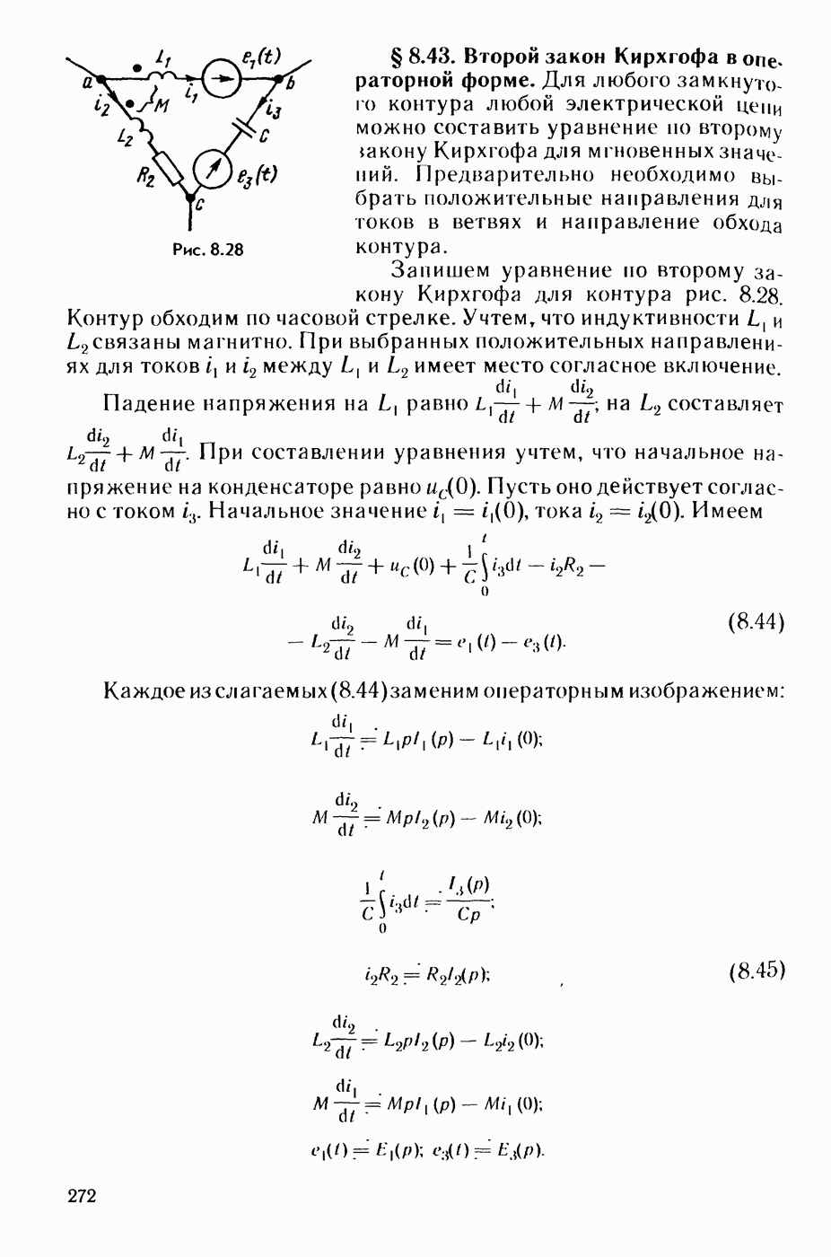
В схеме рис. 15.42, а последовательно включены нелинейная индуктивная катушка L, линейный резистор сопротивлением R и линейный конденсатор емкостью С. ВАХ катушки со стальным сердечником изображается кривой 1 на рис. 15.42, б; ВАХ конденсатора прямой 2; ВАХ резистора — прямой 3.

Точки, принадлежащие результирующей ВАХ схемы — кривой 4, получаем следующим образом.

Произвольно задаемся некоторым током находим для него разность напряжений (напряжения на индуктивной катушке и на конденсаторе находятся в противофазе) и напряжение , результирующее напряжение U равно гипотенузе треугольника, построенного на катетах и (рис. 15.42, в).

При сравнительно малом R на результирующей ВАХ цепи имеется падающий участок, а сама ВАХ имеет -образную форму. С увеличением R падающий участок на ВАХ исчезает.

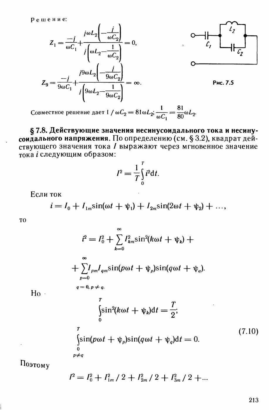
1
Оглавление
email@scask.ru