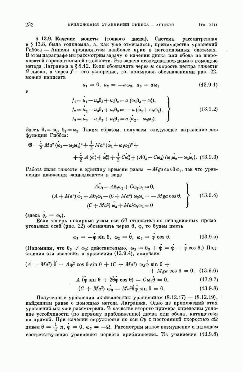
Главная > Аналитическая динамика
НАПИШУ ВСЁ ЧТО ЗАДАЛИ
СЕКРЕТНЫЙ БОТ В ТЕЛЕГЕ
<< Предыдущий параграф Следующий параграф >>
Пред.
След.
Макеты страниц

Распознанный текст, спецсимволы и формулы могут содержать ошибки, поэтому с корректным вариантом рекомендуем ознакомиться на отсканированных изображениях учебника выше

Также, советуем воспользоваться поиском по сайту, мы уверены, что вы сможете найти больше информации по нужной Вам тематике

ДЛЯ СТУДЕНТОВ И ШКОЛЬНИКОВ ЕСТЬ
ZADANIA.TO

§ 3.2. Сохранение импульса.

Среди виртуальных перемещений может оказаться такое, при котором вся система как твердое тело перемещается вдоль оси х без вращения. Тогда для каждой частицы в уравнении (3.1.3) можно положить

где а — произвольное вещественное число. Уравнение (3.1.3) приобретает при этом форму

Этот результат можно упростить. В правой части (3.2.2) можно отбросить все внутренние силы, так как они попарно равны и противоположны. В результате получаем равенство

в котором символ обозначает суммирование по заданным внешним силам.

Сумму в правой части (3.2.3) можно было бы, конечно, заменить на сумму всех внешних сил. В уравнение (3.2.3) внешние силы, являющиеся реакциями связи, не входят, и отсутствие их оправдывается тем, что класс виртуальных перемещений системы содержит перемещения (3.2.1).

В простейшем случае правая часть уравнения (3.2.3) равна нулю:

Следовательно,

Это равенство выражает теорему о сохранении импульса. Поскольку

где координаты центра тяжести (центра масс) системы, равенство (3.2.5) можно переписать в эквивалентной форме:

В частном случае, когда система представляет собой твердое тело и сумма проекций заданных сил на ось х равна нулю, составляющая скорости центра тяжести вдоль этой оси остается постоянной. В задаче тел, где все заданные силы являются внутренними силами, центр тяжести движется равномерно и прямолинейно. Можно пользоваться ньютоновой системой отсчета, в которой центр тяжести находится в покое.

Подобно предыдущему, можно так выбрать класс виртуальных перемещений, чтобы он включал бесконечно малый поворот всей системы как твердого тела вокруг оси . В этом случае в уравнении (3.1.3) для каждой частицы можно положить

Тогда будем иметь

Опуская, как и ранее, все внутренние силы в правой части, получаем

Если сумма моментов внешних сил относительно оси равна нулю, то

и, следовательно,

Равенство (3.2.12) выражает теорему о сохранении момента количеств движения.

В качестве примера рассмотрим частицу, движущуюся в плоскости под действием центральной силы с центром в точке момент ее относительно центра, таким образом, будет равен нулю. Имеем

Полученный результат выражает теорему площадей: быстрота изменения площади, ометаемой радиус-вектором точки, остается постоянной.

Другим примером, для которого справедливо равенство (3.2.13), может служить частица, скользящая под действием силы тяжести по гладкой поверхности вращения, имеющей вертикальную ось Если в качестве поверхности вращения взять сферу с центром на оси то мы будем иметь сферический маятник.

1
Оглавление
email@scask.ru