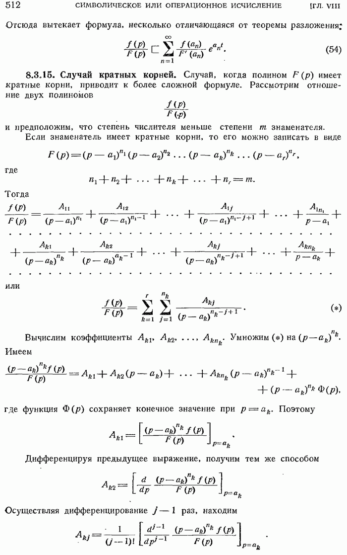
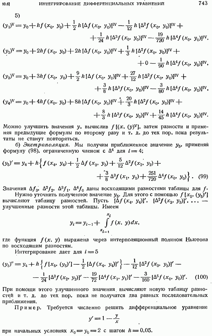
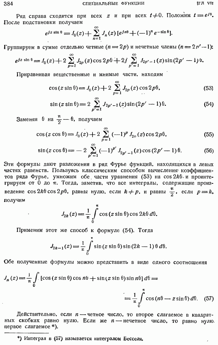
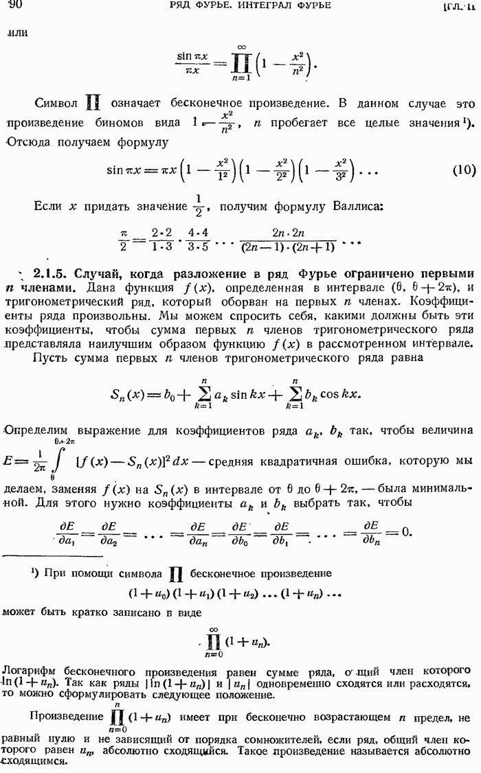
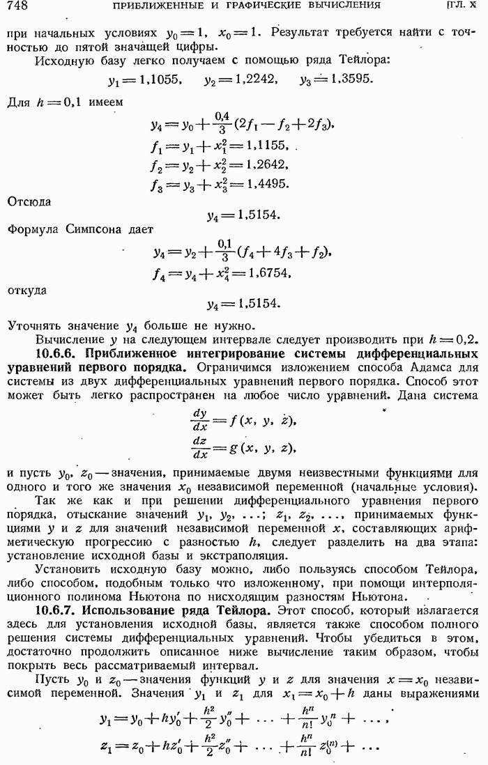
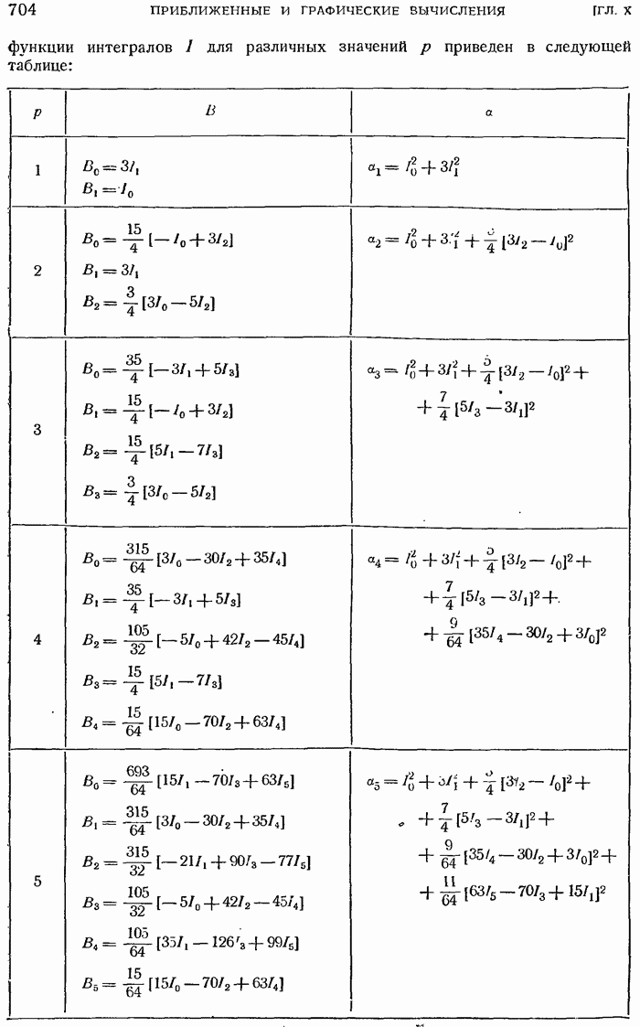
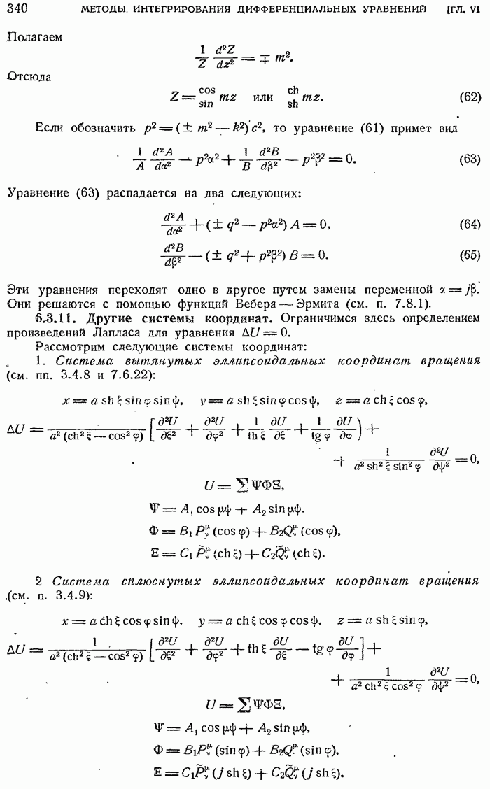
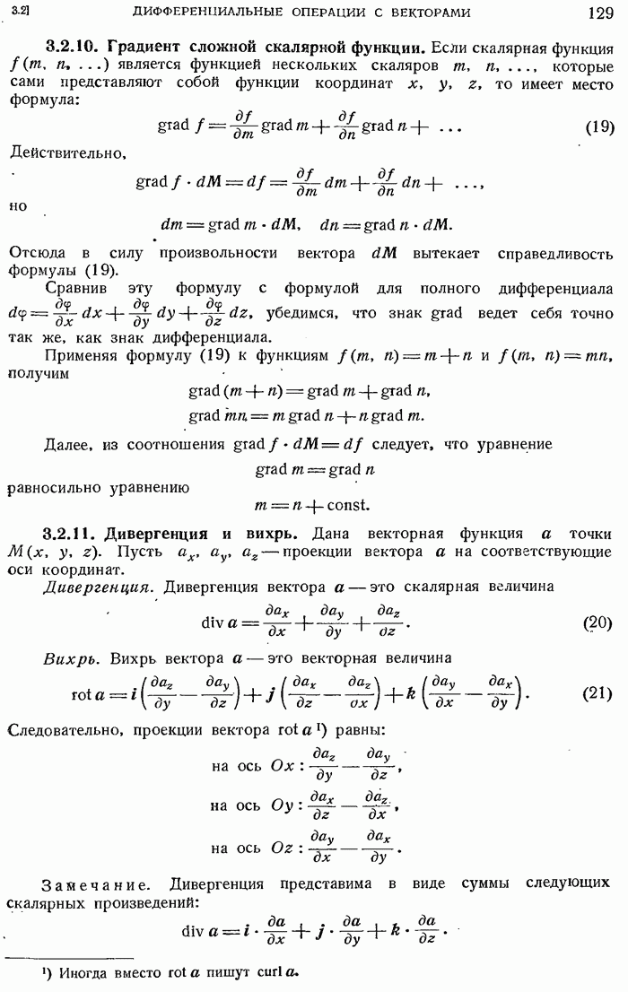
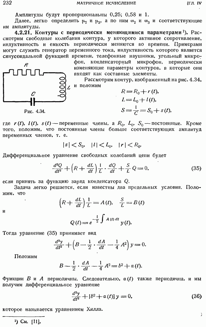
Главная > Математика для электро- и радиоинженеров
НАПИШУ ВСЁ ЧТО ЗАДАЛИ
СЕКРЕТНЫЙ БОТ В ТЕЛЕГЕ
<< Предыдущий параграф Следующий параграф >>
Пред.
След.
Макеты страниц

Распознанный текст, спецсимволы и формулы могут содержать ошибки, поэтому с корректным вариантом рекомендуем ознакомиться на отсканированных изображениях учебника выше

Также, советуем воспользоваться поиском по сайту, мы уверены, что вы сможете найти больше информации по нужной Вам тематике

ДЛЯ СТУДЕНТОВ И ШКОЛЬНИКОВ ЕСТЬ
ZADANIA.TO

6.1.7. Уравнение Риккати.

Это дифференциальное уравнение вида

где произвольные функции от х.

Если известен частный интеграл то разыскание общего интеграла этого уравнения сводится к решению уравнения Бернулли. Действительно, полагая имеем

Если известны три частных интеграла уравнения Риккати то легко показать, что общий интеграл этого уравнения удовлетворяет условию: ангармоническое отношение

Следовательно, определяется без интегрирования.

1
Оглавление
email@scask.ru